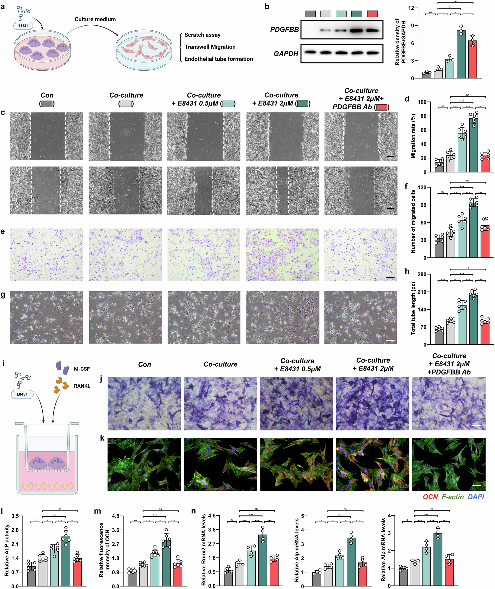
Fig. 5: The DCSTAMP antagonist potentiates osteogenic and angiogenic processes through inhibitory modulation of PDGFBB secretion from pre-osteoclastic fusion events in vitro.

a A demonstration of the coculture of mEPCs and mBMMs under M-CSF/RANKL stimulation with or without E8431. b A western blot analysis quantifying the levels of PDGFBB protein in mEPCs. c Representative images of mEPC scratch wound assay at 0 h (upper panel) and 24 h (lower panel). Scale bar, 200 μm. d Quantification of migration rate from scratch assay. e Representative images of mEPC migration through Transwell chambers. Scale bar, 200 μm. f Quantification of migrated cell number from Transwell assay. g Representative images of mEPC tube formation on Matrigel. Scale bar, 200 μm. h Quantification of total tube length from mEPC tube formation assay. i A depiction of the coculture of mBMSCs and mBMMs in an osteogenic culture medium under M-CSF/RANKL stimulation with or without E8431. j The ALP staining of mBMSCs. Scale bar, 25 μm. k An immunofluorescence visualization of OCN in mBMSCs. Scale bar, 25 μm. l The quantification of ALP activity. m The quantification of OCN fluorescence intensity from OCN immunofluorescence. n The relative mRNA expression levels of osteogenic markers including Runx2, Alp and Bglap. The experimental conditions were systematically organized as follows: Con, endothelial progenitor cells (EPCs)/bone marrow mesenchymal stem cells (BMSCs) maintained without intervention; coculture, EPCs/BMSCs cocultivated with mBMMs absent additional treatments; coculture + E8431 0.5 μM, EPCs/BMSCs cocultivated with mBMMs supplemented with E8431 at 0.5 μM concentration; coculture + E8431 2 μM: EPCs/BMSCs cocultivated with mBMMs supplemented with E8431 at 2 μM concentration; coculture + E8431 2 μM + PDGFBB Ab, EPCs/BMSCs cocultivated with mBMMs supplemented with both E8431 (2 μM) and PDGFBB neutralizing antibody (100 μg/ml). N = 4 in western blot and qPCR assays per group; N = 6 in other panels. The data are presented as mean ± s.d. with individual data points depicted as dots. Statistical significance levels are denoted as follows: *P < 0.05, **P < 0.01, ***P < 0.001; ns, not significant. Parts a and i created with BioRender.com.