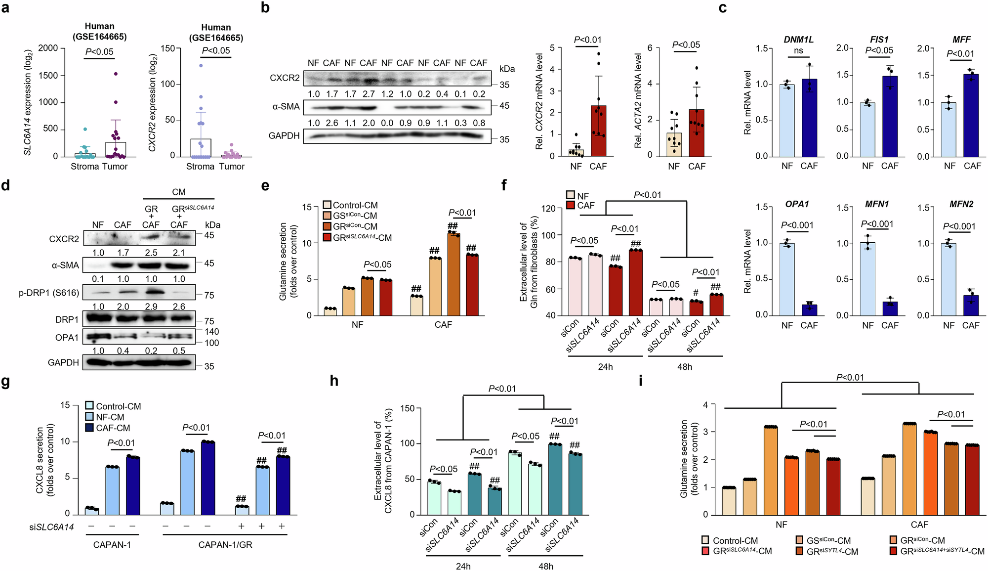
Fig. 4: CXCL8 secretion induced by glutamine initiates mitochondrial fission, rather than fusion, in CAFs, facilitating the upregulation of glutamine production.

a SLC6A14 and CXCR2 gene expression in the stroma (n = 18) versus tumor (n = 18) tissues from patients with PDAC (GSE164665). b CXCR2 and α-SMA levels in NFs and CAFs via western blot analysis. c Expression of mitochondrial fission genes (DNM1L, FIS1 and MFF) and fusion genes (OPA1, MFN1 and MFN2) in NF and CAF via qRT–PCR analysis. d Western blot analysis of α-SMA, p-DRP1, DRP1 and OPA1 in NF, CAF and CAF incubated with CAPAN-1/GR siCon or siSLC6A14-conditioned medium for 24 h. e Glutamine secretion in NF and CAF cocultured with control, CAPAN-1, CAPAN-1/GR siCon and CAPAN-1/GR siSLC6A14-conditioned medium for 24 h. f Secreted extracellular glutamine in NF or CAF cocultured with CAPAN-1/GR siCon or siSLC6A14-conditioned medium at 24 and 48 h, calculated by subtracting the initial time point from the consecutive time points. g CXCL8 levels in control, CAPAN-1, CAPAN-1/GR siCon and CAPAN-1/GR siSLC6A14 cocultured with NF and CAF-conditioned medium for 24 h. h Secreted extracellular CXCL8 from CAPAN-1/GR siCon versus siSLC6A14 cocultured with NF- or CAF-conditioned medium at 24 and 48 h, calculated by subtracting the initial time point from the consecutive time points. i Glutamine secretion levels of NF and CAF followed by 24 h coculture with control, CAPAN-1, CAPAN-1/GR siCon, CAPAN-1/GR siSLC6A14 or siSYTL4, and CAPAN-1/GR both siSLC6A14 and siSYTL4. Error bars, mean ± s.d., #P < 0.05, ##P < 0.01, ###P < 0.001; n.s., not significant; by one-way ANOVA (f, h and i) or Student’s t-test (a–c, e and g).