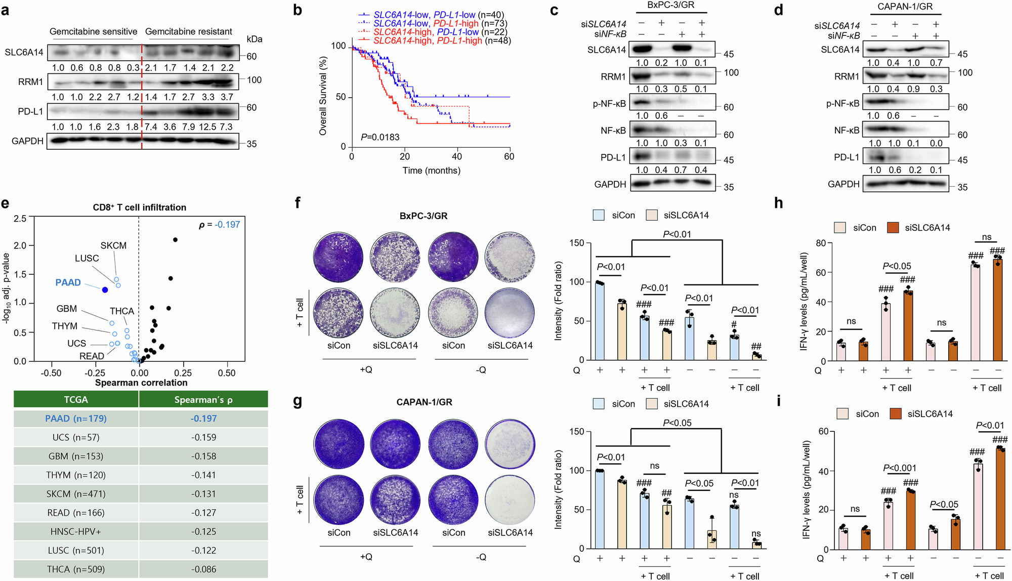
Fig. 5: SLC6A14 attenuates T cell infiltration through PD-L1 regulation.

a Gemcitabine-sensitive (n = 5) and gemcitabine-resistant (n = 5) cells were analyzed by western blot. b Kaplan–Meier survival analysis of patients with PDAC based on SLC6A14 and PD-L1 expression for overall survival graph. c Expression of SLC6A14, RRM1, p-NF-κB, NF-κB and PD-L1 in BxPC-3/GR siCon, BxPC-3/GR siSLC6A14 or siNF-κB, and BxPC-3/GR cells cotransfected with both siSLC6A14 and siNF-κB, analyzed by western blot. d Expression of SLC6A14, RRM1, p-NF-κB, NF-κB and PD-L1 in CAPAN-1/GR siCon, CAPAN-1/GR siSLC6A14 or siNF-κB, and CAPAN-1/GR cells cotransfected with both siSLC6A14 and siNF-κB via western blot analysis. e Volcano plot of the Spearman correlation between CD8+ T cell infiltration and SLC6A14 in 40 cancer types. Blue points indicate cancer types in which SLC6A14 was significantly negatively correlated with CD8+ T cell infiltration (adjusted P < 0.05). f, g T cell-mediated cancer cell killing. The GR-PDAC cell lines, BxPC-3/GR (f) and CAPAN-1/GR (g), with siSLC6A14 incubated for 24 h with ±glutamine were cocultured with activated human CD8+ T cells for 48 h to observe the effects of SLC6A14 on T cells. The cancer cells that survived were stained with crystal violet. The ratio of cancer cells to T cells was 1:10. Representative images are shown on the left, and quantitative data are shown on the right. h, i Activated CD8+ T cells cocultured with BxPC-3/GR (h) and CAPAN-1/GR (i) cells subjected to ELISA for IFN-γ measurement. Error bars, mean ± s.d., #P < 0.05, ##P < 0.01, ###P < 0.001; n.s., not significant; by one-way ANOVA (f and g) or Student’s t-test (h and i).