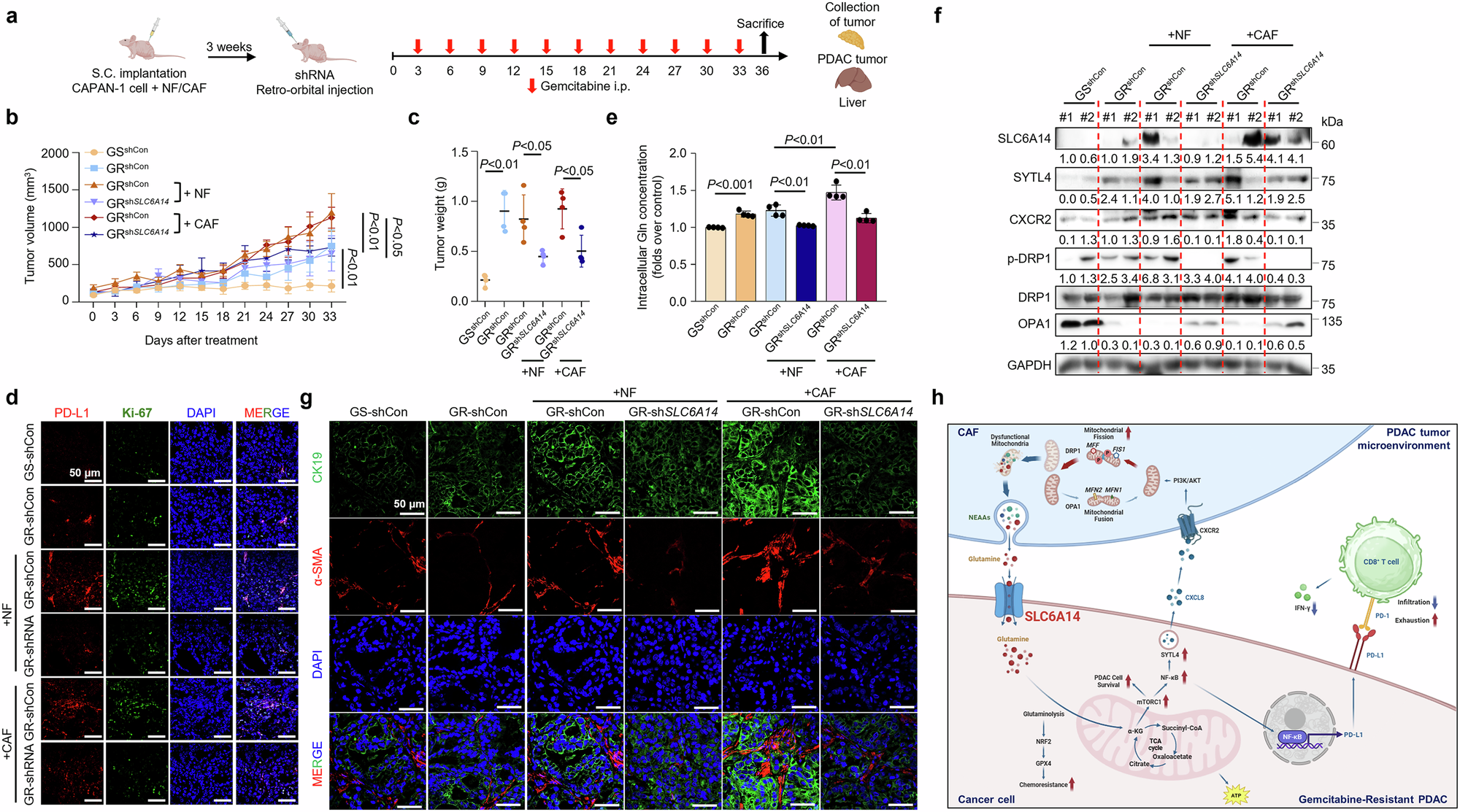
Fig. 7: Depletion of SLC6A14 attenuates fibroblast activation and tumor growth in tumor–fibroblast complexes.

a BALB/c nude mice were subcutaneously injected with CAPAN-1 or CAPAN-1/GR cells (2 × 105) with or without NFs or CAFs (3 × 105). After 3 weeks, lentivirus particles carrying shControl or shSLC6A14 were injected (2 × 106 particles) via the retro-orbital route. After 1 week, 10 mg/kg gemcitabine (n = 5) was administered intraperitoneally twice a week. b Tumor volume. c Tumor weight. d Immunofluorescence staining of PD-L1 (red), ki-67 (green) and DAPI (blue) in the nuclei. e Intratumoral glutamine levels, followed by glutamine assays. f Protein expression of SLC6A14, SYTL4, CXCR2, p-DRP1, DRP1 and OPA1 in the pancreatic tissues. g Immunofluorescence staining of CK19 (green), α-SMA (red) and DAPI (blue) in the nuclei. h Schematic representation of the mechanism by which SLC6A14 confers gemcitabine resistance in pancreatic cancer by upregulating NF-κB/PD-L1 to promote immune evasion and activating SYTL4/CXCL8–CXCR2 signaling to reprogram the gemcitabine-resistant TME. Scale bars, 50 μm (d and g). Error bars, mean ± s.d., #P < 0.05, ##P < 0.01, ###P < 0.001; n.s., not significant; by one-way ANOVA (b and e) or Student’s t-test (c).