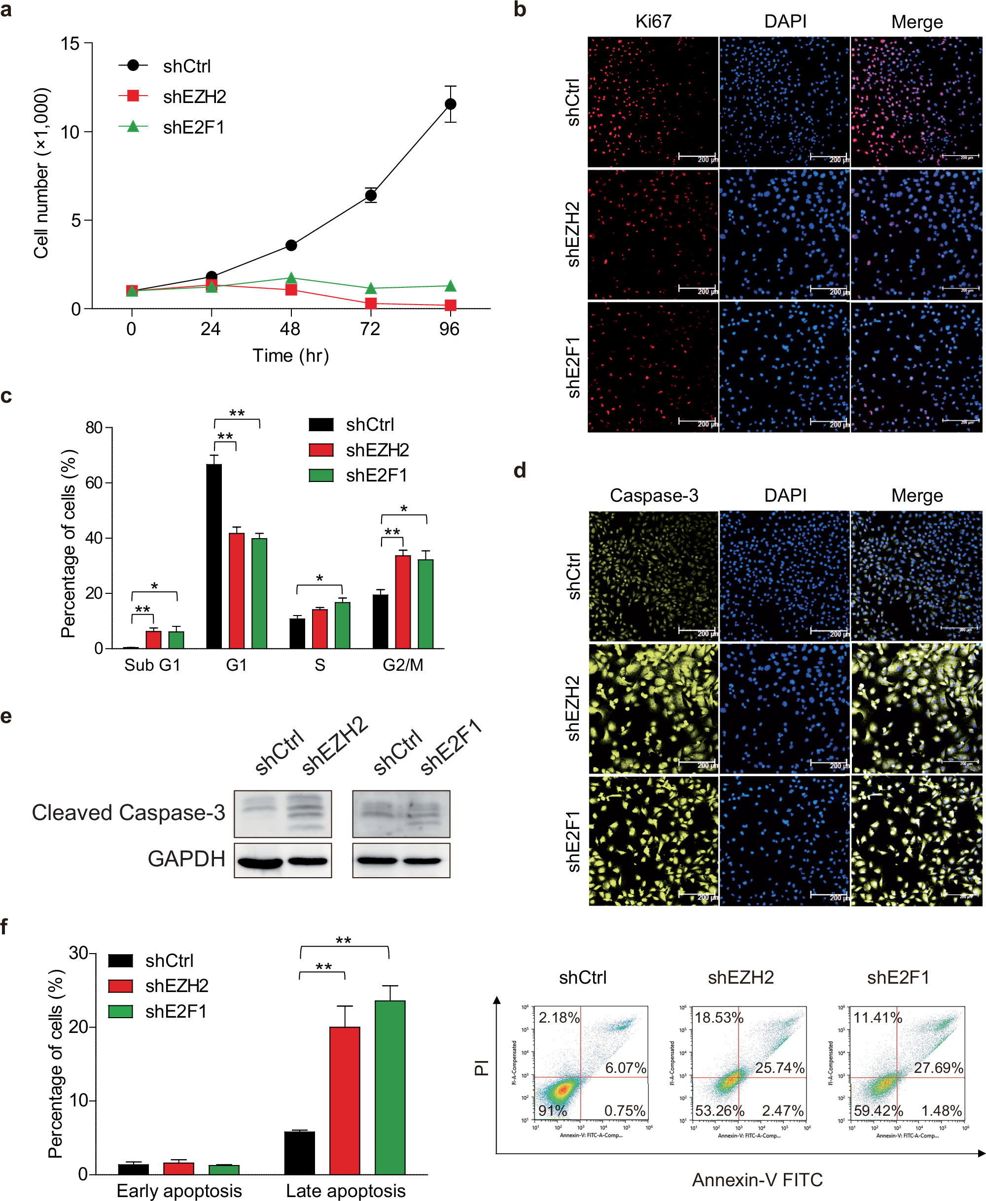
Fig. 3: EZH2 and E2F1 play roles in cellular functions.
From: Noncanonical association of EZH2 with E2F1 promotes tumor proliferation through chromatin remodeling

a The effect of cell growth under EZH2 or E2F1 knockdown (n = 3; mean ± s.d.; unpaired two-tailed Student’s t-test). b Regulation of cell proliferation by shEZH2 or shE2F1 (scale bar, 200 μm). c Cell cycle analysis by flow cytometry (n = 3; mean ± s.d.; unpaired two-tailed Student’s t-test). d The effect of shEZH2 or shE2F1 on cell apoptosis (scale bar, 200 μm). e The effect of shEZH2 or shE2F1 on cleaved caspase-3 level. f Early and late apoptotic cells measured by flow cytometry (n = 3; mean ± s.d.; unpaired two-tailed Student’s t-test). One representative profile is shown (right). *P < 0.05, **P < 0.01 and ***P < 0.005. shCtrl indicates cells transduced with a control vector.