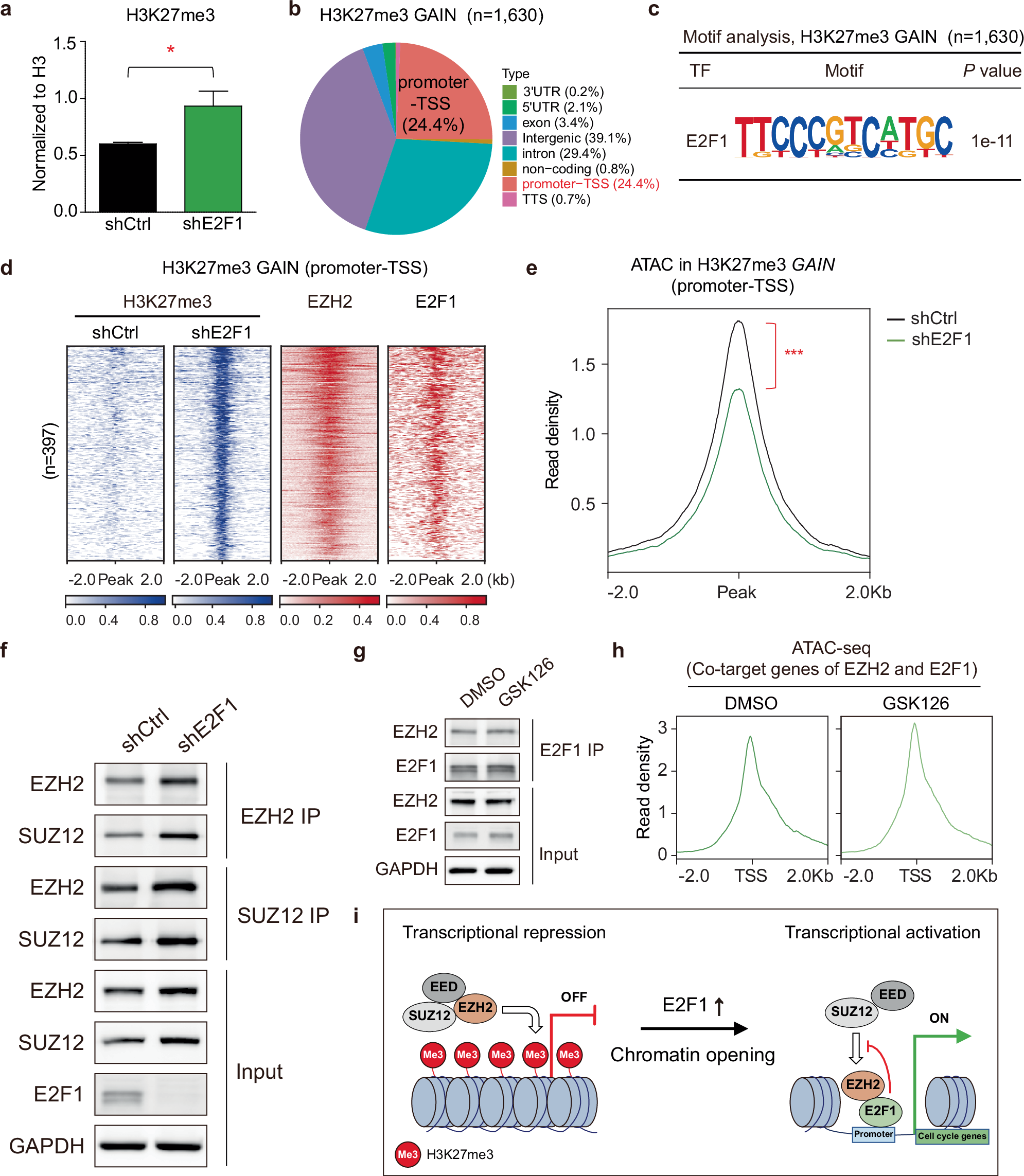
Fig. 5: The molecular mechanism of noncanonical functions of EZH2 is associated with E2F1.
From: Noncanonical association of EZH2 with E2F1 promotes tumor proliferation through chromatin remodeling

a Global H3K27me3 levels upon E2F1 knockdown (n = 3; mean ± s.d.; unpaired two-tailed Student’s t-test; *P < 0.05). b Genome-wide distribution of H3K27me3 gain regions (n = 1,630) by shE2F1. UTR, untranslated region. c A highly enriched transcription factor-binding motif identified at H3K27me3 gain regions. d Enrichment profiles of EZH2 and E2F1 at the H3K27me3 gain regions induced by shE2F1. e Chromatin accessibility around H3K27me3 gain peaks at the TSS promoter region upon shE2F1 treatment. f The effect of E2F1 knockdown on the protein levels of EZH2 and SUZ12 following immunoprecipitation with antibodies against EZH2 and SUZ12. shCtrl indicates cells transduced with a control vector. g Immunoblot analysis of EZH2–E2F1 interaction upon GSK126 treatment (1 μM). h The effect of GSK126 treatment on chromatin accessibility at the TSS of 306 cotarget genes of EZH2 and E2F1. i A model for the molecular mechanism of noncanonical association of EZH2 with E2F1 via chromatin remodeling.