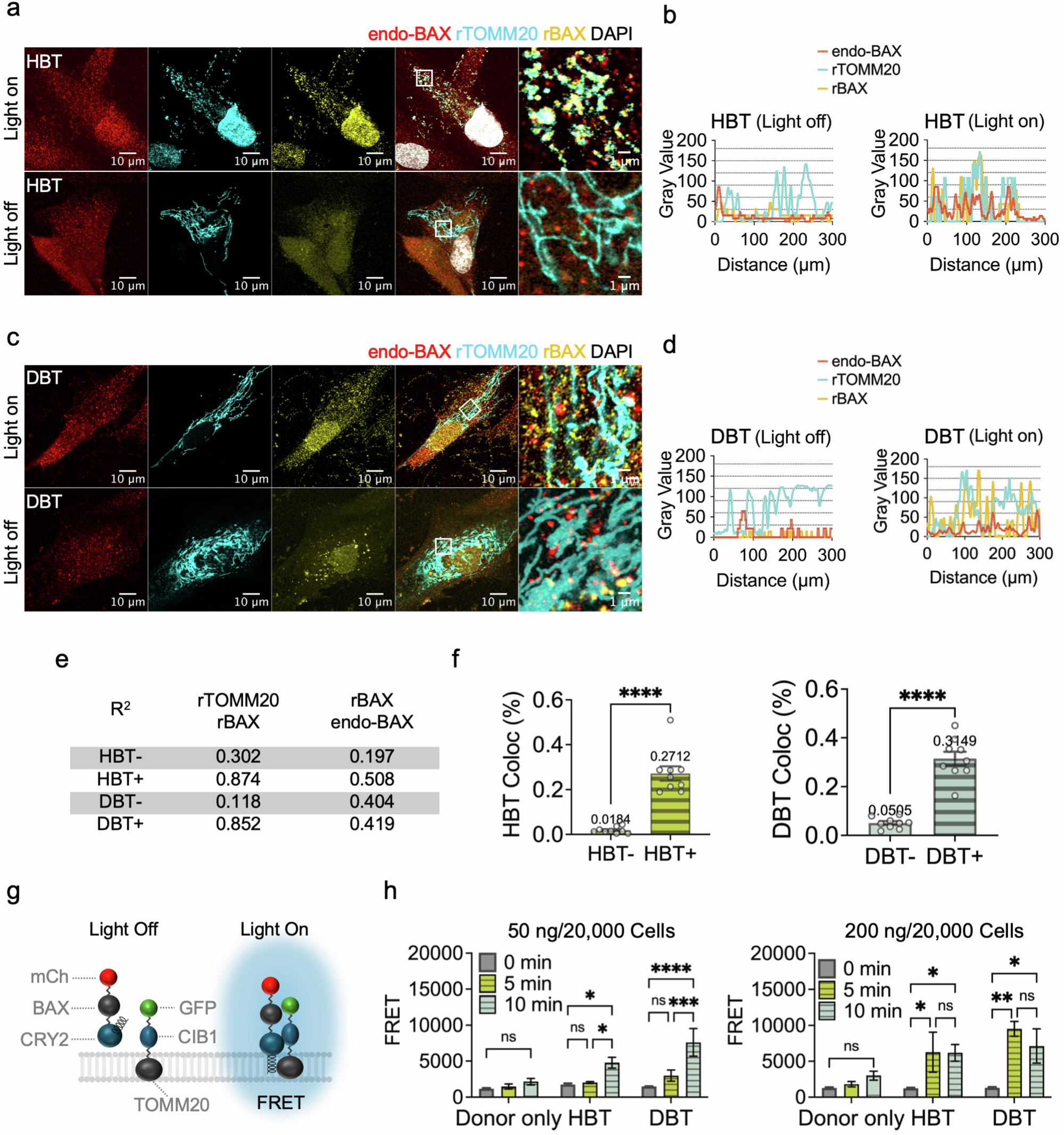
Fig. 3: Optogenetic control of DBT and its impact on endo-BAX.

a, c Representative immunofluorescence images illustrating the colocalization of endo-BAX, rTOMM20 and rBAX in cells transfected with either the HBT (a) or DBT (c) complex and subjected to blue light irradiation. The images are shown under conditions of continuous blue light exposure (‘Light On’) or in the absence of light (‘Light Off’). b, d The intensity profiles corresponding to the boxed regions in the microscopy images for a (b) and c (d). The red, cyan and yellow lines represent the intensities of endo-BAX, rTOMM20 and rBAX, respectively. e The R² values (coefficient of determination) from simple linear regression analyses of rTOMM20–rBAX and rBAX–endo-BAX interactions in HBT or DBT conditions under dark and blue light conditions (n = 5 per group). f Bar graphs showing the colocalization ratio (Coloc%) between rTOMM20 and rBAX in cells transfected with HBT or DBT (n = 6 per group). The negative sign indicates nonirradiated cells, and the positive sign indicates blue-light-irradiated cells. Statistical significance was determined by unpaired t-tests (****P < 0.0001). g A schematic of rBAX within the DBT unit. Upon blue light irradiation, DBT units associate, facilitating interactions between mCherry (mCh) and GFP, which enables FRET. h A quantification of FRET efficiency between the GFP donor and mCh acceptor, showing increased efficiency under prolonged blue light irradiation (n = 6 per group). The data were analyzed by two-way ANOVA with Tukey’s multiple comparisons test. *P < 0.05; **P < 0.01; ***P < 0.001; ****P < 0.0001; ns, not significant; mean ± s.e.m. for all data. See also Supplementary Figs. 8 and 9 for more details.