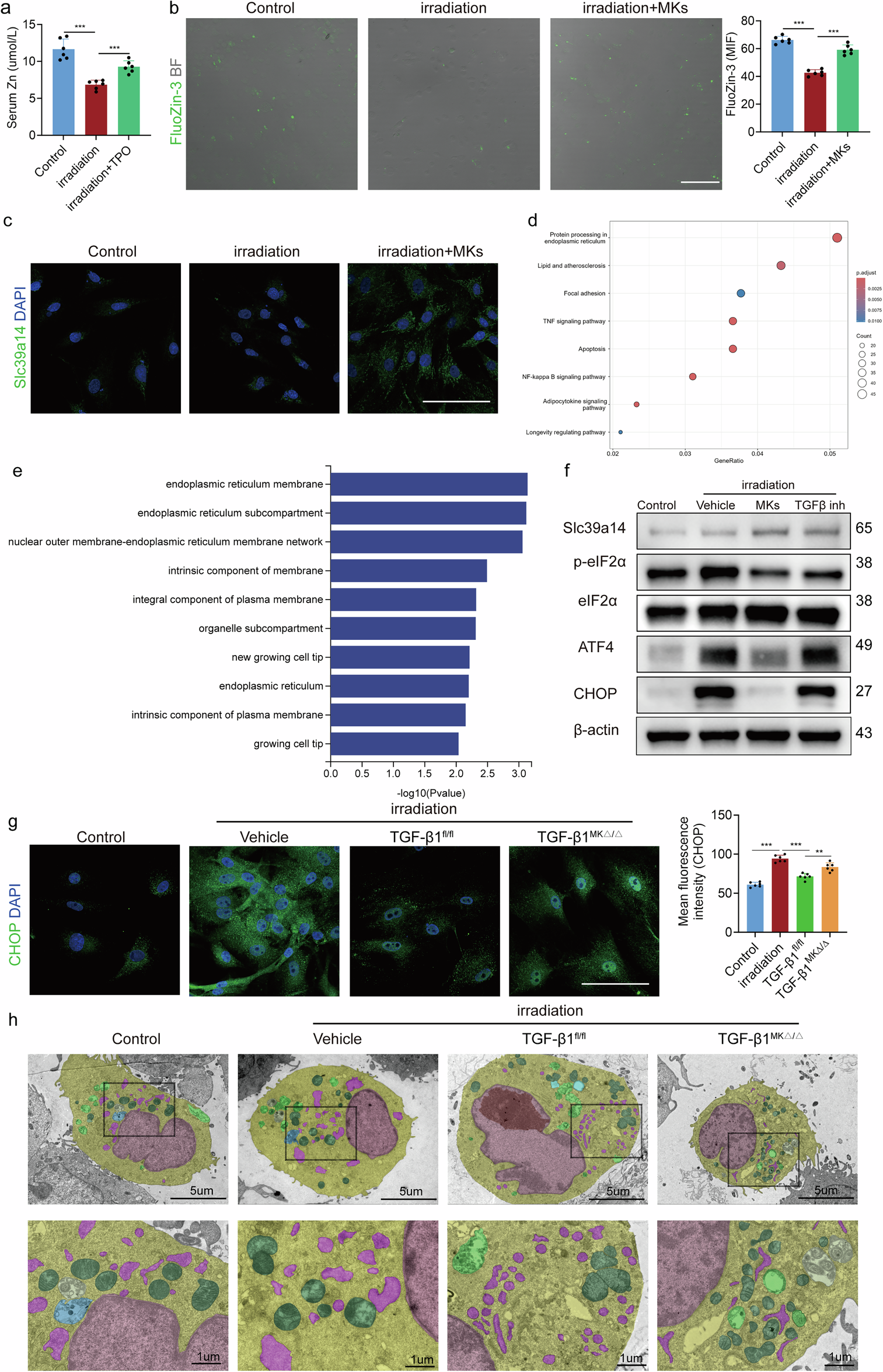
Fig. 5: MKs reduce ER stress in a TGFβ/Slc39a14-dependent manner.

a Serum zinc concentration in mice 4 weeks after irradiation with administration of TPO or vehicle (n = 6 per group). b Representative fluozin-3 images and quantitative analysis of LepR+ SSCs, with or without MKs, after irradiation (n = 6 per group). c Representative immunostaining images of Slc39a14 (green) in LepR+ SSCs, with or without MKs, after irradiation (n = 6 per group). Scale bar, 100 µm. d KEGG enrichment analysis of upregulated pathways in LepR+ SSCs after irradiation. e GO enrichment analysis of downregulated functions in LepR+ SSCs after co-culture with MKs. The top ten enriched GO terms (P < 0.05) are shown. f Western blotting analysis of the expression of Slc39a14, PTP1B, p-eIF2α, ATF4 and CHOP in LepR+ SSCs after co-culture with MKs (n = 3 per group). g Representative immunostaining images of CHOP (green) in LepR+ SSCs, with or without MKs, after irradiation (n = 6 per group). Scale bar, 100 µm. h Transmission electron microscopy images of LepR+ SSCs after irradiation co-culture with MKs (n = 3 per group). Data on graphs are shown as mean ± SD. One-way ANOVA was used to analyze the data in a–d and g. *P < 0.05, **P < 0.01 and ***P < 0.001. For all panels in this figure, data are representative of three independent experiments.