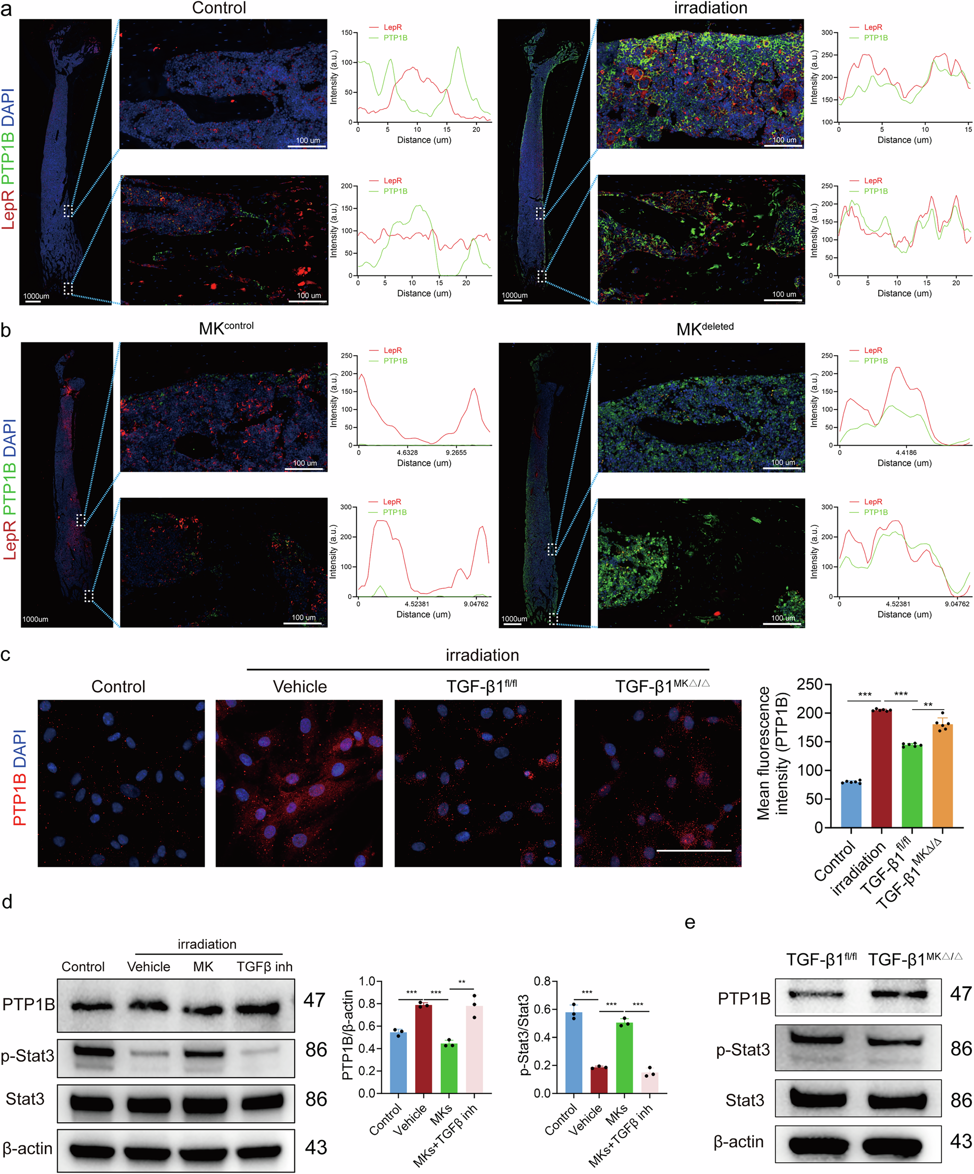
Fig. 6: Slc39a14 inhibits the expression of PTP1B to active downstream Stat3.

a Representative immunostaining images of LepR (red) and PTP1B (green) in the BM of irradiated mice (n = 6 mice per group). Scale bar, 100 µm. b Representative immunostaining images of LepR (red) and PTP1B (green) in the BM of MKdeleted mice and their littermate controls after irradiation (n = 6 mice per group). Scale bar, 100 µm. c Representative immunostaining images of PTP1B in LepR+ cells, with or without, MKs from the BM of TGFβ1MKΔ/Δ and TGFβ1fl/fl mice after irradiation (n = 6 per group). Scale bar, 100 µm. d Western blotting analysis of the expression of PTP1B and p-Stat3 in LepR+ SSCs after co-culture with MKs (n = 3 per group), inh = inhibitor. e Western blotting analysis of the expression of PTP1B and p-Stat3 in LepR+ SSCs after co-culture with MKs from the BM of TGFβ1MKΔ/Δ and TGFβ1fl/fl mice (n = 3 per group). Data on graphs are shown as mean ± SD. One-way ANOVA was used to analyze the data in c and d. *P < 0.05, **P < 0.01 and ***P < 0.001. For all panels in this figure, data are representative of three independent experiments.