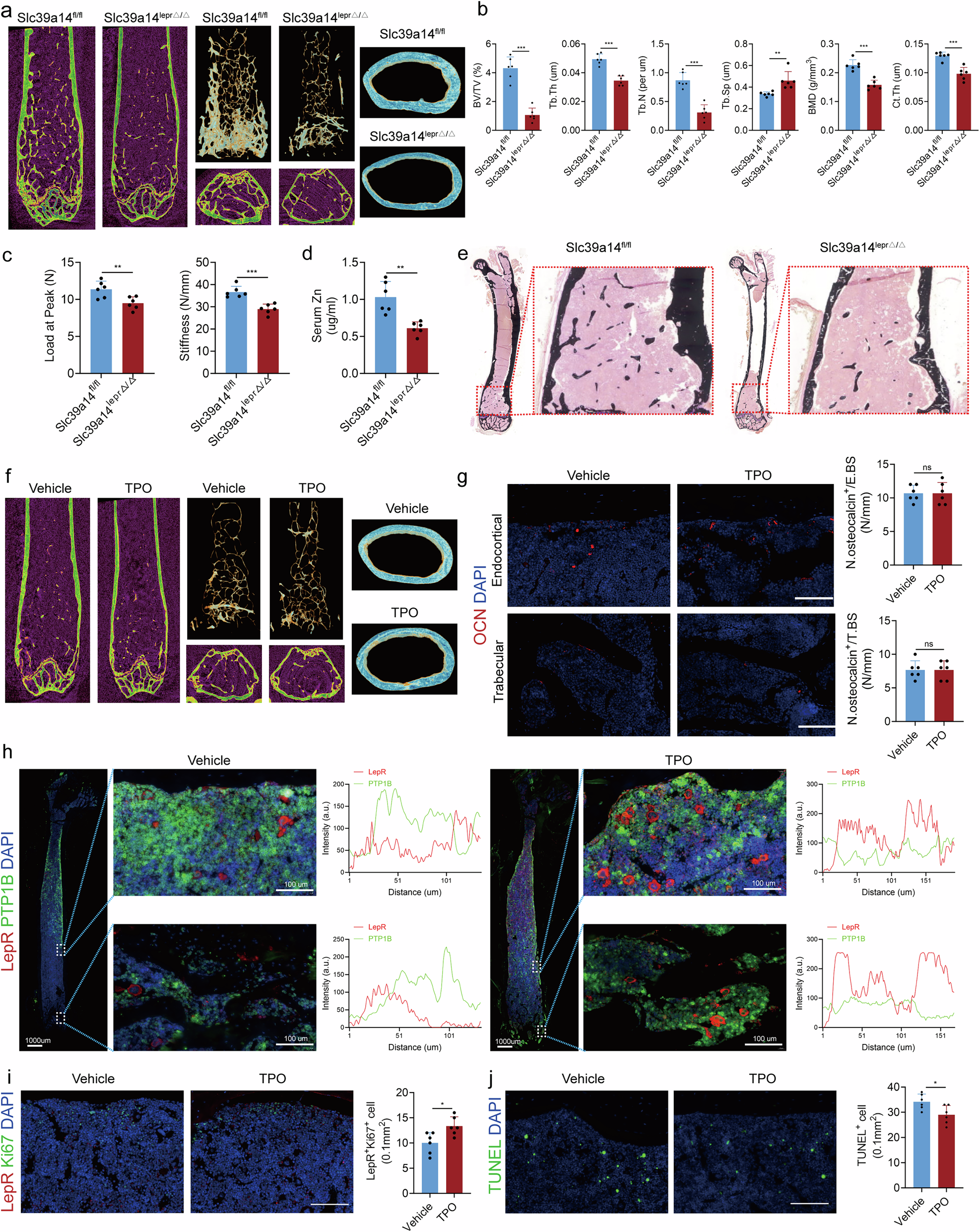
Fig. 8: MKs induce osteogenic lineage commitment of LepR+ SSCs via Slc39a14 after irradiation.

a Representative micro-CT images of longitudinal section femurs, cross-sectional view of the distal femurs and reconstructed trabecular structure of the region of interest from Slc39a14leprΔ/Δ mice and their littermate controls (Slc39a14fl/fl mice) (n = 6 mice per group). b Quantitative micro-CT analysis of the TB fraction (BV/TV, Tb.N, Tb.Th, Tb.Sp, BMD and Ct.Th) in Slc39a14leprΔ/Δ mice and their littermate controls (Slc39a14fl/fl mice) (n = 6 mice per group). c Quantitative biomechanical analysis of femora (peak load and stiffness) from MKdeleted mice and their littermate controls (Slc39a14fl/fl mice) (n = 6 mice per group). d Serum zinc concentration in Slc39a14leprΔ/Δ mice and their littermate controls (Slc39a14fl/fl mice) (n = 6 per group). e Von Kossa staining showing mineralization of bone matrix in Slc39a14leprΔ/Δ mice and their littermate controls (Slc39a14fl/fl mice) (n = 6 per group). f Representative micro-CT images of longitudinal section femurs, cross-sectional view of the distal femurs and reconstructed trabecular structure of the region of interest from Slc39a14leprΔ/Δ mice injected with TPO or vehicle after irradiation (n = 6 mice per group). g Representative immunostaining images of OCN (red) in the TB and EB of the Slc39a14leprΔ/Δ mice injected with TPO or vehicle after irradiation. The quantification of OCN cells is shown on the right (n = 6 mice per group). Scale bar, 100 µm. h Representative immunostaining images of LepR (red) and PTP1B (green) in the BM of the Slc39a14leprΔ/Δ mice injected with TPO or vehicle after irradiation. Scale bar, 100 µm. i Colocalization of LepR (red) with Ki67 (green) in the BM of the Slc39a14leprΔ/Δ mice injected with TPO or vehicle after irradiation (n = 6 mice per group). Scale bar, 100 µm. j Representative immunostaining images of TUNEL (green) in the BM of the Slc39a14leprΔ/Δ mice injected with TPO or vehicle after irradiation. The quantification of tunel positive cells is shown on the right (n = 6 mice per group). Scale bar, 100 µm. Data on graphs are shown as mean ± SD. An unpaired two-tailed t-test was used to analyze the data in b–d, g, i and j. *P < 0.05, **P < 0.01 and ***P < 0.001. For all panels in this figure, data are representative of three independent experiments.