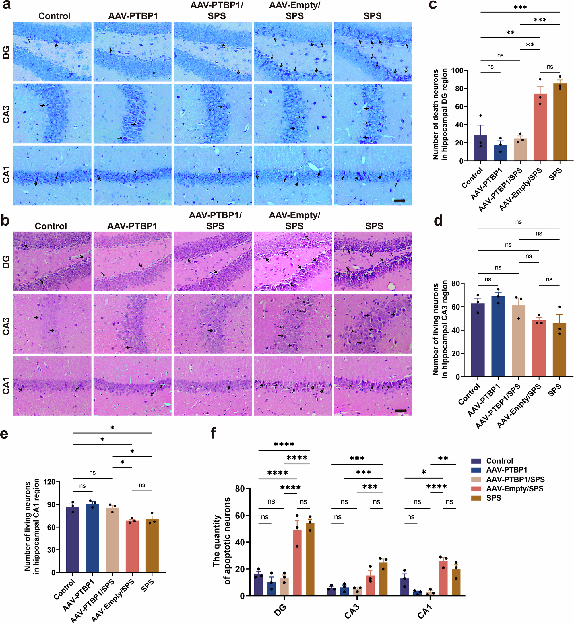
Fig. 3: PTBP1 KD reduces hippocampal neuronal loss in SPS-induced PTSD mice.

a Nissl staining of the hippocampus in mouse brain. The black arrow indicates damaged cells. Scale bar, 50 µm. b HE staining of the hippocampus in mouse brain. The black arrow indicates apoptotic-like cells. Scale bar, 50 µm. c–e Statistical results of the neuron death counts in the DG region (c), as well as the neuron survival count in the CA3 (d) and CA1 (e) regions. f Quantitative analysis of apoptotic-like cells in the DG, CA3 and CA1 subregions of the mouse hippocampus. Data are expressed as mean ± s.e.m. (n = 3), *P < 0.05, **P < 0.01, ***P < 0.001, ****P < 0.0001; ns, not significant.