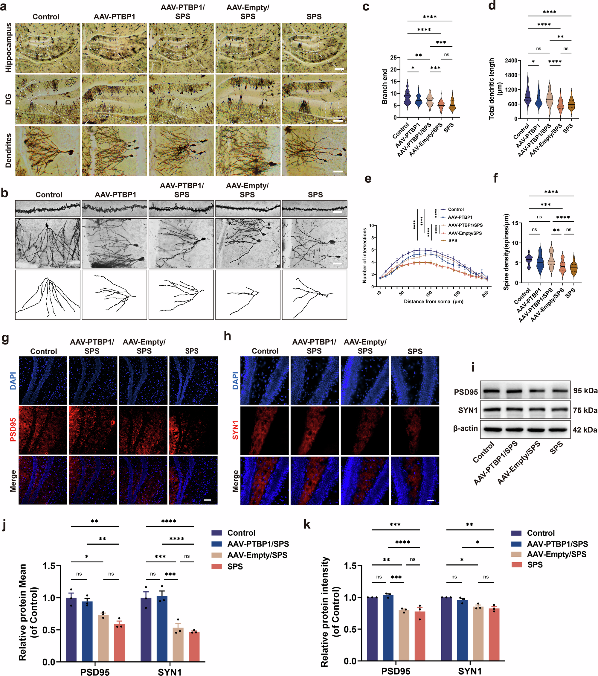
Fig. 5: The effect of PTBP1 KD on synaptic plasticity in hippocampal neurons of normal and PTSD mice.

a Golgi-Cox staining. Scale bars: hippocampus, 500 µm; DG, 200 µm; dendrites, 50 µm. b Dendritic spine (top), single neuron (middle) and its corresponding morphological simulation image (bottom). Scale bars: top, 5 µm; middle, 50 µm. c The number of terminal branches on dendrites. d Total dendritic length. e Sholl analysis. f Dendritic spine density. g Immunofluorescence staining of PSD95 (red) in the DG region of the hippocampus. Scale bar, 100 µm. h Immunofluorescence staining of SYN1 (red) in DG region of the hippocampus. Scale bar, 50 µm. i Western blot analysis of PSD95 and SYN1. j Statistical analysis of the mean fluorescence intensity of PSD95 and SYN1. k Quantitative analysis of western blot results for PSD95 and SYN1. Data are expressed as mean ± s.e.m. (c–f: n = 3, conducted a statistical analysis on 10–15 neurons per sample; j and k: n = 3), *P < 0.05, **P < 0.01, ***P < 0.001. ****P < 0.0001; ns, not significant.