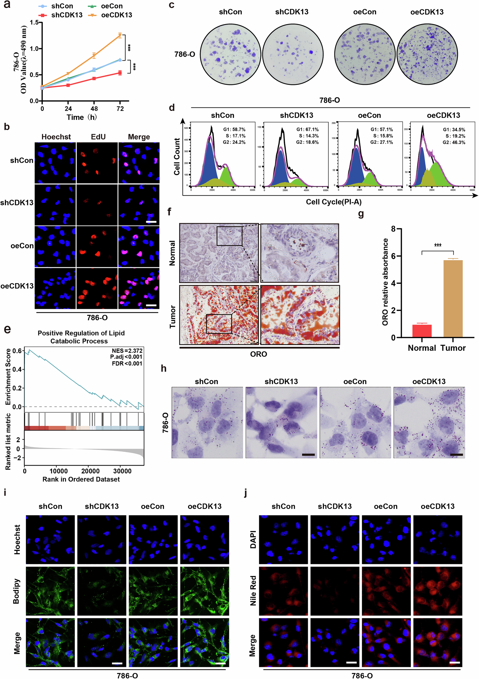
Fig. 2: CDK13 enhances proliferation and drives fatty acid biosynthesis and lipid accumulation in ccRCC.
From: CDK13 drives clear cell renal carcinoma through METTL16-mediated m6A modification of ACLY mRNA

a Cell viability assessed by CCK-8 assay in 786-O cells transfected with CDK13-overexpressing (oeCDK13) or CDK13-knockdown (shCDK13) vectors versus their respective controls. oeCon, empty overexpression vector; shCon, scramble shRNA control. b EdU incorporation assay evaluating proliferation in 786-O cell with CDK13 modulation. Scale bar, 50 μm. c 786-O cells were treated as in (a), and a colony formation assay was used to evaluate proliferation. d The cell cycle phase distribution analyzed by flow cytometry in a CDK13-manipulated 786-O cell. e A GSEA analysis of lipid catabolic pathways regulated by CDK13 in ccRCC (false discovery rate <0.001; ***P < 0.001). f, g ORO staining of lipid deposition in normal renal tissues and ccRCC specimens. f Representative images (scale bar, 100 μm). g Quantitative analysis of ORO staining intensity (***P < 0.001). h ORO staining of lipid accumulation in 786-O cell transfected with CDK13-overexpressing (oeCDK13), CDK13-knockdown (shCDK13) vectors or their respective controls. oeCon, empty vector; shCon, scramble shRNA. Scale bar, 25 μm. i BODIPY 493/503 staining of lipid droplets (LDs) in 786-O cell visualized by confocal microscopy. Scale bar, 50 μm. j Nile Red staining of neutral lipids in CDK13-modulated 786-O cell. Scale bar, 20 μm (*P < 0.05, **P < 0.01, ***P < 0.001 versus corresponding controls).