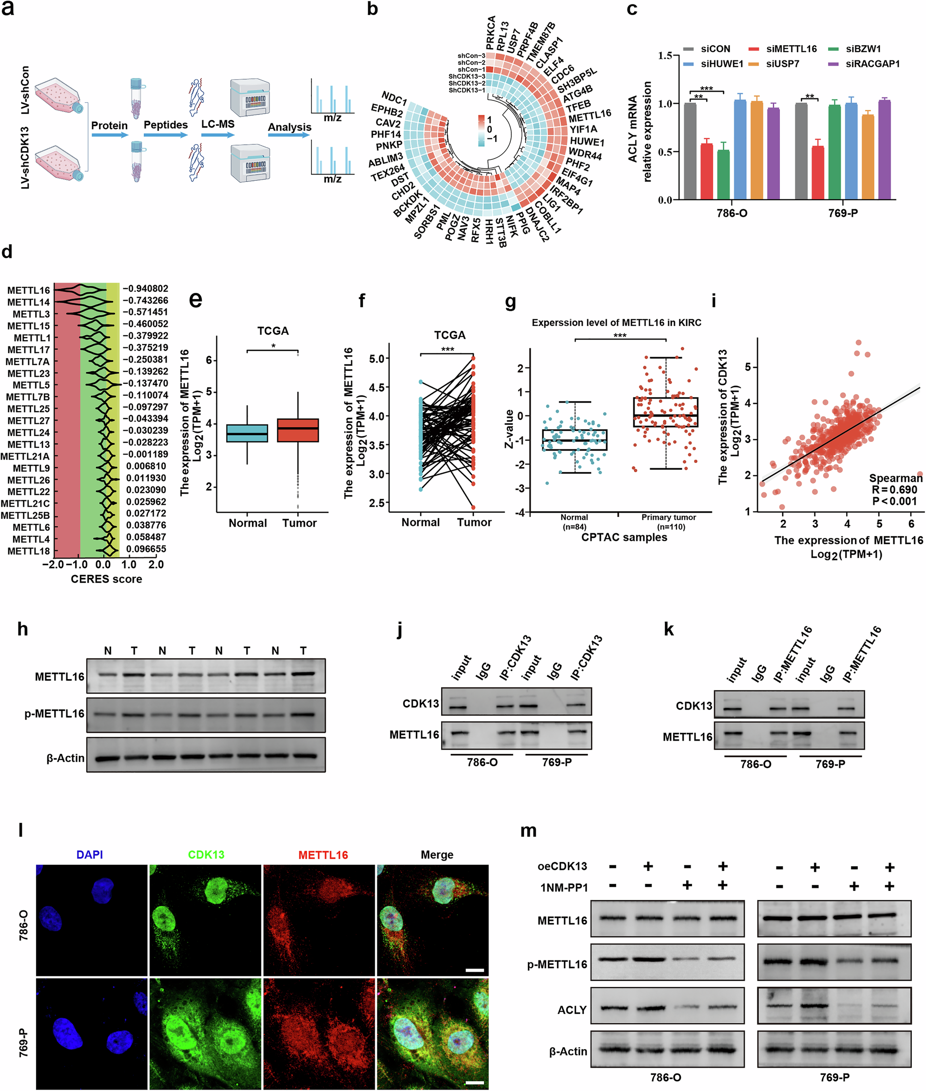
Fig. 5: CDK13 regulates METTL16 interaction and phosphorylation in ccRCC.
From: CDK13 drives clear cell renal carcinoma through METTL16-mediated m6A modification of ACLY mRNA

a A schematic of phosphoproteomic mass spectrometry workflow comparing 786-O cells with stable CDK13 knockdown (shCDK13) versus scramble control (shCon; n = 3). b A circular heat map depicting CDK13-associated phosphorylation changes (upregulated (red), downregulated (blue)). c ACLY mRNA levels measured by RT–qPCR in 786-O and 769-P cells following siRNA-mediated knockdown of METTL16, BZW1, HUWE1, USP7, or RACGAP1. d CRISPR–Cas9 screening of METTL family dependency in ccRCC using DepMap CERES scores (lower scores indicate stronger essentiality). Right: the bar plots show the average CERES scores for METTL members. e, f METTL16 mRNA expression in TCGA-KIRC tumors versus normal tissues. e Unpaired analysis. f Paired analysis (tumor vs. matched adjacent normal tissue). g METTL16 protein levels in KIRC tumors versus normal tissues from CPTAC database. h Western blot analysis of METTL16 and phosphorylated METTL16 (p-METTL16) in four paired ccRCC tumors (T) and adjacent normal tissues (N). i Positive correlation between CDK13 and METTL16 mRNA in TCGA ccRCC cohort (Pearson’s correlation). j, k Co-immunoprecipitation (Co-IP) analysis of the interaction between CDK13 and METTL16. j IP with anti-CDK13 antibody, followed by immunoblotting for METTL16, in 786-O and 769-P cells. k Reciprocal IP with anti-METTL16 antibody, followed by immunoblotting for CDK13, in the same cell lines. l Immunofluorescence colocalization of CDK13 (red) and METTL16 (green) with DAPI nuclear counterstain (blue). Scale bar, 10 μm. m Western blot analysis of METTL16, p-METTL16 and ACLY in CDK13-overexpressing (oeCDK13) cells treated with 1NM-PP1 (10 μM). The data represent three independent experiments (*P < 0.05, **P < 0.01, ***P < 0.001 versus their corresponding controls).