Fig. 6: CDK13-mediated phosphorylation of METTL16 drives lipid metabolic reprogramming.
From: CDK13 drives clear cell renal carcinoma through METTL16-mediated m6A modification of ACLY mRNA

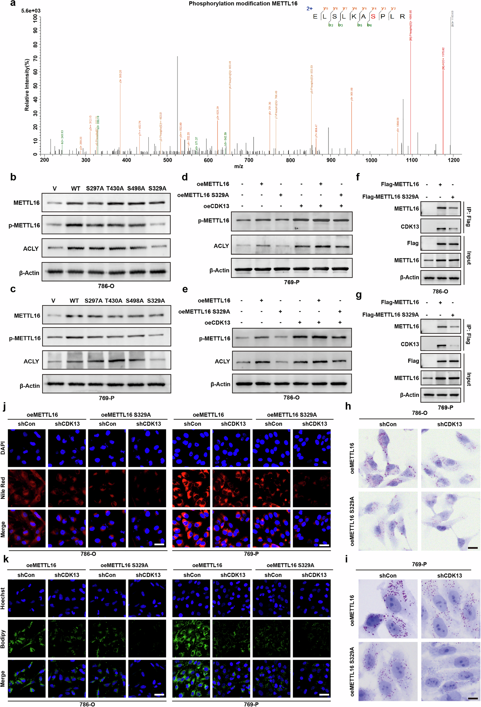
a Mass spectrometry identification of METTL16 phosphorylation at serine 329 (S329). b, c Western blot analysis of METTL16, phosphorylated METTL16 (p-METTL16-S329) and ACLY protein levels in 786-O and 769-P cells transfected with WT METTL16 or phosphorylation-deficient mutants (S329A and S329D). b Results in 786-O cells. c Results in 769-P cells. d, e p-METTL16-S329 and ACLY expression in 786-O and 769-P cells cotransfected with CDK13-overexpressing (oeCDK13), METTL16-overexpressing (oeMETTL16) or phosphorylation-defective METTL16-S329A vectors versus controls. oeCon, empty vector. d Results in 786-O cells. e Results in 769-P cells. f, g Co-immunoprecipitation (Co-IP) analysis of CDK13–METTL16 interaction in cells expressing Flag-tagged METTL16-WT or METTL16-S329A. f Results in 786-O cells. g Results in 769-P cells. h, i ORO staining of lipid accumulation in 786-O and 769-P cells with METTL16–CDK13 modulation (oeMETTL16, oeMETTL16-S329A and shCDK13). Scale bar, 25 μm. h Results in 786-O cells. i Results in 769-P cells. j, k Lipid droplet visualization via BODIPY 493/503 (green) and Nile Red (red) staining in METTL16–CDK13-manipulated cells. j Nile Red staining (red). k BODIPY 493/503 staining (green). Scale bar, 50 µm (applies to both). The data represent mean ± s.e.m. of three independent experiments (*P < 0.05, **P < 0.01, ***P < 0.001 versus their corresponding controls).