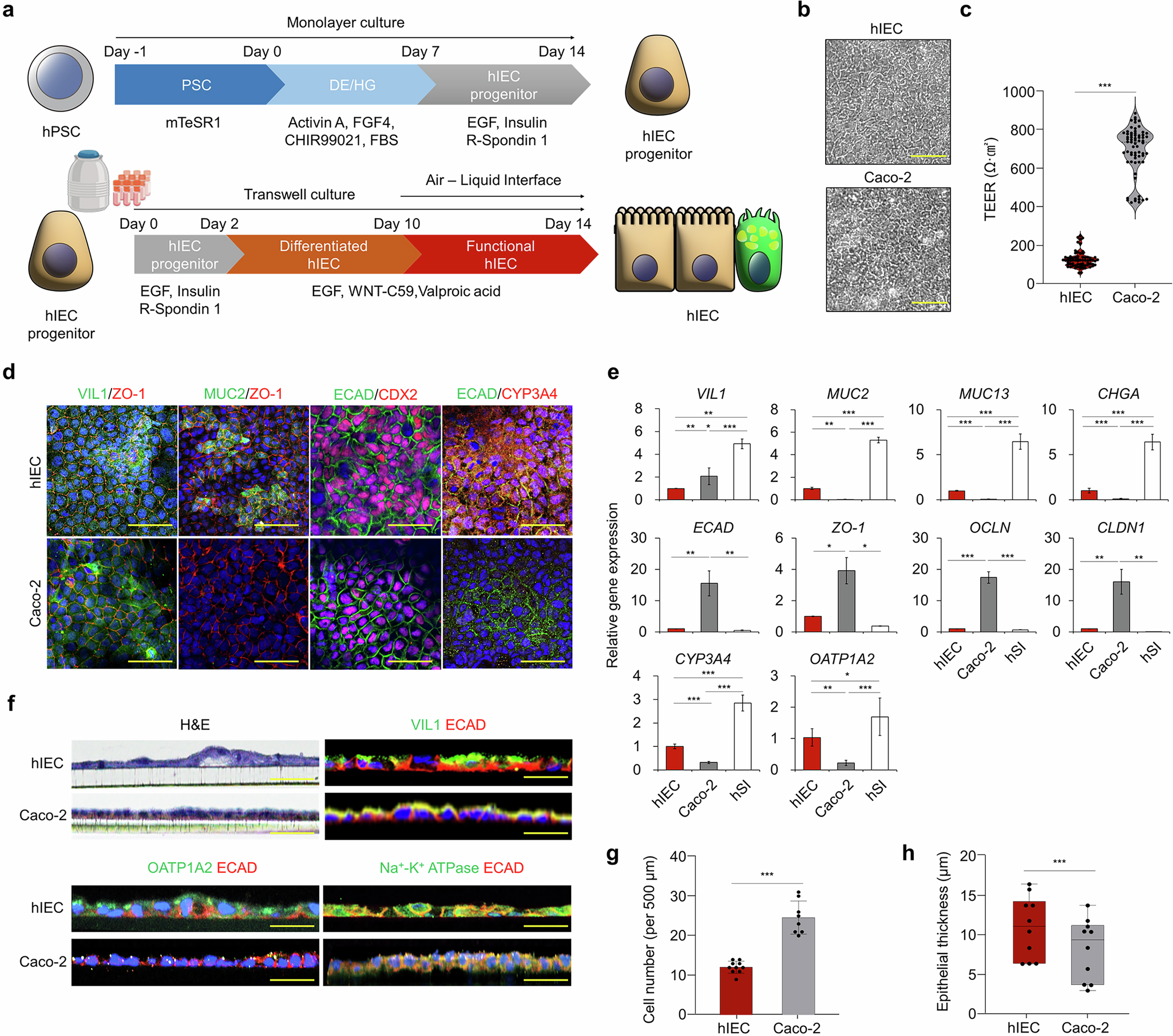
Fig. 1: Characterization of hIEC and Caco-2 intestinal epithelium models.

a A schematic illustration of the procedures followed to generate progenitor and functional hIECs. b The brightfield microscopy images showing the morphology of hIECs and Caco-2 cells. Scale bars, 100 μm. c TEER measurements indicating the barrier integrity of functional hIECs and Caco-2 cells. d The confocal immunofluorescence top-view images of hIEC and Caco-2 cell epithelial structures. Scale bars, 100 μm. e The relative expression levels of cell type and tight junction markers and drug metabolism-associated genes. f Cross-sectional confocal immunofluorescence images showing the vertical architecture of hIECs and Caco-2 cells. Scale bars, 100 μm. g A comparison of cell counts within the indicated regions. h Epithelial thicknesses of the hIEC and Caco-2 cell models. Images were acquired at 20× magnification. Data are presented as the mean ± s.e.m. (n > 4). Statistical analysis was performed using a t-test in c, g and h and by one-way analysis of variance in e. *P < 0.05, **P < 0.01, ***P < 0.001.