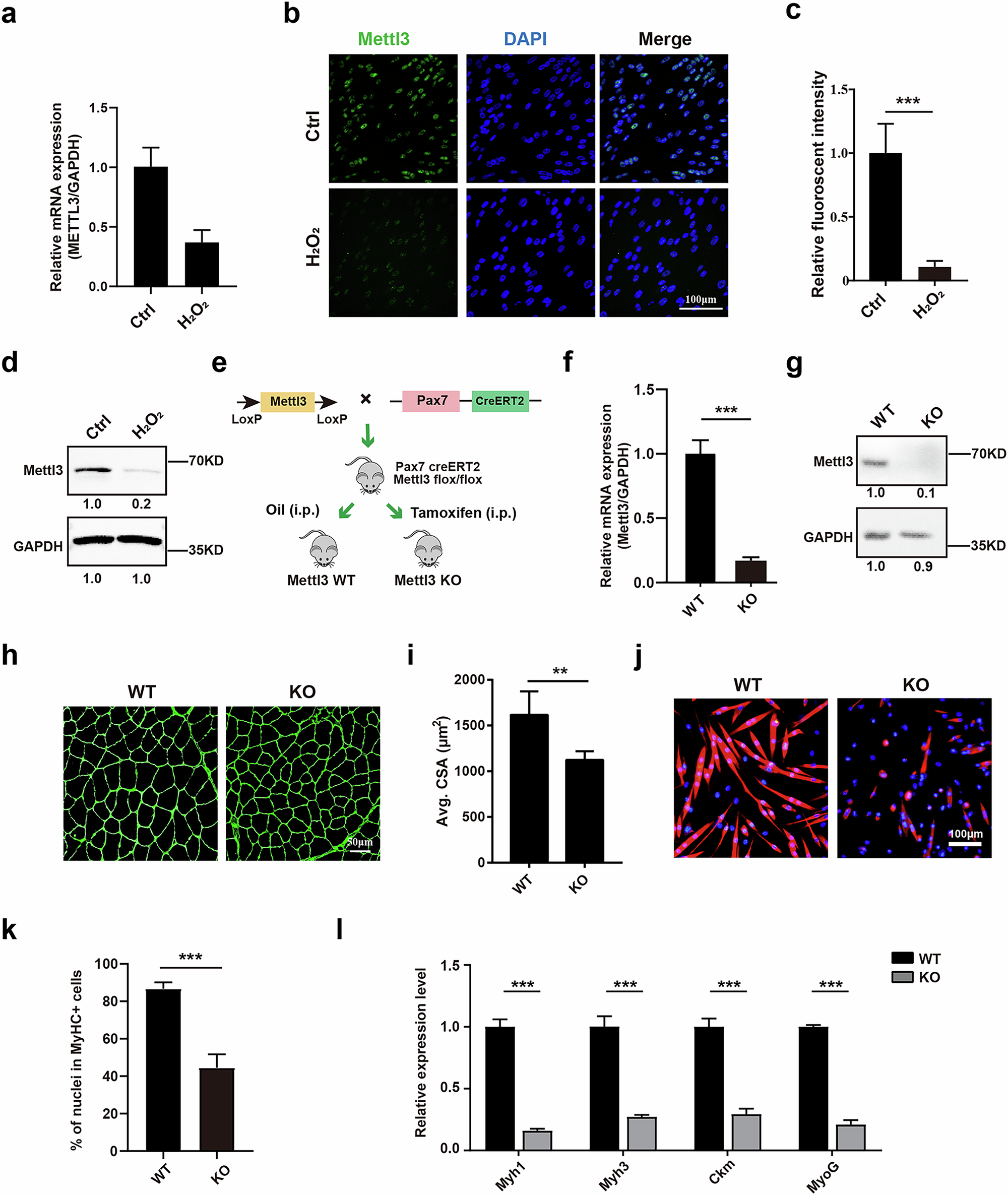
Fig. 2: High levels of ROS could impair the myogenesis of muscle stem/progenitor cells by suppressing the expression of METTL3.

a Relative mRNA expression of METTL3 in human primary muscle stem/progenitor cells treated with or without H2O2. b,c Representative immunofluorescent staining (b) and relative statistical analysis (c) of human primary muscle stem/progenitor cells treated with or without H2O2. Green indicates METTL3; blue indicates DAPI staining of nuclei. The merged images are shown. Scale bars, 100 μm. ***P < 0.001. d The protein level of METTL3 and ESR1 in human primary muscle stem/progenitor cells treated with or without H2O2. GAPDH served as the internal reference. e Diagram illustrating the generation of Pax7-CreERT2; Mettl3 flox/flox mice. f,g The relative mRNA (f) and protein (g) expression level of Mettl3 in muscle stem cell isolated from Mettl3 flox/flox mice (WT) and Pax7-CreERT2; Mettl3 flox/flox mice (KO). h Representative immunofluorescent staining of paraspinal muscle cryosections from Mettl3 WT and KO mice. Green indicates laminin. Scale bars, 50 μm. i Statistical analysis of cross-sectional area of paraspinal muscle derived from Mettl3 WT and KO mice, respectively. At least 500 fibers were analyzed for each sample. n = 5. **P < 0.01. j Representative immunofluorescent staining of myotubes differentiated from muscle stem cells isolated from Mettl3 WT and KO mice. Red indicates MyHC; blue indicates DAPI staining of nuclei. The merged images are shown. Scale bars, 100 μm. k Quantification of the percentage of nuclei in MyHC+ cells. ***P < 0.001. l Relative mRNA expression levels of myogenic differentiation markers. Total RNA was extracted from myotubes differentiated from muscle stem cells isolated from WT and KO mice, and then RT–qPCR analysis was performed. n = 3. ***P < 0.001.