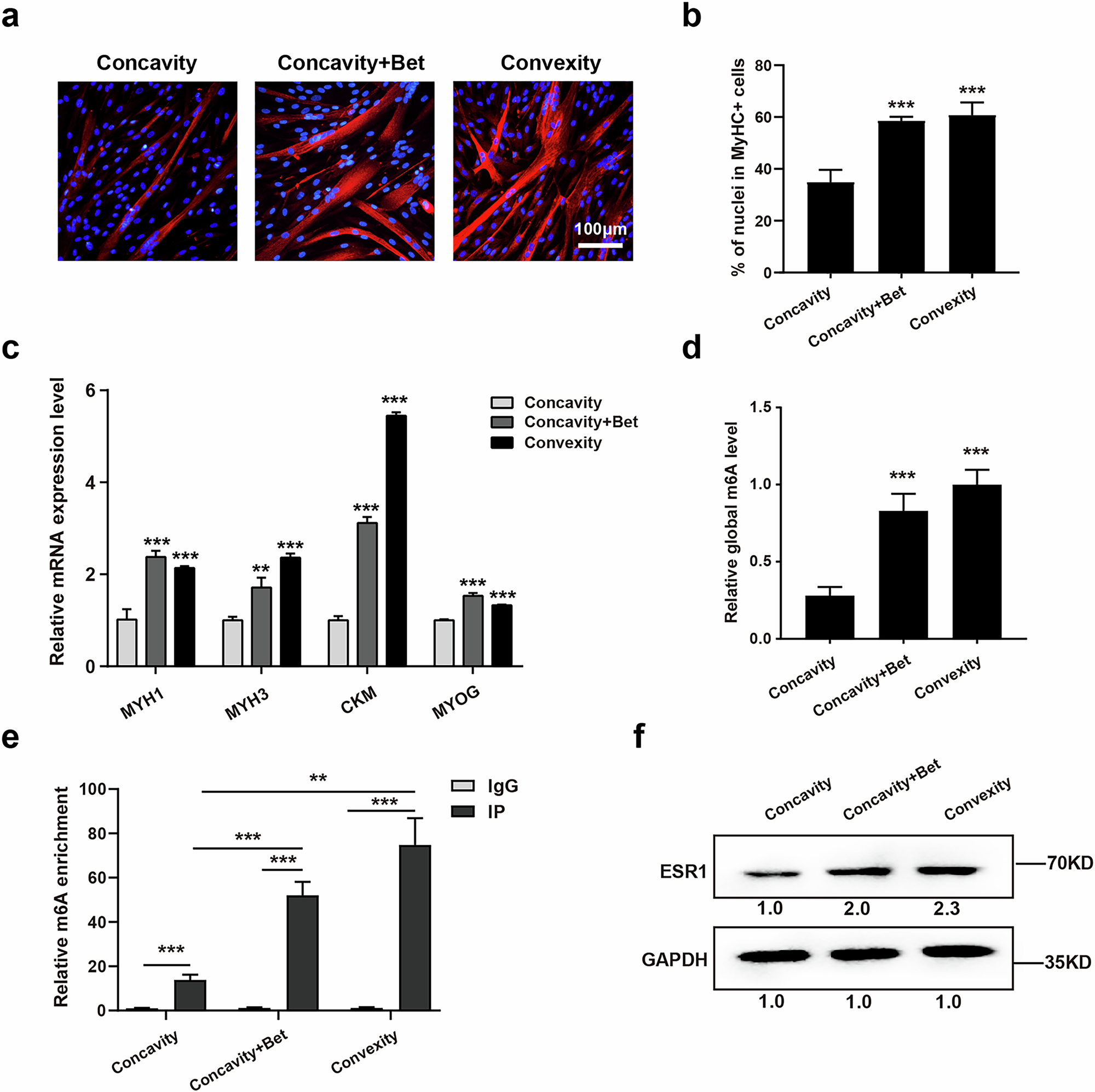
Fig. 5: Betaine could mitigate the differentiation defects of muscle stem/progenitor cells on the concave side.

a Representative immunofluorescent staining of myotubes differentiated from human muscle stem/progenitor cells treated with betaine (Bet). Human muscle stem/progenitor cells were isolated from the convex and concave side of patients with AIS. Red indicates MyHC; blue indicates DAPI staining of nuclei. The merged images are shown. Scale bars, 100 μm. b Quantification of percentage of nuclei in MyHC+ cells. ***P < 0.001. c Relative mRNA expression levels of myogenic differentiation markers. Total RNA was extracted from myotubes differentiated from muscle stem/progenitor cells with different treatments followed by RT–qPCR analysis. n = 3. ***P < 0.001. d The global content of m6A of myotubes differentiated from muscle stem/progenitor cells with different treatments. ***P < 0.001. e MeRIP–qPCR results for target m6A modification sites in muscle stem/progenitor cells with different treatments. **P < 0.01, ***P < 0.001. f The protein expression levels of Esr1 in muscle stem/progenitor cells with different treatments.