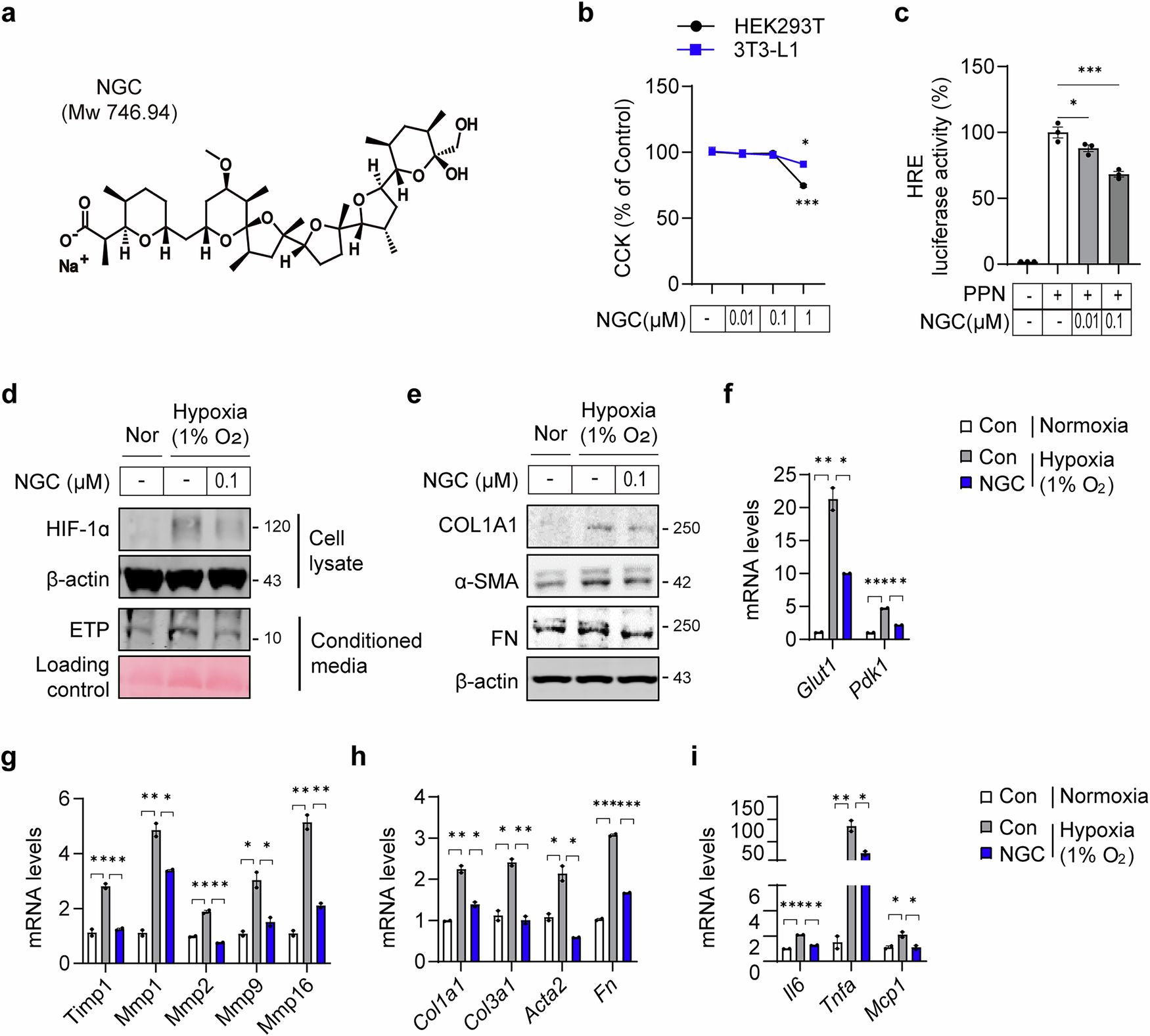
Fig. 2: NGC ameliorates HIF-1α expression, ETP production and fibrosis in hypoxic 3T3-L1 adipocytes.

a Chemical structure of the selected small molecule, NGC. b Assessment of NGC cytotoxicity in HEK293T and 3T3-L1 adipocytes with various concentrations (n = 5 per group). c Luciferase assay of HIF-1α activity was determined in the HEK293T (n = 3 per group). d, e The levels of HIF-1α, secreted ETP (d) and profibrotic proteins (e) in 3T3-L1 adipocytes were analyzed using immunoblotting following treatment with NGC under hypoxia compared with those under normoxia for 24 h. β-Actin and Ponceau staining were used as loading controls, respectively. f–i The mRNA levels of HIF-1α target genes (f), MMPs (g) and fibrosis- genes (h) and inflammation-associated genes (i) in 3T3-L1 adipocytes following treatment with 0.1 µM NGC under hypoxia compared with those under normoxia for 24 h. Statistical significance was evaluated using one-way ANOVA. *P < 0.05, **P < 0.01, ***P < 0.005.