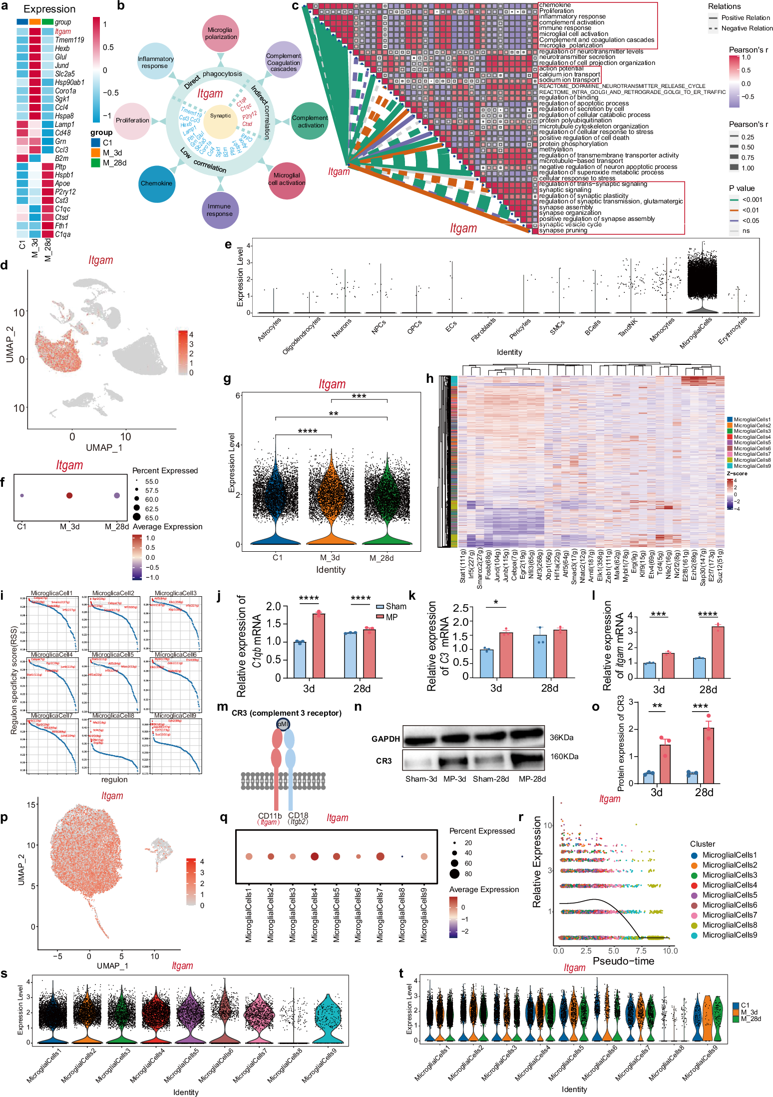
Fig. 6: Microglial CR3 is highly correlated with the excitability and synaptic plasticity of dmPFC.

a A heat map displaying notable genes related to eight activated microglial function pathways. b Images categorizing the top 22 genes into three groups on the basis of synapse engulfment. c A correlation analysis between itgam and pathways associated with neuronal activity and synaptic remodeling. d A UMAP plot of itgam+ cells from integrated dmPFC datasets across all cell types. e A box plot comparing enrichment scores of itgam among all cell types. f A dot plot illustrating itgam expression in CD86+ microglia across three groups. g A violin plot of itgam expression across three groups. h A heat map of key upstream transcription factors. i The regulon specificity score for the top upstream transcription factor. j–l The quantification of C1qb mRNA expression (j) C3 mRNA expression (k) and itgam mRNA expression (l) (n = 3 from six rats, two-tailed paired or unpaired Student’s t-test). m A schematic representation of CR3 structure, including CD11b (encoded by itgam) and CD18 (encoded by itgb2). n Representative WB images of CR3 in dmPFC. o The quantification of CR3 protein expression (n = 3 from six rats, two-tailed paired or unpaired Student’s t-test). p A UMAP plot of itgam+ cells in nine microglial subtypes. q A dot plot showing itgam expression across nine microglial subtypes. r A pseudotime analysis of itgam expression within nine microglial subtypes. s A violin plot of itgam expression among nine microglial subtypes. t A violin plot of itgam expression across nine microglial subtypes in three groups. Statistical significance is exhibited as ***P < 0.001; ****P < 0.0001; ns, not significant.