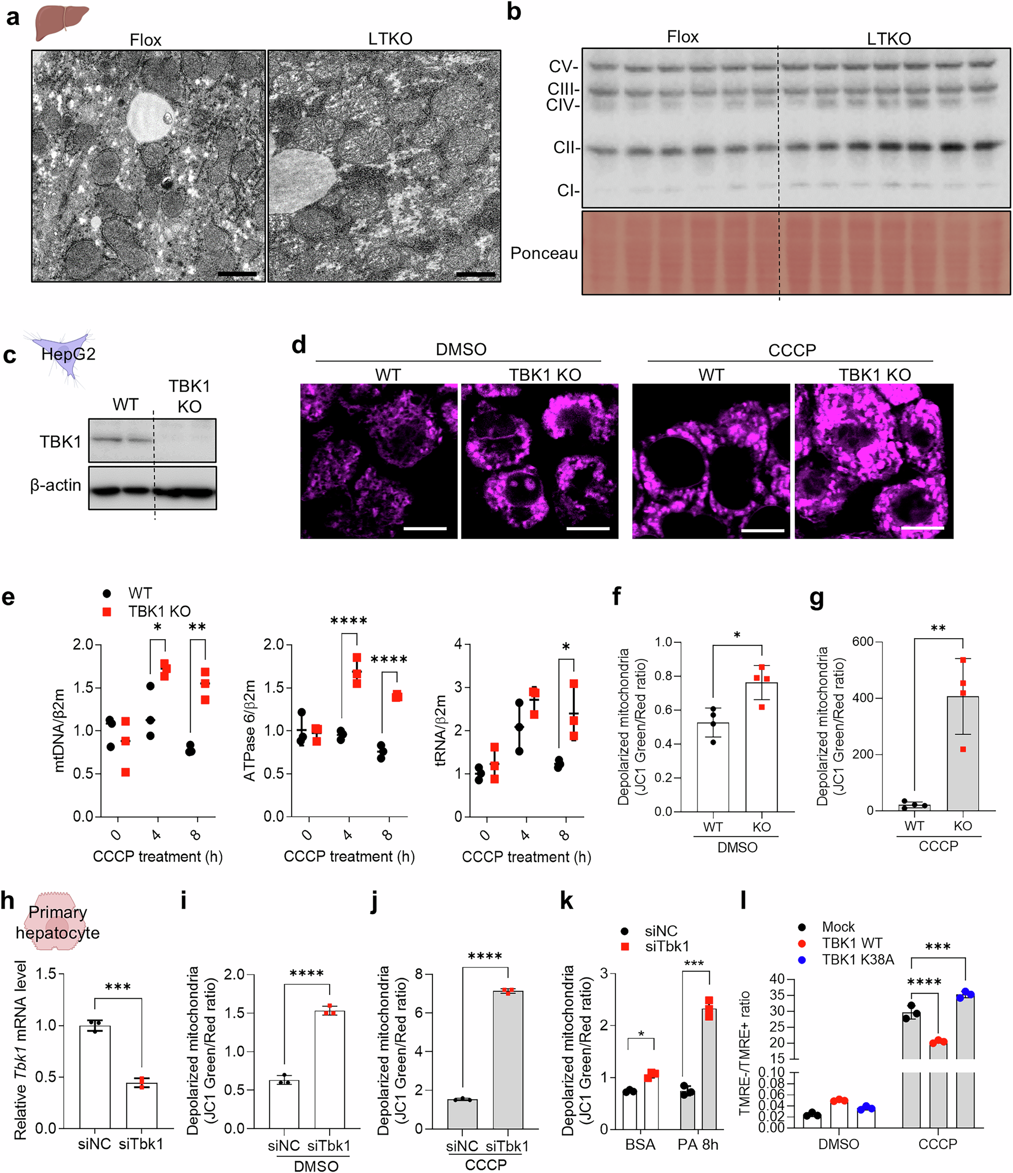
Fig. 1: TBK1 is associated with maintenance of mitochondrial quality control.
From: TANK-binding kinase 1 protects against MASH progression via mitochondrial quality control

a Transmission electron microscopy (TEM) images of liver sections from HFD-fed flox and LTKO mice. Scale bar, 1 μm. b Immunoblot analysis of OXPHOS complex proteins in liver tissues from HFD-fed flox and LTKO mice (n = 6 or 7). c, Immunoblot of TBK1 protein levels in CRISPR–Cas9-mediated TBK1-KO HepG2 cells compared with WT HepG2 cells (n = 2). d, Representative images of MitoTracker Deep Red staining in WT or TBK1-KO HepG2 cells treated with dimethyl sulfoxide (DMSO) or 20 μM of CCCP for 4 h. e, mtDNA copy number in WT and TBK1 KO HepG2 cells following 20 μM of CCCP treatment, measured using mtDNA-specific primers (mtDNA, ATPase6 and tRNA). Nuclear DNA (β2-microglobulin) was used for normalization (n = 3). f, g, Quantification of mitochondrial depolarization under basal conditions (f) and CCCP treatment for 2 h (g) using JC-1 green/red fluorescence ratio in WT and TBK1 KO HepG2 cells (n = 4). h, Tbk1 mRNA expression levels in mouse primary hepatocytes transfected with control siRNA (siNC) or Tbk1-targeting siRNA (siTbk1) (n = 3). i, j, Mitochondrial depolarization in siNC or siTbk1-transfected primary hepatocytes under basal (i) or CCCP-treated (j) conditions (n = 3). k Mitochondrial depolarization in Tbk1-knockdown hepatocytes treated with BSA or 200 μM palmitic acid for 8 h (n = 3). l, Mitochondrial depolarization measured by the ratio of TMRE-negative to TMRE-positive cells in primary hepatocytes overexpressing either WT TBK1 or kinase-dead TBK1 (K38A) (n = 3). *P < 0.05, **P < 0.01, ***P < 0.001, ****P < 0.0001. Data are presented as mean ± s.d. Statistical significance was determined by unpaired two-tailed Student’s t-test (f–j) or two-way ANOVA (e, k and l).