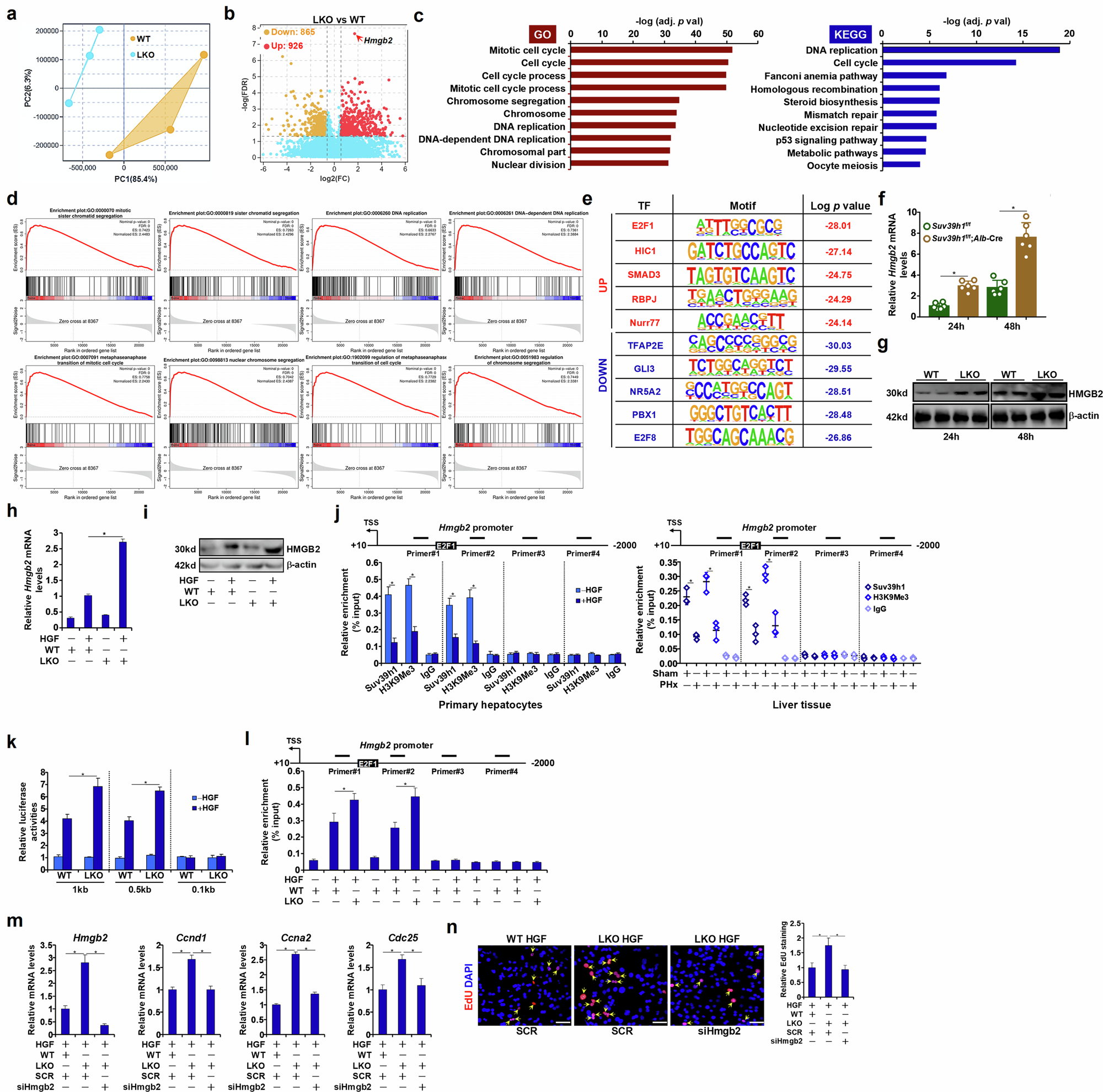
Fig. 3: RNA-seq points to a role for Suv39h1 in regulating cell cycling in hepatocytes.

a–e Primary hepatocytes isolated from Suv39h1LKO mice and WT mice were treated with HGF (20 ng/ml) for 24 h. RNA-seq was performed as described in the Methods. The image shows the principle component analysis plot (a), volcano plot (b), GO and KEGG analysis (c), GSEA (d) and HOMER analysis (e). f, g Suv39h1LKO mice and WT mice were subjected to 2/3 PHx and killed at indicated time points. HMGB2 expression was examined by qPCR (f) and Western blotting (g). N = 4–6 mice for each group. Data are expressed as mean ± s.d. *P < 0.05, two-tailed Student’s t-test. h, i Primary hepatocytes isolated from Suv39h1LKO mice and WT mice were treated with or without HGF (20 ng/ml) for 24 h. HMGB2 expression was examined by qPCR (h) and Western blotting (i). N = 3 biological replicates. Data are expressed as mean ± s.d. *P < 0.05, one-way ANOVA with post hoc Scheffe’s analyses. j ChIP assay was performed with anti-Suv39h1, anti-H3K9Me3 or IgG using primary hepatocytes or liver lysates. N = 3 biological replicates (hepatocytes) or three mice (liver tissues) for each group. Data are expressed as mean ± s.d. *P < 0.05, one-way ANOVA with post hoc Scheffe’s analyses. k HMGB2 promoter–luciferase constructs were transfected into hepatocytes followed by treatment with HGF (20 ng/ml) for 24 h. Luciferase activity was normalized by protein concentration and green fluorescent protein fluorescence. N = 3 biological replicates. Data are expressed as mean ± s.d. *P < 0.05, one-way ANOVA with post hoc Scheffe’s analyses. l Primary hepatocytes isolated from Suv39h1LKO mice and WT mice were treated with HGF (20 ng/ml) for 24 h. ChIP assay was performed with anti-E2F1. N = 3 biological replicates. Data are expressed as mean ± s.d. *P < 0.05, one-way ANOVA with post hoc Scheffe’s analyses. m, n Primary hepatocytes isolated from Suv39h1LKO mice and WT mice were transfected with indicated siRNAs followed by treatment with (20 ng/ml) for 24 h. Gene expression levels were examined by qPCR and cell proliferation was evaluated by EdU incorporation. N = 3 biological replicates. Data are expressed as mean ± s.d. *P < 0.05, one-way ANOVA with post hoc Scheffe’s analyses.