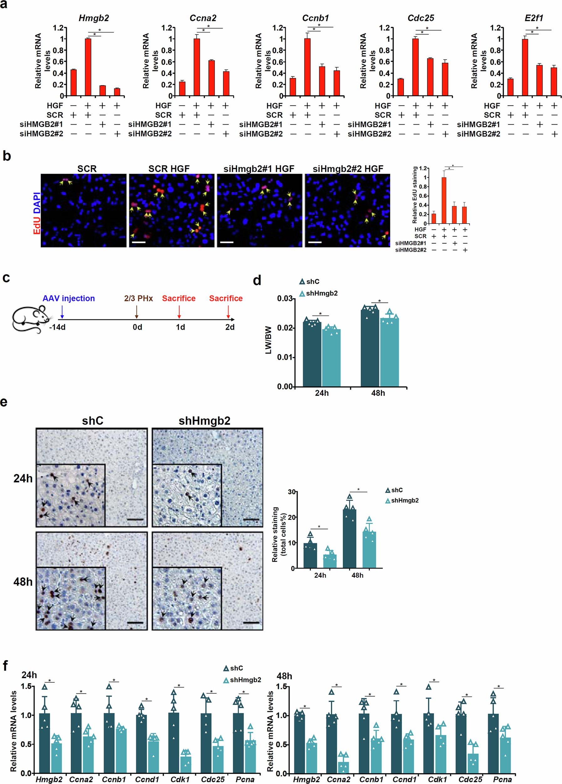
Fig. 4: HMGB2 plays an essential role in liver regeneration.

a, b Primary hepatocytes were transfected with siRNA targeting HMGB2 or scrambled siRNA (SCR) followed by treatment with HGF (20 ng/ml) for 24 h. Gene expression levels were examined by qPCR (a). Cell proliferation was evaluated by EdU incorporation (b). N = 3 biological replicates. Data are expressed as mean ± s.d. *P < 0.05, one-way ANOVA with post hoc Scheffe’s analyses. c–f C57/BL6 mice were injected via the tail vein AAV8 carrying shRNA targeting HMGB2 or a control shRNA followed by PHx (2/3 PHx) and killed at indicated time points. The images show the scheme of the protocol (c) and liver weight versus body weight (d). Paraffin sections were stained for Ki67. Quantifications were performed with Image Pro (e). Gene expression levels were examined by qPCR (f). N = 5–6 mice for each group. Data are expressed as mean ± s.d. *P < 0.05, two-tailed Student’s t-test.