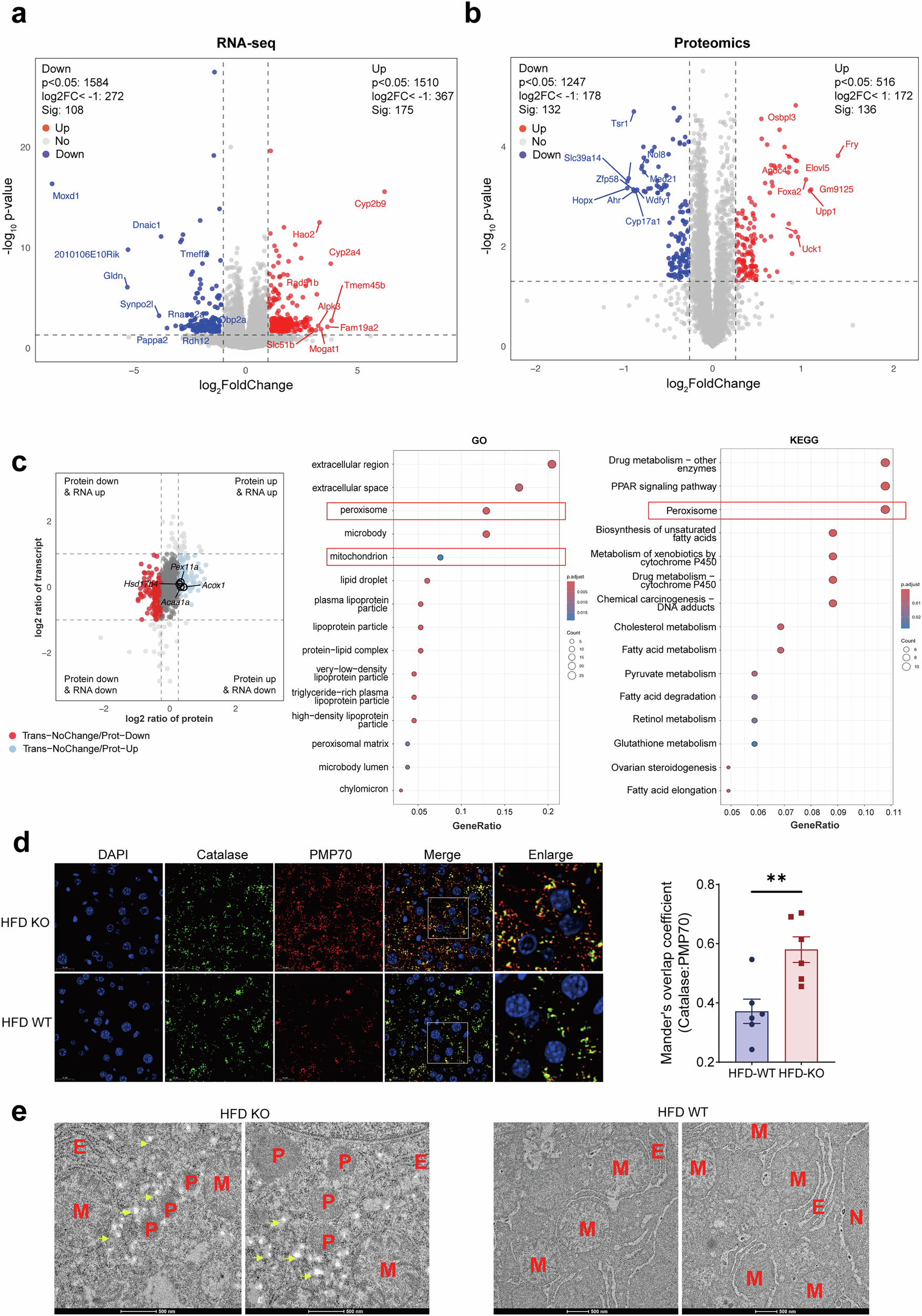
Fig. 3: YTHDF1 loss promotes MASLD through excessive peroxisome activation.

a Volcano plot of gene expression in the livers of HFD-fed WT and Ythdf1-KO mice. b Volcano plot of protein expression in the livers of HFD-fed WT and Ythdf1-KO mice. c Nine-quadrant graph showing the correlation between the transcriptome and proteome analyses, as well as GO and KEGG analysis revealing that the protein levels of the 137 genes increased without alterations in the mRNA levels. d IF staining and quantification of peroxisome marker molecules (catalase and PMP70) in the livers of HFD-fed WT and Ythdf1-KO mice. n = 6 and 7, respectively. e Representative TEM images of livers from HFD-fed Ythdf1-KO mice. P peroxisome, M mitochondrion, E endoplasmic reticulum. The data are presented as the means ± s.e.m. n.s. no significance and **P < 0.01 (unpaired t-test). FC fold change.