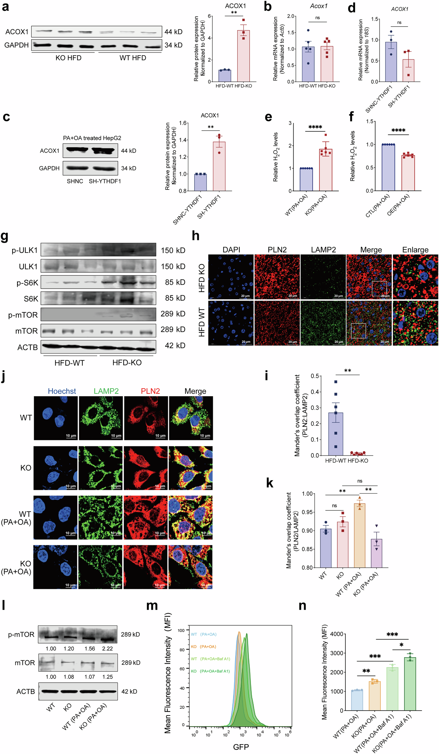
Fig. 4: Hepatic loss of YTHDF1 increases excessive peroxisome activation by promoting ACOX1 translation under high lipid stress.

a,b Western blot analysis (n = 3) and qRT–PCR analysis (n = 6 and 5, respectively) of ACOX1 in hepatic tissues from HFD-fed WT and Ythdf1-KO mice (HFD for 16 weeks). c,d Western blot analysis (n = 3) and qRT–PCR analysis (n = 3) of ACOX1 in YTHDF1-knockdown HepG2 cells treated with PA and OA. e,f Under PA and OA stimulation, intracellular H2O2 levels were measured in cells with YTHDF1 deficiency or overexpression as a functional readout of peroxisomal β-oxidation activity. g Western blot analysis of mTORC1 activation in HFD-fed WT and Ythdf1-KO mice (HFD for 16 weeks). n = 3. h,i Colocalization between lipid droplets (PLN2) and lysosomes (LAMP2) was decreased in Ythdf1-KO livers compared with control livers from mice fed an HFD for 16 weeks. n = 7 and 6, respectively. j,k Colocalization between lipid droplets (PLN2) and lysosomes (LAMP2) was decreased in Ythdf1-KO Hep3B cells compared with control cells treated with PA and OA. l Western blot analysis of mTORC1 activation in Ythdf1-KO Hep3B and control cells treated with PA and OA. The data are presented as the means ± s.e.m. n.s., no significance, **P < 0.01 (unpaired t-test) and ***P < 0.001 (unpaired t-test). m,n Autophagic flux in WT and KO cells under PA- and OA-induced lipid overload was assessed using the mCherry-GFP-LC3 tandem fluorescent reporter system in combination with the lysosomal inhibitor bafilomycin A1 (Baf A1), with GFP fluorescence intensity analyzed specifically within the mCherry-positive cell population.