Correction to: Experimental & Molecular Medicine
https://doi.org/10.1038/s12276-018-0156-4, published online 04 October 2018
After online publication of this article, the authors noticed an error in the “Results” section.
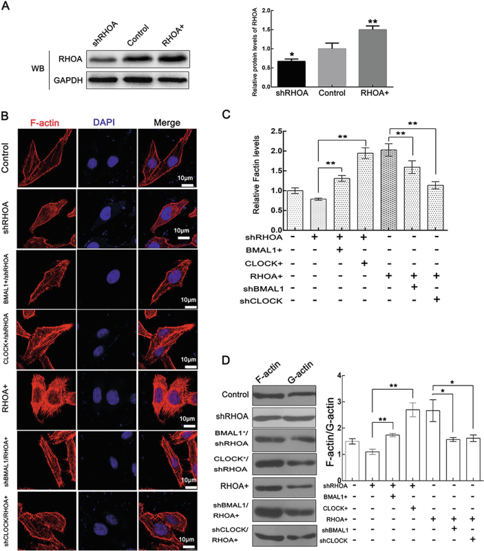
In the article by Ma et al., during the preparation of Fig. 6, the authors introduced an error that resulted in the inclusion of an incorrect image in Fig. 6A. Unintentionally, the figure showed RHOA blottings obtained from CUL3 or BMAL1 knockdown cells, instead of an image from RHOA overexpression or knockdown cells. This error did not change the data or conclusions of the article in any way. The authors have hereby provided the corrected version of Fig. 6.
Incorrect figure 6

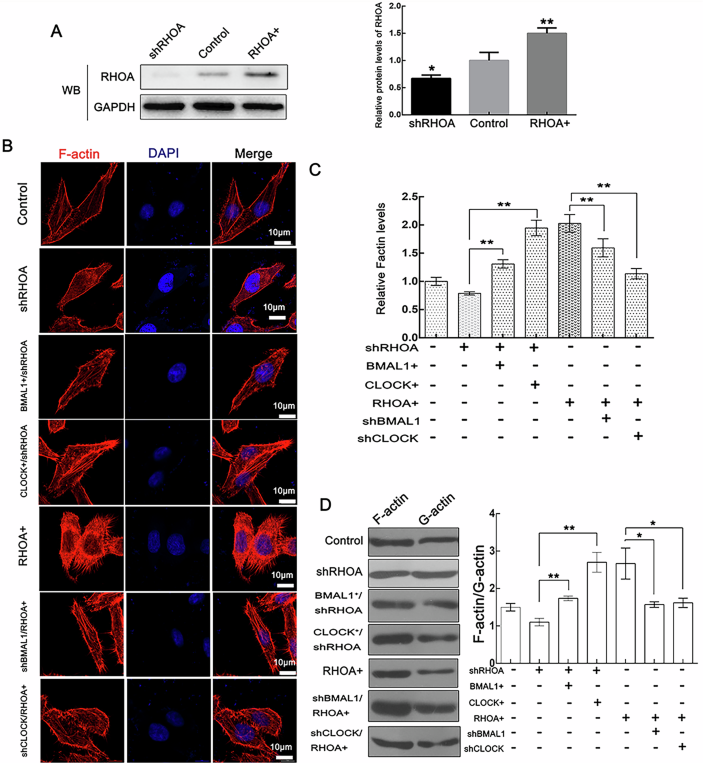
Correct figure 6

The authors apologize for any inconvenience caused.
The original article has been corrected.
Author information
Authors and Affiliations
Corresponding author
Rights and permissions
Open Access This article is licensed under a Creative Commons Attribution 4.0 International License, which permits use, sharing, adaptation, distribution and reproduction in any medium or format, as long as you give appropriate credit to the original author(s) and the source, provide a link to the Creative Commons licence, and indicate if changes were made. The images or other third party material in this article are included in the article’s Creative Commons licence, unless indicated otherwise in a credit line to the material. If material is not included in the article’s Creative Commons licence and your intended use is not permitted by statutory regulation or exceeds the permitted use, you will need to obtain permission directly from the copyright holder. To view a copy of this licence, visit http://creativecommons.org/licenses/by/4.0/.
About this article
Cite this article
Ma, Tj., Zhang, Zw., Lu, Yl. et al. Author Correction: CLOCK and BMAL1 stabilize and activate RHOA to promote F-actin formation in cancer cells. Exp Mol Med (2026). https://doi.org/10.1038/s12276-026-01722-2
Published:
Version of record:
DOI: https://doi.org/10.1038/s12276-026-01722-2