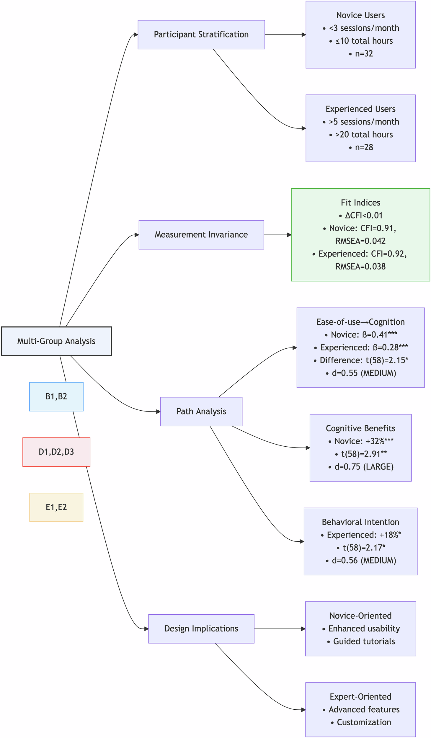
Fig. 5: Architectural diagram of multigroup VR user experience analysis.
From: Immersive VR technology validation for Fujian Tulou heritage

The system design provides enhanced stability and guided tutorials for novices, while offering advanced features and customization for experts. Multigroup analysis confirmed measurement invariance, supporting differentiated design.