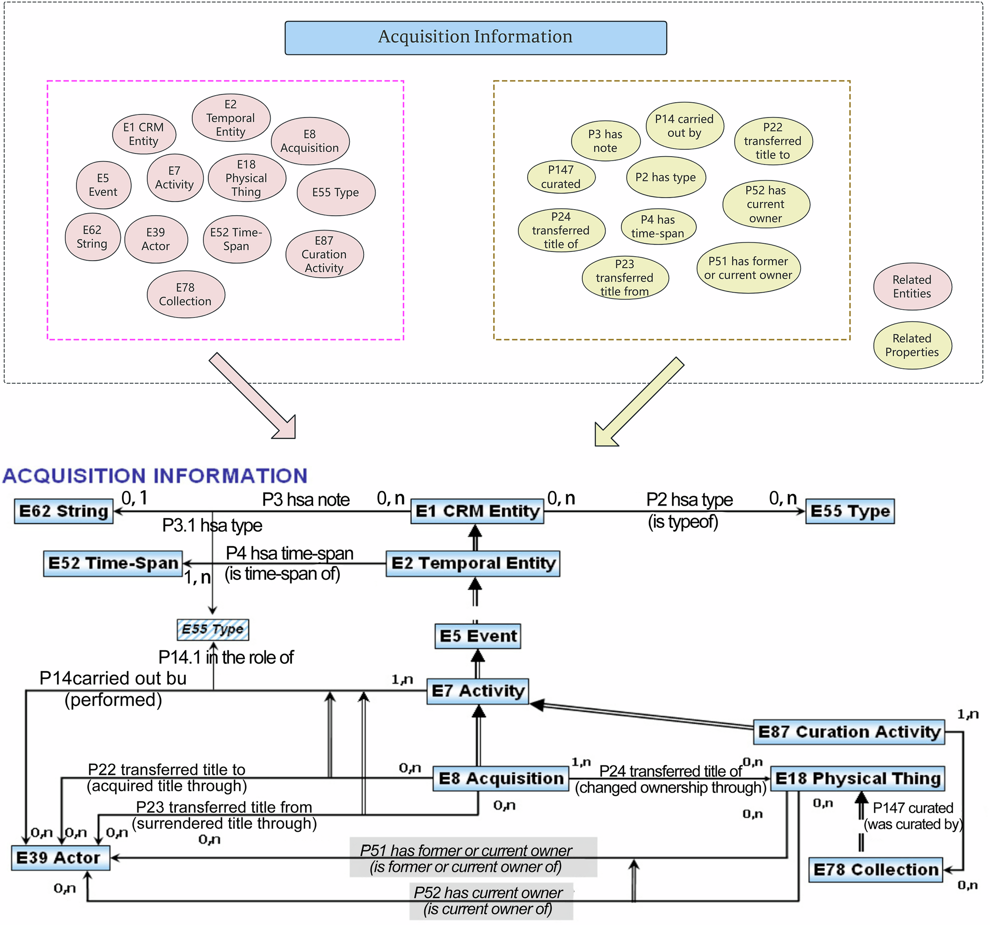
Fig. 2 | npj Heritage Science