Abstract
Background/objectives:
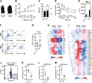
Obesity is a pandemic disorder that is characterized by accumulation of adipose tissue and chronic low-grade inflammation that is driven primarily by adipose tissue macrophages (ATMs). While ATM polarization from pro-(M1) to anti-(M2) inflammatory phenotype influences insulin sensitivity and energy expenditure, the mechanisms of such a switch are unclear. In the current study, we identified epigenetic pathways including microRNAs (miR) in ATMs that regulate obesity-induced inflammation.
Subjects/methods:
Male C57BL/6J mice were fed normal chow diet (NCD) or high-fat diet (HFD) for 16 weeks to develop lean and diet-induced obese mice, respectively. Transcriptome microarrays, microRNA microarrays, and MeDIP-Seq were performed on ATMs isolated from visceral fat. Pathway analysis and bone marrow-derived macrophage (BMDM) transfections further allowed computational and functional analysis of miRNA-mediated ATM polarization.
Results:
ATMs from HFD-fed mice were skewed toward M1 inflammatory phenotype. Concurrently, the expression of miRs 30a-5p, 30c-5p, and 30e-5p was downregulated in ATMs from HFD mice when compared to mice fed NCD. The miR-30 family was shown to target Delta-like-4, a Notch1 ligand, whose expression was increased in HFD ATMs. Inhibition of miR-30 in conditioned BMDM triggered Notch1 signaling, pro-inflammatory cytokine production, and M1 macrophage polarization. In addition, DNA hypermethylation was observed in mir30-associated CpG islands, suggesting that HFD downregulates miR-30 through epigenetic modifications.
Conclusions:
HFD-induced obesity downregulates miR-30 by DNA methylation thereby inducing Notch1 signaling in ATMs and their polarization to M1 macrophages. These findings identify miR-30 as a regulator of pro-inflammatory ATM polarization and suggest that miR-30 manipulation could be a therapeutic target for obesity-induced inflammation.
This is a preview of subscription content, access via your institution
Access options
Subscribe to this journal
Receive 12 print issues and online access
$259.00 per year
only $21.58 per issue
Buy this article
- Purchase on SpringerLink
- Instant access to the full article PDF.
USD 39.95
Prices may be subject to local taxes which are calculated during checkout




Similar content being viewed by others
References
Hamilton TA, Zhao C, Pavicic PG, Datta S. Myeloid colony-stimulating factors as regulators of macrophage polarization. Front Immunol. 2014;5:554.
Boutens L, Stienstra R. Adipose tissue macrophages: going off track during obesity. Diabetologia. 2016;59:879–94.
Lumeng CN, Bodzin JL, Saltiel AR. Obesity induces. phenotypic switch in adipose tissue macrophage polarization. J. Clin Invest. 2007;117:175–84.
Bi P, Kuang S. Notch signaling as. novel regulator of metabolism. Trends Endocrinol Metab. 2015;26:248–55.
Borggrefe T, Liefke R. Fine-tuning of the intracellular canonical Notch signaling pathway. Cell Cycle. 2012;11:264–76.
Bi P, Shan T, Liu W, Yue F, Yang X, Liang X-R, et al. Inhibition of Notch signaling promotes browning of white adipose tissue and ameliorates obesity. Nat Med. 2014;20:911–8.
Pajvani UB, Shawber CJ, Samuel VT, Birkenfeld AL, Shulman GI, Kitajewski J, et al. Inhibition of Notch signaling ameliorates insulin resistance in. FoxO1-dependent manner. Nat Med. 2011;17:961–7.
Xu H, Zhu J, Smith S, Foldi J, Zhao B, Chung AY, et al. Notch-RBP-J signaling regulates the transcription factor IRF8 to promote inflammatory macrophage polarization. Nat Immunol. 2012;13:642–50.
Fukuda D, Aikawa E, Swirski FK, Novobrantseva TI, Kotelianski V, Gorgun CZ, et al. Notch ligand delta-like. blockade attenuates atherosclerosis and metabolic disorders. Proc Natl Acad Sci USA. 2012;109:E1868–1877.
Bam M, Yang X, Zumbrun EE, Zhong Y, Zhou J, Ginsberg JP, et al. Dysregulated immune system networks in war veterans with PTSD is an outcome of altered miRNA expression and DNA methylation. Sci Rep. 2016;6:31209.
Busbee PB, Nagarkatti M, Nagarkatti PS. Natural indoles, indole-3-carbinol (I3C) and 3,3’-diindolylmethane (DIM), attenuate staphylococcal enterotoxin B-mediated liver injury by downregulating miR-31 expression and promoting caspase-2-mediated apoptosis. PLoS ONE. 2015;10:e0118506.
Guan H, Singh UP, Rao R, Mrelashvili D, Sen S, Hao H, et al. Inverse correlation of expression of microRNA-140-5p with progression of multiple sclerosis and differentiation of encephalitogenic. helper type 1 cells. Immunology. 2016;147:488–98.
Singh UP, Murphy AE, Enos RT, Shamran HA, Singh NP, Guan H, et al. miR-155 deficiency protects mice from experimental colitis by reducing. helper type 1/type 17 responses. Immunology. 2014;143:478–89.
Bartel DP. MicroRNAs: genomics, biogenesis, mechanism, and function. Cell. 2004;116:281–97.
Lewis BP, Burge CB, Bartel DP. Conserved seed pairing, often flanked by adenosines, indicates that thousands of human genes are microRNA targets. Cell. 2005;120:15–20.
Xiao C, Rajewsky K. MicroRNA control in the immune system: basic principles. Cell. 2009;136:26–36.
Dong C, Yoon W, Goldschmidt-Clermont PJ. DNA methylation and atherosclerosis. J. Nutr. 2002;132:2406S–2409S.
Zhang FF, Cardarelli R, Carroll J, Zhang S, Fulda KG, Gonzalez K, et al. Physical activity and global genomic DNA methylation in. cancer-free population. Epigenetics. 2011;6:293–9.
Ge Q, Brichard S, Yi X, Li Q. microRNAs as. new mechanism regulating adipose tissue inflammation in obesity and as. novel therapeutic strategy in the metabolic syndrome. J. Immunol Res. 2014;2014:987285
Xu H, Barnes GT, Yang Q, Tan G, Yang D, Chou CJ, et al. Chronic inflammation in fat plays. crucial role in the development of obesity-related insulin resistance. J. Clin Invest. 2003;112:1821–30.
Sturn A, Quackenbush J, Trajanoski Z. Genesis: cluster analysis of microarray data. Bioinformatics. 2002;18:207–8.
Bam M, Yang X, Zhou J, Ginsberg JP, Leyden Q, Nagarkatti PS, et al. Evidence for epigenetic regulation of pro-inflammatory cytokines, interleukin-12 and interferon gamma, in peripheral blood mononuclear cells from PTSD patients. J. Neuroimmune Pharmacol. 2015;11:168–81.
Lienhard M, Grimm C, Morkel M, Herwig R, Chavez L. MEDIPS: genome-wide differential coverage analysis of sequencing data derived from DNA enrichment experiments. Bioinformatics. 2014;30:284–6.
Freese NH, Norris DC, Loraine AE. Integrated genome browser: visual analytics platform for genomics. Bioinformatics. 2016;32:2089–95.
Kent WJ, Sugnet CW, Furey TS, Roskin KM, Pringle TH, Zahler AM, et al. The human genome browser at UCSC. Genome Res. 2002;12:996–1006.
Liao X, Sharma N, Kapadia F, Zhou G, Lu Y, Hong H, et al. Krüppel-like factor. regulates macrophage polarization. J. Clin Invest. 2011;121:2736–49.
van Stijn CMW, Kim J, Lusis AJ, Barish GD, Tangirala RK. Macrophage polarization phenotype regulates adiponectin receptor expression and adiponectin anti-inflammatory response. FASEB J. 2015;29:636–49.
O’Connell RM, Taganov KD, Boldin MP, Cheng G, Baltimore D. MicroRNA-155 is induced during the macrophage inflammatory response. Proc Natl Acad Sci USA. 2007;104:1604–9.
Zhang K, Song F, Lu X, Chen W, Huang C, Li L, et al. MicroRNA-322 inhibits inflammatory cytokine expression and promotes cell proliferation in LPS-stimulated murine macrophages by targeting NF-κB1 (p50). Biosci Rep. 2017;37:BSR20160239.
Bridge G, Monteiro R, Henderson S, Emuss V, Lagos D, Georgopoulou D, et al. The microRNA-30 family targets DLL4 to modulate endothelial cell behavior during angiogenesis. Blood. 2012;120:5063–72.
Shan T-D, Ouyang H, Yu T, Li J-Y, Huang C-Z, Yang H-S, et al. miRNA-30e regulates abnormal differentiation of small intestinal epithelial cells in diabetic mice by downregulating Dll4 expression. Cell Prolif. 2016;49:102–14.
Fung E, Tang S-MT, Canner JP, Morishige K, Arboleda-Velasquez JF, Cardoso AA, et al. Delta-like. induces Notch signaling in macrophages. Circulation. 2007;115:2948–56.
Nakano T, Fukuda D, Koga J, Aikawa M. Delta-like ligand 4-Notch signaling in macrophage activation. Arterioscler Thromb Vasc Biol. 2016;36:2038–47.
Klöting N, Berthold S, Kovacs P, Schön MR, Fasshauer M, Ruschke K, et al. MicroRNA expression in human omental and subcutaneous adipose tissue. PLoS ONE. 2009;4:e4699.
Taganov KD,Boldin MP,Chang K-J,Baltimore D, NF-κB-dependent induction of microRNA miR-146, an inhibitor targeted to signaling proteins of innate immune responses. PNAS. 2006;103:12481–6.
Zhang Y, Zhang M, Zhong M, Suo Q, Lv K. Expression profiles of miRNAs in polarized macrophages. Int. Mol Med. 2013;31:797–802.
Fukuda D, Aikawa M. Expanding role of delta-like. mediated notch signaling in cardiovascular and metabolic diseases. Circ J. 2013;77:2462–8.
Hu F, Wang M, Xiao T, Yin B, He L, Meng W, et al. miR-30 promotes thermogenesis and the development of beige fat by targeting RIP140. Diabetes. 2015;64:2056–68.
Soh J, Iqbal J, Queiroz J, Fernandez-Hernando C, Hussain MM. MicroRNA-30c reduces hyperlipidemia and atherosclerosis in mice by decreasing lipid synthesis and lipoprotein secretion. Nat Med. 2013;19:892–900.
Irani S, Pan X, Peck BCE, Iqbal J, Sethupathy P, Hussain MM. MicroRNA-30c mimic mitigates hypercholesterolemia and atherosclerosis in mice. J. Biol Chem. 2016;291:18397–409.
Moore KJ, Sheedy FJ, Fisher EA. Macrophages in atherosclerosis:. dynamic balance. Nat Rev Immunol. 2013;13:709–21.
Qiu Y, Nguyen KD, Odegaard JI, Cui X, Tian X, Locksley RM, et al. Eosinophils and type. cytokine signaling in macrophages orchestrate development of functional beige fat. Cell. 2014;157:1292–308.
Rao RR, Long JZ, White JP, Svensson KJ, Lou J, Lokurkar I, et al. Meteorin-like is. hormone that regulates immune-adipose interactions to increase beige fat thermogenesis. Cell. 2014;157:1279–91.
Edgar R, Domrachev M, Lash AE. Gene Expression Omnibus: NCBI gene expression and hybridization array data repository Nucleic Acids Res. 2002 Jan 1;30(1):207-10.
Acknowledgements
The authors would like to thank Dr. Robert Price, Ph.D., and Director of the University of South Carolina Instrumentation Resource Facility for his kind assistance with confocal microscopy acquisition.
Author contributions
Conceptualization: KM, PSN, and MN; methodology: KM, EAM, PSN, and MN; validation: KM; formal analysis: KM and XY; investigation: KM, XY, and MB; resources: PSN and MN; writing—original draft: KM; writing—review and editing: KM, MB, PSN, and MN; visualization: KM; supervision: PSN and MN; funding acquisition: PSN and MN.
Funding
The authors would also like to acknowledge funding sources from the NIH: R01ES019313, R01MH094755, R01AI123947, R01AI129788, P01AT003961, P20GM103641, R01AT006888.
Author information
Authors and Affiliations
Corresponding author
Ethics declarations
Conflict of interest
The authors declare that they have no conflict of interest.
Electronic supplementary material
Rights and permissions
About this article
Cite this article
Miranda, K., Yang, X., Bam, M. et al. MicroRNA-30 modulates metabolic inflammation by regulating Notch signaling in adipose tissue macrophages. Int J Obes 42, 1140–1150 (2018). https://doi.org/10.1038/s41366-018-0114-1
Received:
Revised:
Accepted:
Published:
Version of record:
Issue date:
DOI: https://doi.org/10.1038/s41366-018-0114-1
This article is cited by
-
Metabolic Messengers: small extracellular vesicles
Nature Metabolism (2025)
-
Association between miR-30 polymorphism and ischemic stroke in Chinese population
BMC Medical Genomics (2024)
-
miR-30c affects the pathogenesis of ulcerative colitis by regulating target gene VIP
Scientific Reports (2024)
-
Molecular insights of exercise therapy in disease prevention and treatment
Signal Transduction and Targeted Therapy (2024)
-
MicroRNA-specific therapeutic targets and biomarkers of apoptosis following myocardial ischemia–reperfusion injury
Molecular and Cellular Biochemistry (2024)


