Abstract
Background/objectives
Impaired insulin-mediated glucose partitioning is an intrinsic metabolic defect in skeletal muscle from severely obese humans (BMI ≥ 40 kg/m2). Roux-en-Y gastric bypass (RYGB) surgery has been shown to improve glucose metabolism in severely obese humans. The purpose of the study was to determine the effects of RYGB surgery on glucose partitioning, mitochondrial network morphology, and the markers of mitochondrial dynamics skeletal muscle from severely obese humans.
Subject/methods
Human skeletal muscle cells were isolated from muscle biopsies obtained from RYGB patients (BMI = 48.0 ± 2.1, n = 7) prior to, 1 month and 7 months following surgery and lean control subjects (BMI = 22.4 ± 1.1, n = 7). Complete glucose oxidation, non-oxidized glycolysis rates, mitochondrial respiratory capacity, mitochondrial network morphology, and the regulatory proteins of mitochondrial dynamics were determined in differentiated human myotubes.
Results
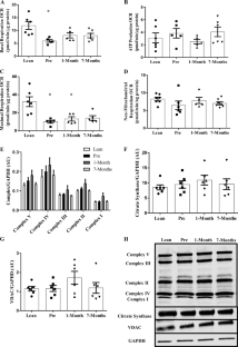
Myotubes derived from severely obese humans exhibited enhanced glucose oxidation (13.5%; 95% CI [7.6, 19.4], P = 0.043) and reduced non-oxidized glycolysis (−1.3%; 95% CI [−11.1, 8.6]) in response to insulin stimulation at 7 months after RYGB when compared with the presurgery state (−0.6%; 95% CI [−5.2, 4.0] and 19.5%; 95% CI [4.0, 35.0], P = 0.006), and were not different from the lean controls (16.7%; 95% CI [11.8, 21.5] and 1.9%; 95% CI [−1.6, 5.4], respectively). Further, the number of fragmented mitochondria and Drp1(Ser616) phosphorylation were trended to reduce/reduced (0.0104, 95% CI [0.0085, 0.0126], P = 0.091 and 0.0085, 95% CI [0.0068, 0.0102], P = 0.05) in myotubes derived from severely obese humans at 7 months after RYGB surgery in comparison with the presurgery state. Finally, Drp1(Ser616) phosphorylation was negatively correlated with insulin-stimulated glucose oxidation (r = −0.49, P = 0.037).
Conclusion/interpretation
These data indicate that an intrinsic metabolic defect of glucose partitioning in skeletal muscle from severely obese humans is restored by RYGB surgery. The restoration of glucose partitioning may be regulated through reduced mitochondrial fission protein Drp1 phosphorylation.
This is a preview of subscription content, access via your institution
Access options
Subscribe to this journal
Receive 12 print issues and online access
$259.00 per year
only $21.58 per issue
Buy this article
- Purchase on SpringerLink
- Instant access to the full article PDF.
USD 39.95
Prices may be subject to local taxes which are calculated during checkout





Similar content being viewed by others
References
Zou K, Hinkley JM, Park S, Zheng D, Jones TE, Pories WJ et al. Altered tricarboxylic acid cycle flux in primary myotubes from severely obese humans. Int J Obes 2018;43:895–905.
Consoli A, Nurjhan N, Reilly JJ, Bier DM, Gerich JE. Mechanism of increased gluconeogenesis in noninsulin-dependent diabetes mellitus. Role of alterations in systemic, hepatic, and muscle lactate and alanine metabilism. J Clin Investig. 1990. https://doi.org/10.1172/JCI114940.
Buchwald H, Estok R, Fahrbach K, Banel D, Jensen MD, Pories WJ, et al. Weight and Type 2 diabetes after bariatric surgery: systematic review and meta-analysis. Am J Med. 2009;122:248–56.
Camastra S, Gastaldelli A, Mari A, Bonuccelli S, Scartabelli G, Frascerra S, et al. Early and longer term effects of gastric bypass surgery on tissue-specific insulin sensitivity and beta cell function in morbidly obese patients with and without type 2 diabetes. Diabetologia. 2011;54:2093–102.
Albers PH, Bojsen-Møller KN, Dirksen C, Serup AK, Kristensen DE, Frystyk J, et al. Enhanced insulin signaling in human skeletal muscle and adipose tissue following gastric bypass surgery. Am J Physiol Regul Integr Comp Physiol. 2015;309:R510–24.
Bojsen-Møller KN, Dirksen C, Jørgensen NB, Jacobsen SH, Serup AK, Albers PH, et al. Early enhancements of hepatic and later of peripheral insulin sensitivity combined with increased postprandial insulin secretion contribute to improved glycemic control after Roux-en-Y gastric bypass. Diabetes. 2014;63:1725–37.
Dirksen C, Jørgensen NB, Bojsen-Møller KN, Jacobsen SH, Hansen DL, Worm D, et al. Mechanisms of improved glycaemic control after Roux-en-Y gastric bypass. Diabetologia. 2012;55:1890–901.
Jorgensen NB, Jacobsen SH, Dirksen C, Bojsen-Moller KN, Naver L, Hvolris L et al. Acute and long-term effects of Roux-en-Y gastric bypass on glucose metabolism in subjects with Type 2 diabetes and normal glucose tolerance. AJP Endocrinol Metabol. 2012. https://doi.org/10.1152/ajpendo.00073.2012.
Jørgensen NB, Dirksen C, Bojsen-Møller KN, Kristiansen VB, Wulff BS, Rainteau D et al. Improvements in glucose metabolism early after gastric bypass surgery are not explained by increases in total bile acids and fibroblast growth factor 19 concentrations. J Clin Endocrinol Metabol. 2015. https://doi.org/10.1210/jc.2014-1658.
Hinkley JM, Zou K, Park S, Zheng D, Dohm GL, Houmard JA. Differential acute and chronic responses in insulin action in cultured myotubes following from nondiabetic severely obese humans following gastric bypass surgery. Surg Obes Relat Dis. 2017. https://doi.org/10.1016/j.soard.2017.05.019.
Nascimento EBM, Riedl I, Jiang LQ, Kulkarni SS, Näslund E, Krook A. Enhanced glucose metabolism in cultured human skeletal muscle after Roux-en-Y gastric bypass surgery. Surg Obes Relat Dis. 2015. https://doi.org/10.1016/j.soard.2014.11.001.
Martin SD, McGee SL. The role of mitochondria in the aetiology of insulin resistance and type 2 diabetes. Biochim Biophys Acta. 2014;1840:1303–12.
Fealy CE, Mulya A, Axelrod CL, Kirwan JP. Mitochondrial dynamics in skeletal muscle insulin resistance and type 2 diabetes. Transl Res. 2018;202:69–82.
Bach D, Pich S, Soriano FX, Vega N, Baumgartner B, Oriola J, et al. Mitofusin-2 determines mitochondrial network architecture and mitochondrial metabolism. J Biol Chem. 2003;278:17190–7.
Kristensen MD, Petersen SM, Møller KE, Lund MT, Hansen M, Hansen CN et al. Obesity leads to impairments in the morphology and organization of human skeletal muscle lipid droplets and mitochondrial networks, which are resolved with gastric bypass surgery-induced improvements in insulin sensitivity. Acta Physiol. 2018;224:e13100.
Greene NP, Lee DE, Brown JL, Rosa ME, Brown LA, Perry RA et al. Mitochondrial quality control, promoted by PGC-1α, is dysregulated by Western diet-induced obesity and partially restored by moderate physical activity in mice. Physiol Rep. 2015. https://doi.org/10.14814/phy2.12470.
Jheng H-F, Tsai P-J, Guo S-M, Kuo L-H, Chang C-S, Su I-J, et al. Mitochondrial fission contributes to mitochondrial dysfunction and insulin resistance in skeletal muscle. Mol Cell Biol. 2012;32:309–19.
Bach D, Naon D, Pich S, Soriano FX, Vega N, Rieusset J, et al. Expression of Mfn2, the charcot-marie-tooth neuropathy type 2A gene, in human skeletal muscle: effects of type 2diabetes, obesity, weight loss, and the regulatory role of tumor necrosis factor and interleukin-6. Diabetes. 2005;54:2685–93.
Prieto J, León M, Ponsoda X, Sendra R, Bort R, Ferrer-Lorente R, et al. Early ERK1/2 activation promotes DRP1-dependent mitochondrial fission necessary for cell reprogramming. Nat Commun. 2016;7:1–13.
Aas V, Bakke SS, Feng YZ, Kase ET, Jensen J, Bajpeyi S, et al. Are cultured human myotubes far from home? Cell Tissue Res. 2013;354:671–82.
Pories WJ, MacDonald KG, Flickinger EG, Dohm GL, Sinha MK, Barakat HA, et al. Is type II diabetes mellitus (NIDDM) a surgical disease? Ann Surg. 1992;215:633–43.
Hinkley JM, Zou K, Park S, Turner K, Zheng D, Houmard JA. Roux-en-Y gastric bypass surgery enhances contraction-mediated glucose metabolism in primary human myotubes. Am J Physiol - Endocrinol Metabol. 2017. https://doi.org/10.1152/ajpendo.00413.2016.
Muoio D, Way J, Tanner C, Winegar D, Houmard J, Kraus W, et al. Peroxisome proliferator-activated receptor-alpha regulates fatty acid utilization in primary human skeletal muscle cells. Diabetes. 2002;51:901–9.
Valente AJ, Maddalena LA, Robb EL, Moradi F, Stuart JA. A simple ImageJ macro tool for analyzing mitochondrial network morphology in mammalian cell culture. Acta Histochem. 2017;119:315–26.
Falkén Y, Hellström PM, Holst JJ, Näslund E. Changes in glucose homeostasis after Roux-en-Y gastric bypass surgery for obesity at day three, two months, and one year after surgery: role of gut peptides. J Clin Endocrinol Metabol. 2011. https://doi.org/10.1210/jc.2010-2876.
Lopes TIB, Geloneze B, Pareja JC, Calixto AR, Ferreira MMC, Marsaioli AJ. “Omics” prospective monitoring of bariatric surgery: Roux-En-Y gastric bypass outcomes using mixed-meal tolerance test and time-resolved 1H NMR-based metabolomics. OMICS. 2016. https://doi.org/10.1089/omi.2016.0061.
Khoo CM, Muehlbauer MJ, Stevens RD, Pamuklar Z, Chen J, Newgard CB et al. Postprandial metabolite profiles reveal differential nutrient handling after bariatric surgery compared with matched caloric restriction. Ann Surg. 2014. https://doi.org/10.1097/SLA.0b013e318296633f.
Gaster M, Beck-Nielsen H. The reduced insulin-mediated glucose oxidation in skeletal muscle from type 2 diabetic subjects may be of genetic origin—evidence from cultured myotubes. Biochim Biophys Acta - Mol Basis Dis. 2004. https://doi.org/10.1016/j.bbadis.2004.05.006.
Fealy CE, Mulya A, Lai N, Kirwan JP. Exercise training decreases activation of the mitochondrial fission protein dynamin-related protein-1 in insulin-resistant human skeletal muscle. J Appl Physiol. 2014;117:239–45.
Rambold AS, Kostelecky B, Elia N, Lippincott-Schwartz J. Tubular network formation protects mitochondria from autophagosomal degradation during nutrient starvation. Proc Natl Acad Sci. 2011. https://doi.org/10.1073/pnas.1107402108.
Toledo FGS, Watkins S, Kelley DE. Changes induced by physical activity and weight loss in the morphology of intermyofibrillar mitochondria in obese men and women. J Clin Endocrinol Metabol. 2006. https://doi.org/10.1210/jc.2006-0002.
Ventura-Clapier R, Moulin M, Piquereau J, Lemaire C, Mericskay M, Veksler V et al. Mitochondria: a central target for sex differences in pathologies. Clin Sci. 2017. https://doi.org/10.1042/CS20160485.
Paran CW, Verkerke ARP, Heden TD, Park S, Zou K, Lawson HA et al. Reduced efficiency of sarcolipin-dependent respiration in myocytes from humans with severe obesity. Obesity. 2015. https://doi.org/10.1002/oby.21123.
GHEJ Vijgen, Bouvy ND, Hoeks J, Wijers S, Schrauwen P, Van Marken Lichtenbelt WD. Impaired skeletal muscle mitochondrial function in morbidly obese patients is normalized one year after bariatric surgery. Surg Obes Relat Dis. 2013;9:936–41.
Bakkman L, Fernström M, Loogna P, Rooyackers O, Brandt L, Lagerros YT. Reduced respiratory capacity in muscle mitochondria of obese subjects. Obes Facts. 2010;3:371–5.
Ritov VB, Menshikova EV, Azuma K, Wood R, Toledo FGS, Goodpaster BH, et al. Deficiency of electron transport chain in human skeletal muscle mitochondria in type 2 diabetes mellitus and obesity. AJP Endocrinol Metabol. 2010;298:E49–E58.
Boyle KE, Zheng D, Anderson EJ, Darrell Neufer P, Houmard JA. Mitochondrial lipid oxidation is impaired in cultured myotubes from obese humans. Int J Obes. 2012;36:1025–31.
Fernström M, Bakkman L, Loogna P, Rooyackers O, Svensson M, Jakobsson T, et al. Improved muscle mitochondrial capacity following gastric bypass surgery in obese subjects. Obes Surg. 2016;26:1391–7.
Coen PM, Menshikova EV, Distefano G, Zheng D, Tanner CJ, Standley RA, et al. Exercise and weight loss improve muscle mitochondrial respiration, lipid partitioning, and insulin sensitivity after gastric bypass surgery. Diabetes. 2015;64:3737–50.
Nijhawan S, Richards W, O’Hea MF, Audia JP, Alvarez DF. Bariatric surgery rapidly improves mitochondrial respiration in morbidly obese patients. Surg Endosc. 2013;27:4569–73.
Chen CCW, Erlich AT, Hood DA. Role of Parkin and endurance training on mitochondrial turnover in skeletal muscle. Skelet Muscle. 2018;8:10.
Li J, Huang Q, Long X, Guo X, Sun X, Jin X et al. Mitochondrial elongation-mediated glucose metabolism reprogramming is essential for tumour cell survival during energy stress. Oncogene. 2017. https://doi.org/10.1038/onc.2017.98.
Barres R, Kirchner H, Rasmussen M, Yan J, Kantor FR, Krook A et al. Weight loss after gastric bypass surgery in human obesity remodels promoter methylation. Cell Rep. 2013. https://doi.org/10.1016/j.celrep.2013.03.018.
Wefers JF, Woodlief TL, Carnero EA, Helbling NL, Anthony SJ, Dubis GS et al. Relationship among physical activity, sedentary behaviors, and cardiometabolic risk factors during gastric bypass surgery–induced weight loss. Surg Obes Relat Dis. 2017. https://doi.org/10.1016/j.soard.2016.08.493.
Berglind D, Willmer M, Eriksson U, Thorell A, Sundbom M, Uddén J et al. Longitudinal assessment of physical activity in women undergoing Roux-en-Y gastric bypass. Obes Surg. 2015. https://doi.org/10.1007/s11695-014-1331-x.
Berglind D, Willmer M, Tynelius P, Ghaderi A, Näslund E, Rasmussen F. Accelerometer-measured versus self-reported physical activity levels and sedentary behavior in women before and 9 months after Roux-en-Y gastric bypass. Obes Surg. 2016. https://doi.org/10.1007/s11695-015-1971-5.
Bourlier V, Saint-Laurent C, Louche K, Badin PM, Thalamas C, Glisezinski I. et al. Enhanced glucose metabolism is preserved in cultured primary Myotubes from obese donors in response to exercise training. J Clin Endocrinol Metabol. 2013;98:3739–47.
Park S, Turner KD, Zheng D, Brault JJ, Zou K, Chaves AB et al. Electrical pulse stimulation induces differential responses in insulin action in myotubes from severely obese individuals. J Physiol. 2019. https://doi.org/10.1113/JP276990.
Funding
This study was supported by the University of Massachusetts Boston (startup fund to KZ) and the National Institute of Diabetes and Digestive and Kidney Diseases (DK-56112 to JAH)
Author information
Authors and Affiliations
Contributions
BAK and KZ: initiated and designed the study; BAK, AEG, and WD performed experiments; BAK, PNG, and KZ analyzed data; BAK and KZ interpreted the results of experiments; BAK and KZ prepared figures and drafted manuscript; BAK, JAH, and KZ edited and revised manuscript; KZ is the guarantor of this work and takes responsibility for the integrity of the data and accuracy of data analysis and interpretation.
Corresponding author
Ethics declarations
Conflict of interest
The authors declare that they have no conflict of interest.
Additional information
Publisher’s note Springer Nature remains neutral with regard to jurisdictional claims in published maps and institutional affiliations.
Rights and permissions
About this article
Cite this article
Kugler, B.A., Gundersen, A.E., Li, J. et al. Roux-en-Y gastric bypass surgery restores insulin-mediated glucose partitioning and mitochondrial dynamics in primary myotubes from severely obese humans. Int J Obes 44, 684–696 (2020). https://doi.org/10.1038/s41366-019-0469-y
Received:
Revised:
Accepted:
Published:
Version of record:
Issue date:
DOI: https://doi.org/10.1038/s41366-019-0469-y
This article is cited by
-
Sleeve Gastrectomy Reduces Oxidative Stress and Reverses Mitochondrial Dysfunction Associated with Metabolic Syndrome
Obesity Surgery (2024)
-
Obesity causes mitochondrial fragmentation and dysfunction in white adipocytes due to RalA activation
Nature Metabolism (2024)
-
Characterization of Skeletal Muscle Endocrine Control in an In Vitro Model of Myogenesis
Calcified Tissue International (2020)


