Abstract
Background
Plenty of epidemiological studies have focused on obesity and allergic diseases, less is known about the interaction of the comorbidity.
Objective
The present study was conducted to identify the relationship between obesity and allergy and to clarify the potential regulatory roles of gut microbiota in the development of comorbidity.
Methods
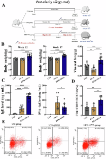
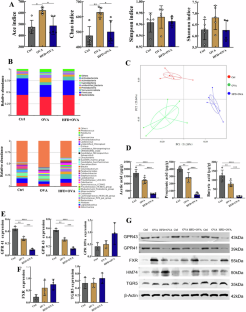
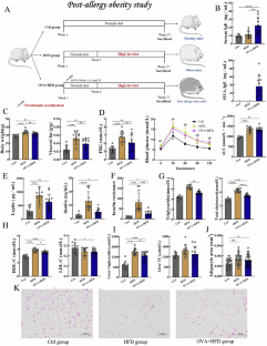
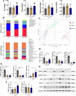
Four-week-old male BALB/c mice were used to establish the comorbidity model. The high-fat diet was used to induce obese mice, and ovalbumin was used to induce allergic mice. The post-obesity allergy mice and post-allergy obesity mice (nā=ā12/group) were used to clarify the effects of obesity on allergic reactions and those of allergy on metabolic function. Changes in gut microbiota, short-chain fatty acids (SCFAs), bile acids (BAs), the expression of the SCFAs and the BAs receptors were also detected.
Results
In the post-obesity allergy study, the serum Immunoglobulin E and the splenic CD4+CD25+FOXP3+ T cells (Tregs) in post-obesity allergic mice were higher than that in allergic mice. Post-obesity allergic mice had higher abundance of Alistipes, Parabacteroides, Rikenellaceae_RC9_gut_group, Colidextribacter, Muribaculum, Lachnospiraceae_NK4A136_group, and Erysipelatoclostridium but lower levels of SCFAs and expressions of GPR41 and 43. In the post-allergy obesity study, OVA-induced allergy alleviated fat accumulation and glycolipid metabolism disorder in obese mice. However, there was no significant difference in the gut microbiota and the SCFAs receptors between post-allergy obese mice and obese mice, except for BAs.
Conclusions
The post-obesity allergy model suggested that early obesity impaired allergic reaction and immune function, which aggravated the development of allergy via altering the composition of the gut microbiota and the contents and function of SCFAs. The post-allergy obesity study suggested that early allergy did not promote metabolic disorder, instead of alleviating the development of obesity, and BAs may contribute to this alleviation.

This is a preview of subscription content, access via your institution
Access options
Subscribe to this journal
Receive 12 print issues and online access
$259.00 per year
only $21.58 per issue
Buy this article
- Purchase on SpringerLink
- Instant access to the full article PDF.
USD 39.95
Prices may be subject to local taxes which are calculated during checkout




Similar content being viewed by others
Data availability
Raw reads of 16S sequencing data is submitted to Sequence Read Archive (SRA) under the accession BioProject ID PRJNA1051783 in NCBI. The other original experimental data are presented in the Supplementary file.
References
Collaborators GBDO, Afshin A, Forouzanfar MH, Reitsma MB, Sur P, Estep K, et al. Health effects of overweight and obesity in 195 countries over 25 years. N Engl J Med. 2017;377:13ā27.
Lauby-Secretan B, Scoccianti C, Loomis D, Grosse Y, Bianchini F, Straif K, et al. Body fatness and cancer-viewpoint of the IARC working group. N Engl J Med. 2016;375:794ā8.
Powell-Wiley TM, Poirier P, Burke LE, Despres JP, Gordon-Larsen P, Lavie CJ, et al. Obesity and cardiovascular disease: a scientific statement from the American Heart Association. Circulation. 2021;143:e984āe1010.
Dierick BJH, van der Molen T, Flokstra-de Blok BMJ, Muraro A, Postma MJ, Kocks JWH, et al. Burden and socioeconomics of asthma, allergic rhinitis, atopic dermatitis and food allergy. Expert Rev Pharmacoecon Outcomes Res. 2020;20:437ā53.
Mukherjee M, Stoddart A, Gupta RP, Nwaru BI, Farr A, Heaven M, et al. The epidemiology, healthcare and societal burden and costs of asthma in the UK and its member nations: analyses of standalone and linked national databases. BMC Med. 2016;14:113.
Akinbami LJ, Fryar CD. Current asthma prevalence by weight status among adults: United States, 2001ā2014. NCHS Data Brief. 2016:1ā8.
Chen Z, Salam MT, Alderete TL, Habre R, Bastain TM, Berhane K, et al. Effects of childhood asthma on the development of obesity among school-aged children. Am J Respir Crit Care Med. 2017;195:1181ā8.
Liu BN, Liu XT, Liang ZH, Wang JH. Gut microbiota in obesity. World J Gastroenterol. 2021;27:3837ā50.
Zaibi MS, Stocker CJ, OāDowd J, Davies A, Bellahcene M, Cawthorne MA, et al. Roles of GPR41 and GPR43 in leptin secretory responses of murine adipocytes to short chain fatty acids. FEBS Lett. 2010;584:2381ā6.
Jia X, Xu W, Zhang L, Li X, Wang R, Wu S. Impact of gut microbiota and microbiota-related metabolites on hyperlipidemia. Front Cell Infect Microbiol. 2021;11:634780.
Ahmad TR, Haeusler RA. Bile acids in glucose metabolism and insulin signalling - mechanisms and research needs. Nat Rev Endocrinol. 2019;15:701ā12.
Roduit C, Frei R, Ferstl R, Loeliger S, Westermann P, Rhyner C, et al. High levels of butyrate and propionate in early life are associated with protection against atopy. Allergy. 2019;74:799ā809.
Hang S, Paik D, Yao L, Kim E, Trinath J, Lu J, et al. Bile acid metabolites control T(H)17 and T(reg) cell differentiation. Nature. 2019;576:143ā8.
Song X, Sun X, Oh SF, Wu M, Zhang Y, Zheng W, et al. Microbial bile acid metabolites modulate gut RORgamma(+) regulatory T cell homeostasis. Nature. 2020;577:410ā5.
Cheng R, Guo J, Pu F, Wan C, Shi L, Li H, et al. Loading ceftriaxone, vancomycin, and Bifidobacteria bifidum TMC3115 to neonatal mice could differently and consequently affect intestinal microbiota and immunity in adulthood. Sci Rep. 2019;9:3254.
Cheng RY, Li M, Li SS, He M, Yu XH, Shi L, et al. Vancomycin and ceftriaxone can damage intestinal microbiota and affect the development of the intestinal tract and immune system to different degrees in neonatal mice. Pathog Dis. 2017;75.
Li JL, Wu HS, Liu YT, Yang L. High fat diet induced obesity model using four strains of mice: Kunming, C57BL/6, BALB/c and ICR. Exp Anim Tokyo. 2020;69:326ā35.
Peng C, Miao Z, Wang Y, Cheng R, Shen X, He F. Sex discrepancy in establishing mouse visceral obesity model induced by high-fat diet. Zhejiang Da Xue Xue Bao Yi Xue Ban. 2023;52:117ā25.
Woodrow JS, Sheats MK, Cooper B, Bayless R. Asthma: the use of animal models and their translational utility. Cells-Basel. 2023;12:1091.
Hill DA, Dudley JW, Spergel JM. The prevalence of eosinophilic esophagitis in pediatric patients with IgE-mediated food allergy. J Aller Cl Imm-Pract. 2017;5:369ā75.
Shamji MH, Valenta R, Jardetzky T, Verhasselt V, Durham SR, Würtzen PA, et al. The role of allergen-specific IgE, IgG and IgA in allergic disease. Allergy. 2021;76:3627ā41.
Ammar ESM, Gameil NM, Shawky NM, Nader MA. Comparative evaluation of anti-inflammatory properties of thymoquinone and curcumin using an asthmatic murine model. Int Immunopharmacol. 2011;11:2232ā6.
Silva FMDE, de Oliveira EE, Ambrósio MGE, Ayupe MC, de Souza VP, Gameiro J, et al. High-fat diet-induced obesity worsens TH2 immune response and immunopathologic characteristics in murine model of eosinophilic oesophagitis. Clin Exp Allergy. 2020;50:244ā55.
Silva FMC, Oliveira EE, Gouveia ACC, Brugiolo ASS, Alves CC, Correa JOA, et al. Obesity promotes prolonged ovalbumin-induced airway inflammation modulating T helper type 1 (Th1), Th2 and Th17 immune responses in BALB/c mice. Clin Exp Immunol. 2017;189:47ā59.
Hammad H, Lambrecht BN. The basic immunology of asthma. Cell. 2021;184:2521ā2.
Lambrecht BN, Hammad H, Fahy JV. The cytokines of Asthma. Immunity. 2019;50:975ā91.
Habib N, Pasha MA, Tang DD. Current understanding of asthma pathogenesis and biomarkers. Cells-Basel. 2022;11:2764.
Zhao ST, Wang CZ. Regulatory T cells and asthma. J Zhejiang Univ-Sc B. 2018;19:663ā73.
Gomaa EZ. Human gut microbiota/microbiome in health and diseases: a review. Anton Leeuw Int J G. 2020;113:2019ā40.
Ley RE, BƤckhed F, Turnbaugh P, Lozupone CA, Knight RD, Gordon JI. Obesity alters gut microbial ecology. Proc Natl Acad Sci USA. 2005;102:11070ā5.
Gong JH, Shen Y, Zhang HC, Cao M, Guo MY, He JQ, et al. Gut microbiota characteristics of people with obesity by meta-analysis of existing datasets. Nutrients. 2022;14:2993.
Gomes AC, Hoffmann C, Mota JF. The human gut microbiota: metabolism and perspective in obesity. Gut Microbes. 2018;9:308ā25.
Magne F, Gotteland M, Gauthier L, Zazueta A, Pesoa S, Navarrete P, et al. The firmicutes/bacteroidetes ratio: a relevant marker of gut dysbiosis in obese patients? Nutrients. 2020;12:1474.
Chen XW, Sun HX, Jiang F, Shen Y, Li X, Hu XJ, et al. Alteration of the gut microbiota associated with childhood obesity by 16S rRNA gene sequencing. Peerj. 2020;8:e8317.
Shen X, Wang ML, Zhang X, He M, Li M, Cheng G, et al. Dynamic construction of gut microbiota may influence allergic diseases of infants in Southwest China. BMC Microbiol. 2019;19:123.
Gu SM, Xie Q, Chen C, Liu CL, Xue WT. Gut microbial signatures associated with peanut allergy in a BALB/c mouse model. Foods. 2022;11:1395.
Liu X, Tao J, Li J, Cao XL, Li Y, Gao XF, et al. Dysbiosis of fecal microbiota in allergic rhinitis patients. Am J Rhinol Allergy. 2020;34:650ā60.
Han K, Ahn Y, Hong KB, Suh HJ, Yu KW, Kim H. Ameliorating the efficacy of galacto-oligosaccharides on ovalumin-induced allergic dermatitis symptoms in Balb/c mice by regulating Th2 immune response and the ecosystem of gut microbiota. Food Funct. 2022;13:6271ā81.
Wang BT, Kong QM, Li X, Zhao JX, Zhang H, Chen W, et al. A high-fat diet increases gut microbiota biodiversity and energy expenditure due to nutrient difference. Nutrients. 2020;12:3197.
Wang P, Gao JP, Ke WX, Wang J, Li DT, Liu RL, et al. Resveratrol reduces obesity in high-fat diet-fed mice via modulating the composition and metabolic function of the gut microbiota. Free Radical Bio Med. 2020;156:83ā98.
Kim MH, Kang SG, Park JH, Yanagisawa M, Kim CH. Short-chain fatty acids activate GPR41 and GPR43 on intestinal epithelial cells to promote inflammatory responses in mice. Gastroenterology. 2013;145:396.
Singh N, Gurav A, Sivaprakasam S, Brady E, Padia R, Shi HD, et al. Activation of Gpr109a, receptor for niacin and the commensal metabolite butyrate, suppresses colonic inflammation and carcinogenesis. Immunity. 2014;40:128ā39.
Crestani E, Harb H, Charbonnier LM, Leirer J, Motsinger-Reif A, Rachid R, et al. Untargeted metabolomic profiling identifies disease-specific signatures in food allergy and asthma. J Allergy Clin Immun. 2020;145:897ā906.
Fiorucci S, Biagioli M, Zampella A, Distrutti E. Bile acids activated receptors regulate innate immunity. Front Immunol. 2018;9:1853.
Wilson BC, Zuppi M, Derraik JGB, Albert BB, Tweedie-Cullen RY, Leong KSW, et al. Long-term health outcomes in adolescents with obesity treated with faecal microbiota transplantation: 4-year follow-up. Nat Commun. 2025;16:7786.
Schaap FG, Trauner M, Jansen PLM. Bile acid receptors as targets for drug development. Nat Rev Gastro Hepat. 2014;11:55ā67.
Pereira S, Cline DL, Glavas MM, Covey SD, Kieffer TJ. Tissue-specific effects of leptin on glucose and lipid metabolism. Endocr Rev. 2021;42:1ā28.
Norton L, Shannon C, Gastaldelli A, DeFronzo RA. Insulin: the master regulator of glucose metabolism. Metabolism. 2022;129:155142.
Wasilewska E, Malgorzewicz S, Gruchala-Niedoszytko M, Skotnicka M, Jassem E. Dietary habits in children with respiratory allergies: a single-center Polish pilot study. Nutrients. 2020;12:1521.
Tooba R, Wu TD. Obesity and asthma: a focused review. Resp Med. 2022;204:107012.
Williams B, Powell A, Hoskins G, Neville R. Exploring and explaining low participation in physical activity among children and young people with asthma: a review. BMC Fam Pract. 2008;9.
Contreras ZA, Chen ZH, Roumeliotaki T, Annesi-Maesano I, BaĆÆz N, von Berg A, et al. Does early onset asthma increase childhood obesity risk? A pooled analysis of 16 European cohorts. Eur Respir J. 2018;52:1800504.
Artemniak-Wojtowicz D, Kucharska A, Pyrzak B. Obesity and chronic inflammation crosslinking. Cent Eur J Immunol. 2020;45:461ā8.
Schipper HS, Prakken B, Kalkhoven E, Boes M. Adipose tissue-resident immune cells: key players in immunometabolism. Trends Endocrin Met. 2012;23:407ā15.
Chen CC, Chen KJ, Kong MS, Chang HJ, Huang JL. Alterations in the gut microbiotas of children with food sensitization in early life. Pediat Allerg Imm-Uk. 2016;27:254ā62.
Los-Rycharska E, Golebiewski M, Sikora M, Grzybowski T, Gorzkiewicz M, Popielarz M, et al. A combined analysis of gut and skin microbiota in infants with food allergy and atopic dermatitis: a pilot study. Nutrients. 2021;13:1682.
Arrieta MC, Arevalo A, Stiemsma L, Dimitriu P, Chico ME, Loor S, et al. Associations between infant fungal and bacterial dysbiosis and childhood atopic wheeze in a nonindustrialized setting. J Allergy Clin Immun. 2018;142:424.
Sayin SI, Wahlstrƶm A, Felin J, JƤntti S, Marschall HU, Bamberg K, et al. Gut microbiota regulates bile acid metabolism by reducing the levels of tauro-beta-muricholic acid, a naturally occurring FXR antagonist. Cell Metab. 2013;17:225ā35.
Molinaro A, Wahlstrƶm A, Marschall HU. Role of bile acids in metabolic control. Trends Endocrin Met. 2018;29:31ā41.
Panzitt K, Wagner M. FXR in liver physiology: multiple faces to regulate liver metabolism. Bba-Mol Basis Dis. 2021;1867:166133.
Li WL, Marx N, Yang QT, Fang DY, Zhang YN. Obesity: next game changer of allergic airway diseases? Clin Transl Med. 2025;15:e70316.
Torres L, Miranda MCG, Martins VD, Caixeta F, Oliveira MD, Trindade LM, et al. Obesity-induced hyperglycemia impairs oral tolerance induction and aggravates food allergy. Mucosal Immunol. 2023;16:513ā26.
Landes RD. How cage effects can hurt statistical analyses of completely randomized designs. Lab Anim. 2024;58:476ā80.
Acknowledgements
We appreciate the support of Public health and Preventive Medicine Provincial Experiment Teaching Center at Sichuan University and Food Safety Monitoring and Risk Assessment Key Laboratory of Sichuan Province.
Funding
This work was supported by the National Natural Science Foundation of China (Grant number 81973042), Natural Science Foundation of Sichuan Province (Grant number 2025ZNSFSC1782), Sichuan University Postdoctoral Interdisciplinary Innovation Fund (Grant number: JCXK2231) and China Postdoctoral Science Foundation (Grant number: 2022M712228).
Author information
Authors and Affiliations
Contributions
FH, RC, ZM and XW designed the study. ZM, FJ and JL performed the study. ZM, XZ, YM, SS and WH analyzed the data. ZM and FJ draft the manuscript. XW and RC revised the manuscript.
Corresponding authors
Ethics declarations
Competing interests
The authors declare no competing interests.
Ethics approval
This study was approved by the Ethics Committee of West China Medical Center, Sichuan University (No. K2021022) and all methods were performed in accordance with the relevant guidelines and regulations required by the Ethics Committee.
Additional information
Publisherās note Springer Nature remains neutral with regard to jurisdictional claims in published maps and institutional affiliations.
Supplementary information
Rights and permissions
Springer Nature or its licensor (e.g. a society or other partner) holds exclusive rights to this article under a publishing agreement with the author(s) or other rightsholder(s); author self-archiving of the accepted manuscript version of this article is solely governed by the terms of such publishing agreement and applicable law.
About this article
Cite this article
Miao, Z., Jiang, F., Li, J. et al. Exploring the interaction of obesity and allergy and the potential roles of gut microbiota in the development of this comorbidity in male mice. Int J Obes (2026). https://doi.org/10.1038/s41366-026-02041-2
Received:
Revised:
Accepted:
Published:
Version of record:
DOI: https://doi.org/10.1038/s41366-026-02041-2


