Fig. 1
From: TGF-β2 downregulates osteogenesis under inflammatory conditions in dental follicle stem cells

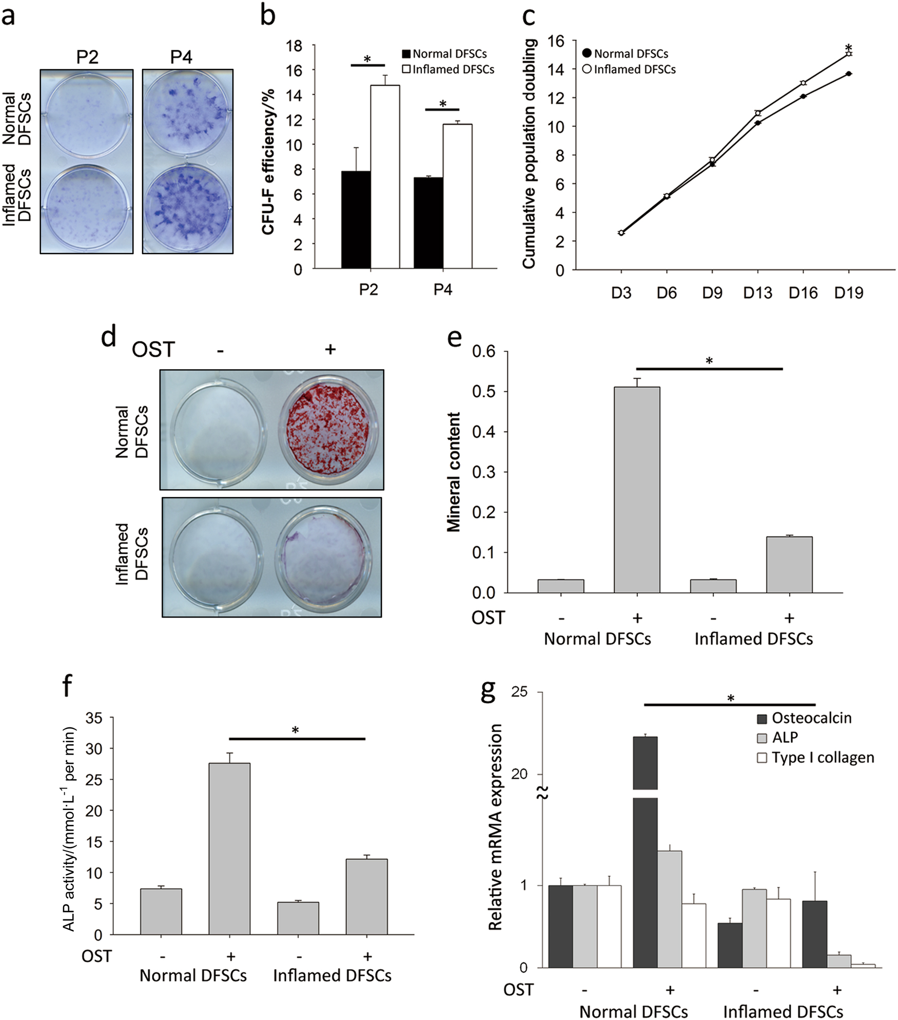
Proliferation and osteogenic differentiation of normal and inflamed dental follicle stem cells (DFSCs). a DFSCs isolated from normal and inflamed dental follicles were cultured in normal growth medium. Colony-forming assays using 1% crystal violet were performed at passages 2 and 4. b Colonies consisting of more than 50 cells were counted and calculated as a percentage of the number of seeded cells at passages 2 and 4. Inflamed DFSCs showed a higher rate of proliferation. c The cumulative population doubling times of normal and inflamed DFSCs were determined by counting the cells on day 3, 6, 9, 13, 16 and 19. There was a significant difference in the rate of proliferation of normal and inflamed DFSCs at day 19. d Calcium deposits formed by normal and inflamed DFSCs on osteogenic differentiation were stained using 40 mmol.L-1 alizarin red S solution on day 21. e The mineral contents dissolved by stained calcium deposits were dissolved in 20% methanol and 10% acetic acid. f ALP activity, an early marker of osteogenic differentiation, was measured on day 7. g Real-time PCR showed that the gene expression of osteocalcin, an osteogenic marker, was downregulated in inflamed DFSCs. The data are presented as the mean ± SD. * P < 0.05 (n = 3)