Fig. 5
From: TGF-β2 downregulates osteogenesis under inflammatory conditions in dental follicle stem cells

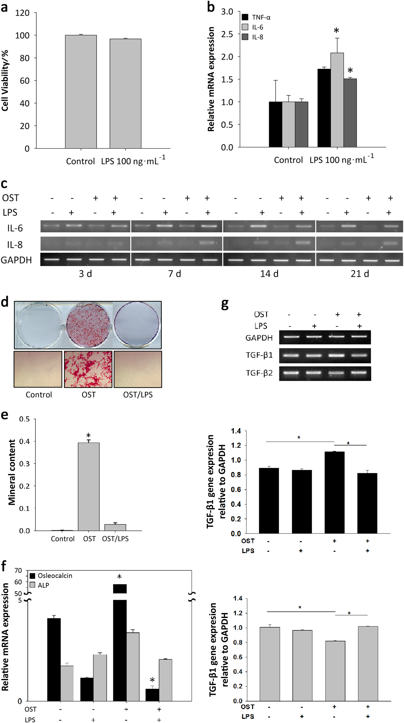
Downregulation of the osteogenic differentiation of DFSCs after exposure to P.g.-derived LPS. a MTT assays were performed to determine cell viability after LPS treatment. LPS at 100 ng·mL−1 had no effect on cell viability. b Real-time PCR showed that the pro-inflammatory cytokines IL-6 and IL-8 were secreted after treatment of cells with 100 ng·mL−1 LPS treatment in conditional medium. c IL-6 and IL-8 were also expressed during the osteogenic differentiation of cells treated with 100 ng·mL−1LPS. d, e Calcium deposition during osteogenesis was inhibited by 100 ng·mL−1 LPS treatment. The dissolved mineral content of the medium was decreased approximately 4.5-fold compared to the control without LPS treatment. f Osteocalcin gene expression was significantly inhibited. g Comparisons of TGF-β1 and TGF-β2 gene expression by RT-PCR were performed after differentiating osteogenic tissue in the presence of 100 ng·mL−1 LPS for 2 weeks. During osteogenesis, TGF-β1 expression increased significantly, whereas TGF-β2 showed decreased expression. During LPS treatment, TGF-β1 and TGF-β2 expression changed in an inverse manner. LPS triggered higher TGF-β2 expression during osteogenesis. The data are presented as the mean ± SD. * P < 0.05 (n = 3)