Fig. 6
From: TGF-β2 downregulates osteogenesis under inflammatory conditions in dental follicle stem cells

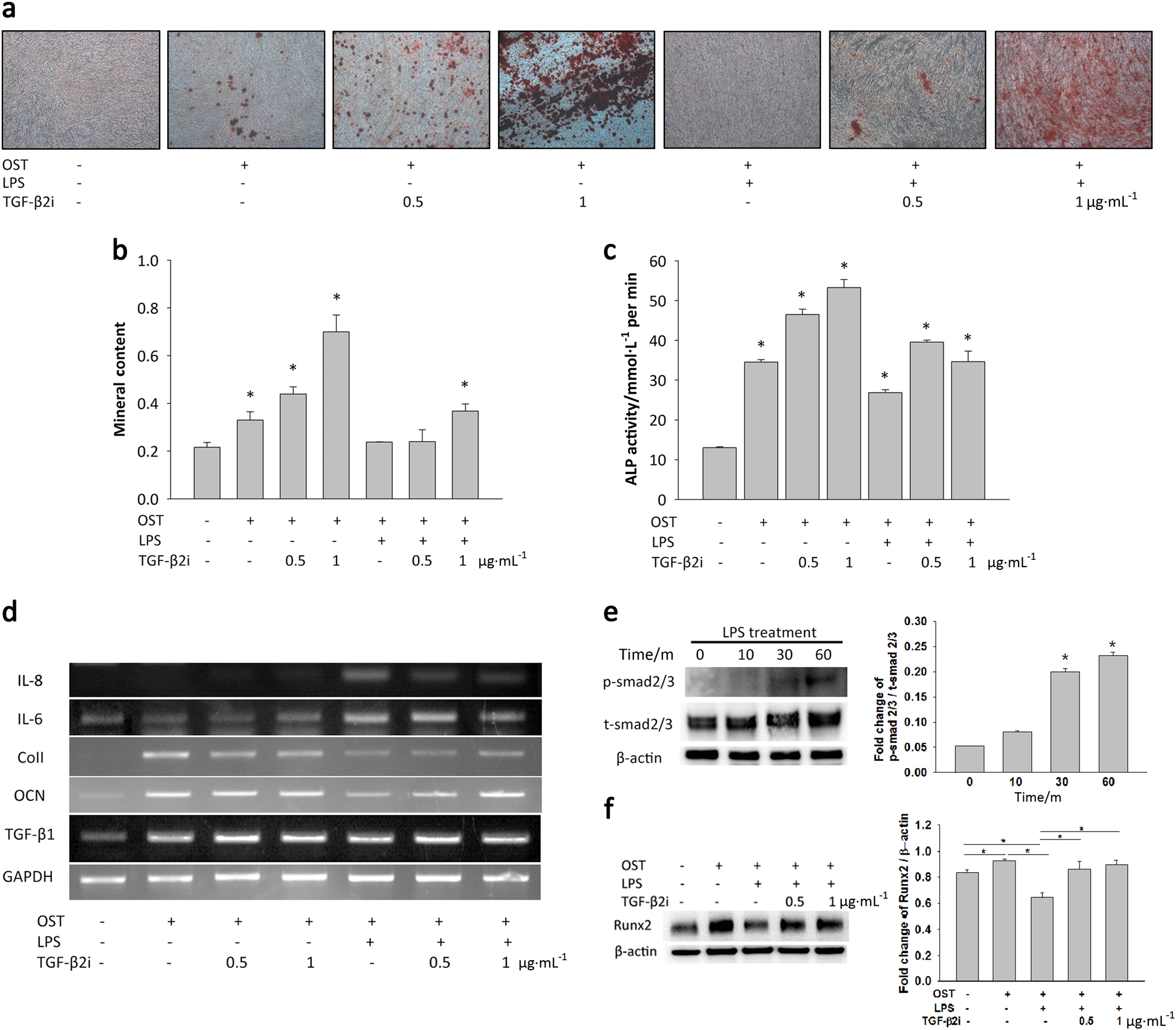
Inhibition of TGF-β2 overcomes the downregulation of bone formation caused by LPS. a, b On day 28, alizarin red S solution was used to stain calcium deposits in cultures treated with TGF-β2 inhibitor and LPS. The dissolved mineral content of the medium decreased after LPS treatment. However, treatment with 1 μg·mL−1 TGF-β2 inhibitor neutralised the TGF-β2 secreted by LPS treatment. Interestingly, inhibition of TGF-β2 increased the osteogenic differentiation of DFSCs. c The results of ALPase activity measurements also supported the conclusion that inhibition of TGF-β2 increased the early stage of osteogenesis in DFSCs. d When the TGF-β2 secreted during LPS-induced inflammation was neutralised, the levels of the pro-inflammatory cytokines IL-6 and IL-8 decreased. In contrast, osteocalcin (OCN) and type 1 collagen (Col1) expression increased after treatment of the cells with TGF-β2 inhibitor during LPS-induced inflammation. e Treatment with 100 ng·mL−1 LPS for 30 min activated smad2/3 signalling. f DFSCs activated with LPS for 30 min were treated with 0.5 μg·mL−1 TGF-β2 inhibitor for 7 days during osteogenic differentiation. In the presence of a TGF-β2 inhibitor, Runx2 expression was overcome. The data are presented as the mean ± SD. * P < 0.05 (n = 3)