Fig. 7
From: TGF-β2 downregulates osteogenesis under inflammatory conditions in dental follicle stem cells

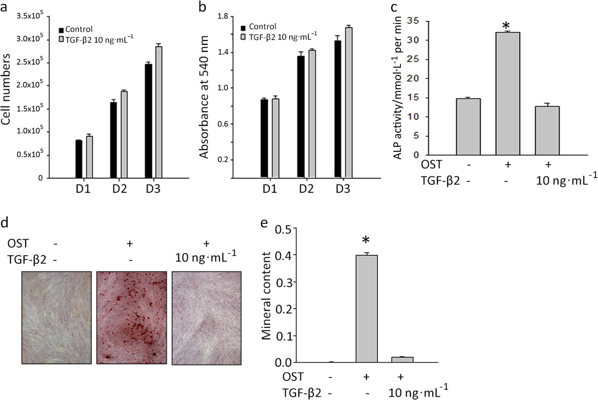
TGF-β2 affects proliferation and osteogenic differentiation. a, b TGF-β2 at 10 ng·mL−1 increased cell proliferation at days 1, 2 and 3. c The early osteogenic differentiation of DFSCs detected by ALP activity at day 7 was inhibited by TGF-β2 treatment. d, e Alizarin red S staining showed that 10 ng·mL−1 TGF-β2 inhibited the osteogenic differentiation of the cells. The data are presented as the mean ± SD. * P < 0.05 (n = 3)