Fig. 4
From: Antibacterial effects of platelet-rich fibrin produced by horizontal centrifugation

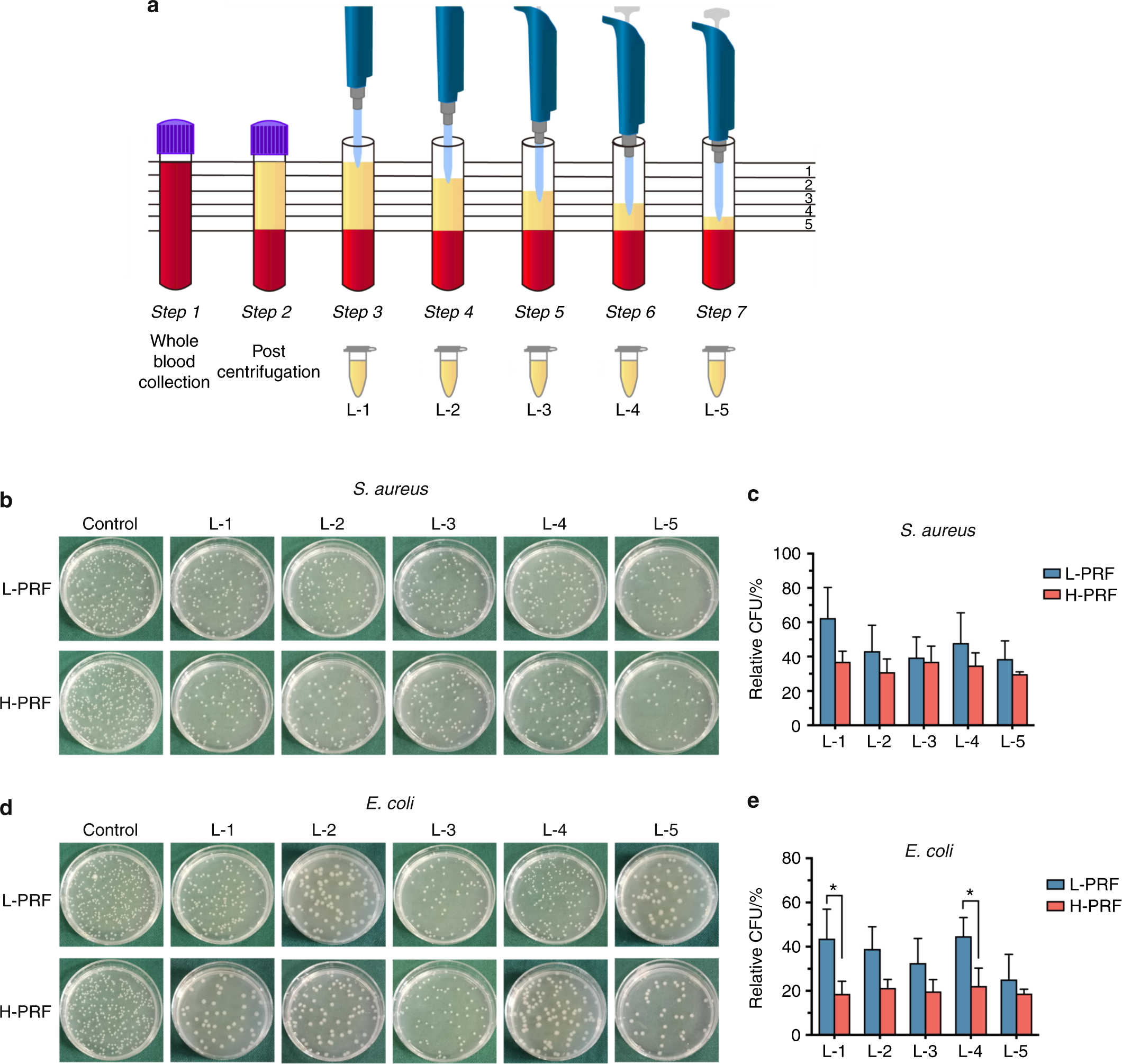
Antibacterial properties of different layers of platelet-rich fibrin (PRF) prepared in accordance with leukocyte- and platelet-rich fibrin (L-PRF) and H-PRF protocols. a Illustration of the stratified sampling procedure. PRF was equally divided into five layers. b, c Photos and quantitative analysis of the S. aureus bacterial colony incubated with each L-PRF or H-PRF layer for 4 h. d, e Photos and quantitative analysis of the E. coli bacterial colony incubated with each L-PRF or H-PRF layer for 4 h. *P < 0.05, **P < 0.01, and ***P < 0.001