Fig. 4
From: LncRNA Nron regulates osteoclastogenesis during orthodontic bone resorption

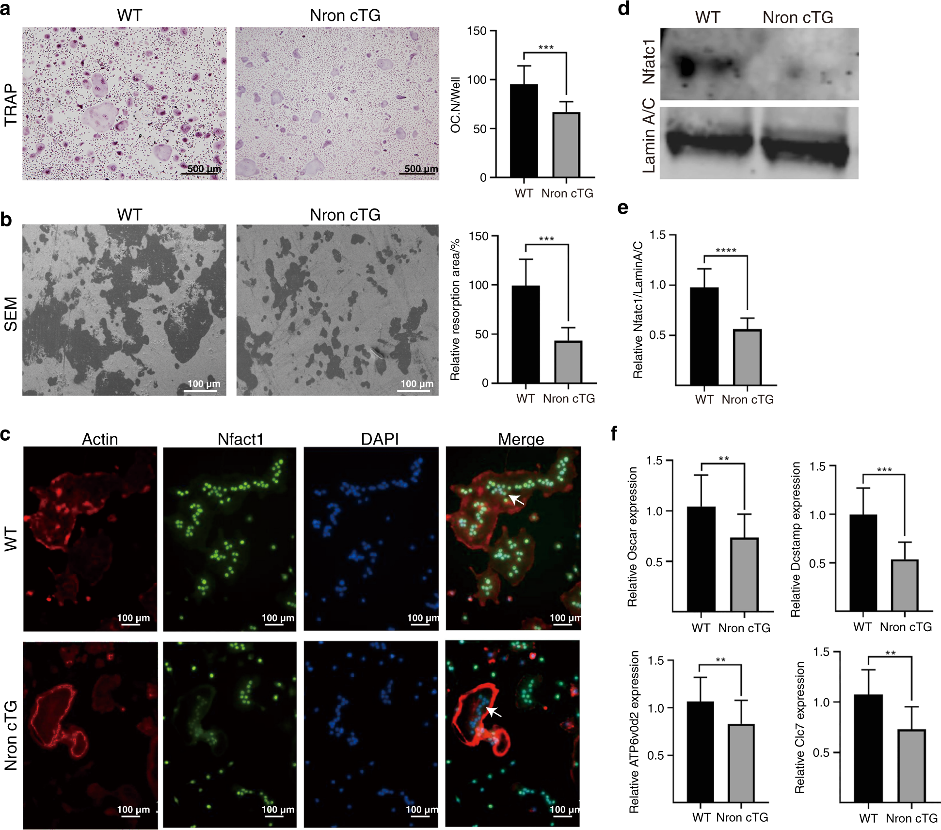
Nron inhibits osteoclast differentiation by reducing the nuclear import of Nfatc1. a Representative TRAP staining images of WT and Nron cTG BMMs induced with osteoclastic differentiation medium for 6 days and quantification of Trap-positive osteoclasts. BMMs, bonemarrow-derived macrophages. b SEM images of the bone resorption plate and quantification of the resorption area. SEM scanning electronic microscope. c Immunofluorescence staining of actin and Nfatc1 in WT and Nron cTG osteoclasts. Green signals indicate Nfatc1 located in the nucleus. d Expression of Nfatc1 in osteoclast nuclei from WT and Nron cTG mice was analysed by western blot. e Quantification of the Nfatc1 protein levels in d. f RT-qPCR analysis of Oscar, Dcstamp, Atp6vod2 and Clc7 expression in osteoclasts from the two groups. *P < 0.05, **P < 0.01, ***P < 0.001, ****P < 0.000 1. Data are presented as the mean ± SD; n = 6 per group