Fig. 3
From: USP34 regulates tooth root morphogenesis by stabilizing NFIC

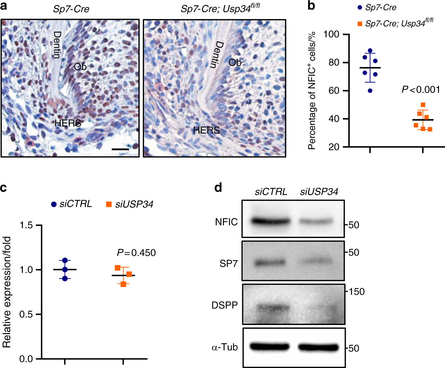
Loss of USP34 results in decreased expression of NFIC. a Immunohistochemistry of NFIC in the HERS region of mandibular first molars from littermate Sp7-Cre control and Sp7-Cre;Usp34fl/fl mice. Scale bar: 10 μm. b Quantification of NFIC positive cells ratios (n = 6). Ob Odontoblasts. c qRT-PCR analysis of NFIC in USP34-deficient DPCs. No difference was observed (n = 3). d Western blot analyses showed decreased protein levels of NFIC, SP7, and DSPP