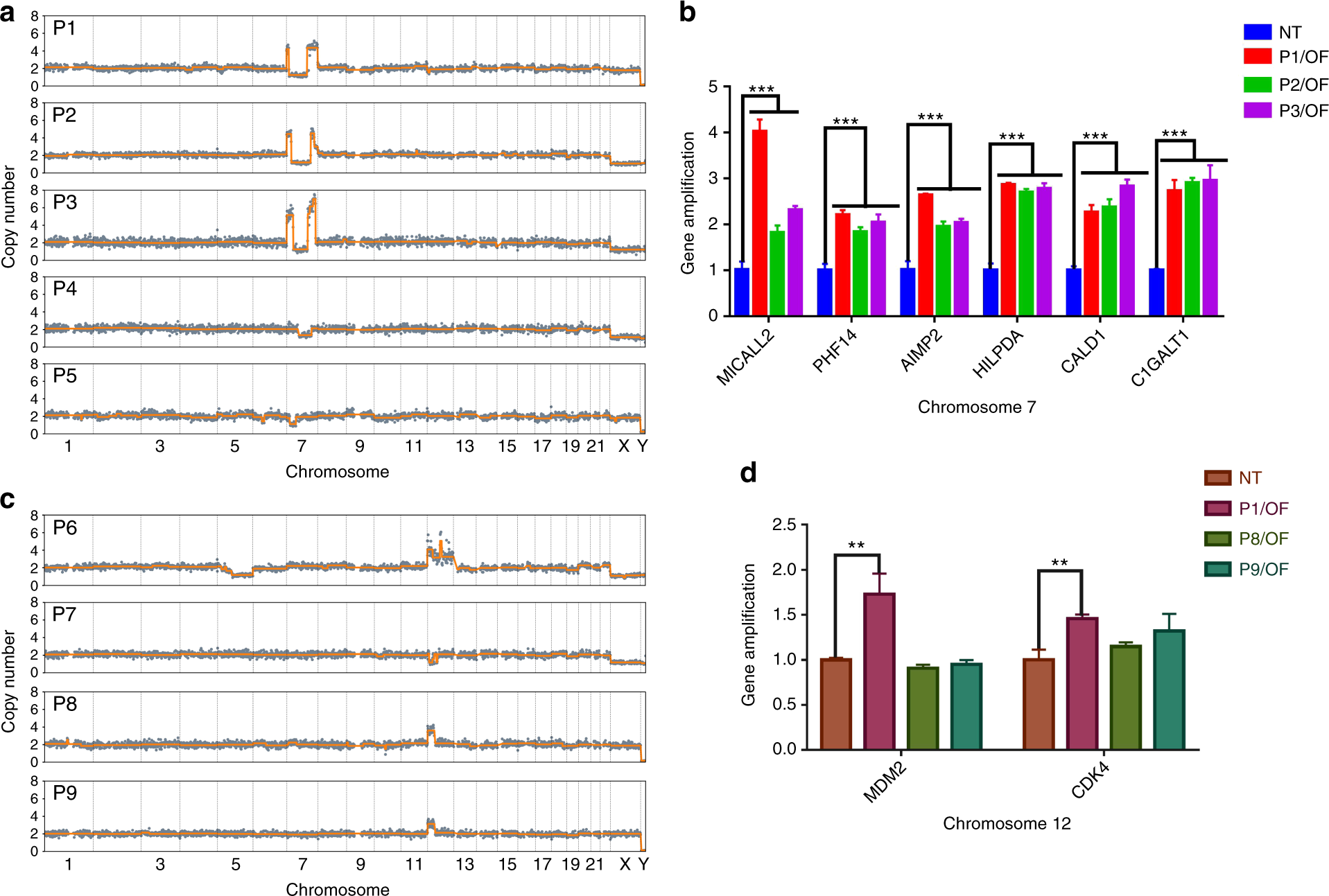
Fig. 3

CNA hotspots in OF patients. a CNA patterns on Chr 7 of P1, P2, P3, P4, and P5. b Results of qPCR showing amplification of the MICALL2, PHF14, AIMP2, HILPDA, CALD1, and C1GALT1 genes, which are located in the CNA area of Chr 7 in P1, P2, and P3. c CNA patterns on Chr 12 of P6, P7, P8, and P9. d Results of qPCR showing amplification of MDM2 and CDK4, which are located in the CNA area of Chr 12 in P6.