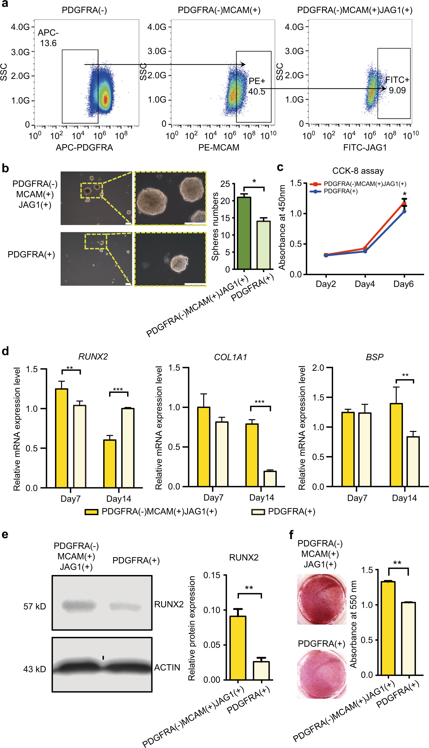
Fig. 5

In vitro cellular performance of MCAM( + )JAG1( + ) PDGFRA(−) hDPSCs. a MCAM(+)JAG1(+) PDGFRA(−) and PDGFRA(+) hDPSCs were sorted by FACS. b Contrast microscopic images of cellular spheres (diameter exceeds 25 μm) formed by MCAM(+)JAG1(+) PDGFRA(−) and PDGFRA(+) hDPSCs, Scale bar = 100 μm; and the quantification of the spheres from each group formed after 7 days. *P < 0.05. c In vitro proliferation of MCAM(+)JAG1(+)PDGFRA(−) and PDGFRA(+) hDPSCs during 6-day culture. *P < 0.05. d Osteogenic marker genes expressions of RUNX2, COL1A1, and BSP of MCAM(+)JAG1(+)PDGFRA(−) and PDGFRA(+) hDPSCs after 14-day culture. e Western blot and quantitative analysis of RUNX2 expression in protein level after 7 days induction. f Alizarin Red S staining and quantification of the mineralized matrix obtained from MCAM(+)JAG1(+)PDGFRA(−) and PDGFRA(+) hDPSCs after 21 day culture in osteogenic medium