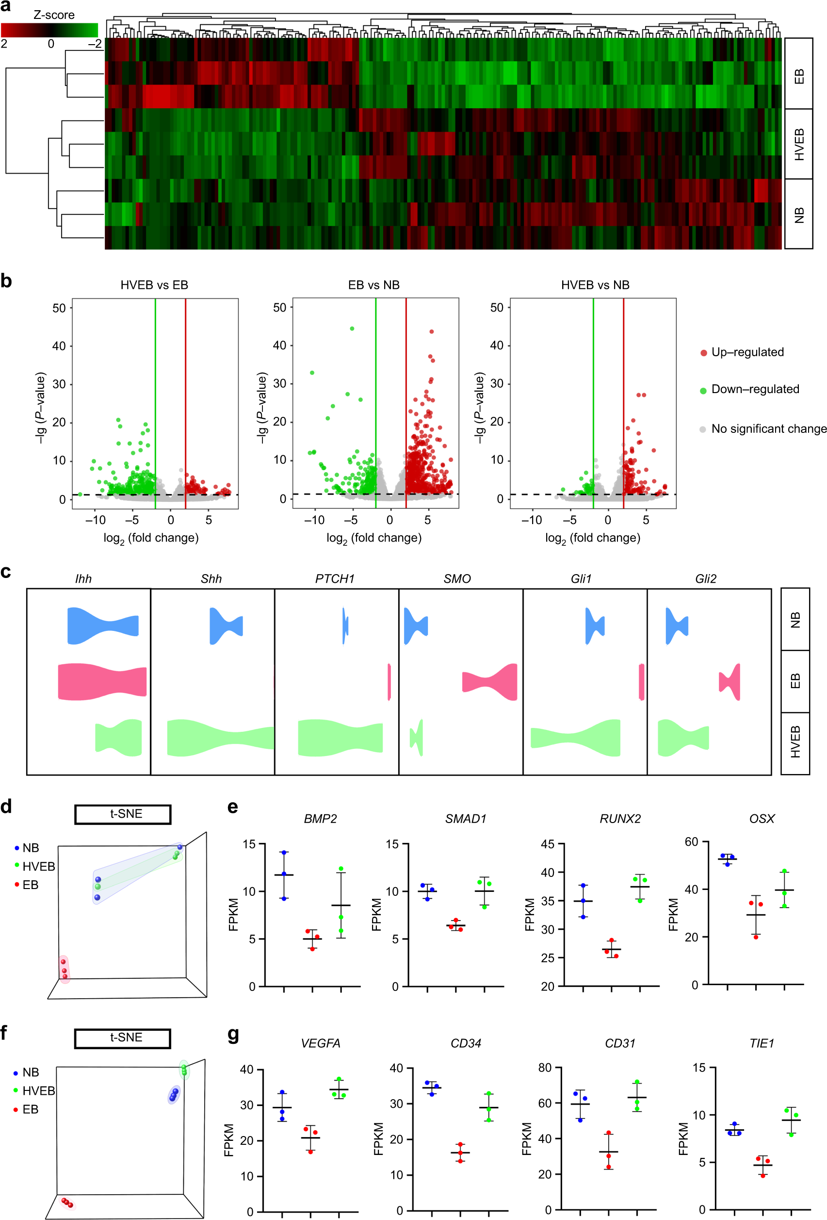
Fig. 6

Gene expression profile of the regenerated bone tissue repaired by HVEB is similar to that of the natural mandible and possibly undergoes intramembranous ossification via the Shh pathway. a RNA-seq analysis of normal mandibular bone (NB), newly formed tissue regenerated by EB and HVEB. Gene expression profiles are presented using a heatmap. b Volcano plots of differentially expressed genes in NB, EB, and HVEB groups. c Relative expression levels of genes of Hedgehog signaling pathway (IHH, SHH, PTCH1, SMO, GLI1, and GLI2) in the NB, EB, and HVEB groups. d t-SNE visualization of osteogenesis genes for NB, EB, and HVEB groups. e Osteogenesis gene signatures of BMP2, SMAD1, RUNX2, and OSX based on the relative expression levels in NB, EB, and HVEB groups. f t-SNE visualization of angiogenesis genes in NB, EB, and HVEB groups. g Angiogenesis gene signatures of VEGFA, CD34, CD31, and TIE 1 based on the relative expression levels in NB, EB, and HVEB groups (n = 3)