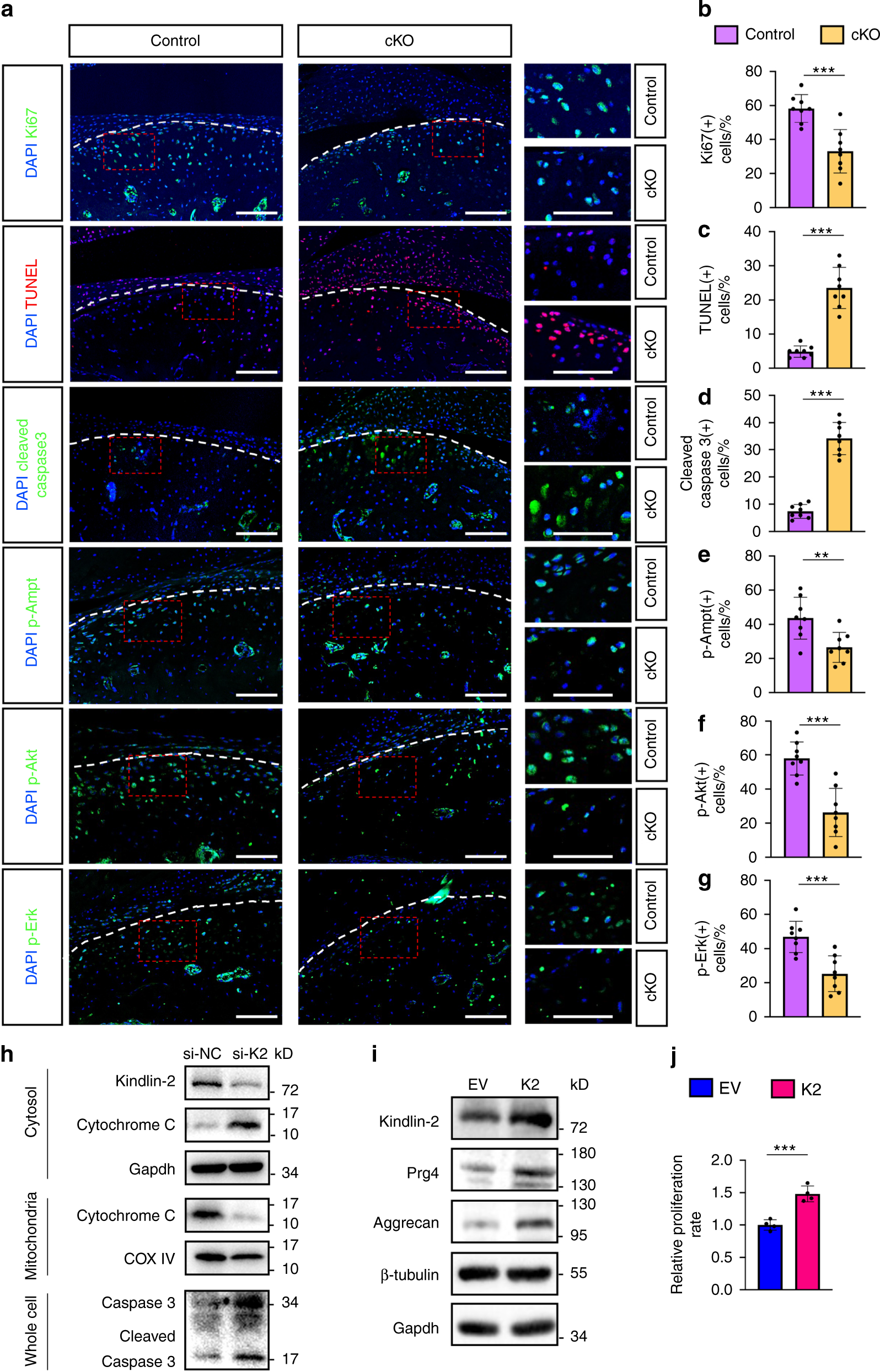
Fig. 5

Kindlin-2 loss decreases chondrocyte proliferation and induces chondrocyte apoptosis in condylar cartilage. a Fluorescent staining of Ki67, TUNEL, cleaved Caspase 3, p-Ampk, p-Akt and p-Erk in control or cKO TMJ sections at 12 weeks after TM treatments. Right panels show the higher-magnification images (red dashed boxes). Scale bar: 50 μm. b–g Quantitative data of a. n = 8 mice per group. h Western blotting. Protein extracts isolated from cytosol, mitochondria, or whole cells of cultured ATDC5 cells after transfection of negative control siRNA (si-NC) or Kindlin-2-targeting siRNA (si-K2). i Western blotting analyses of protein extracts from ATDC5 cells after transfection of either Kindlin-2-expressing vector (K2) or empty vector (EV). j Cell proliferation rate normalized to the EV group. All in vitro experiments were independently repeated at least three times with similar results. Results are expressed as mean ± standard deviation (s.d.). **P < 0.01; ***P < 0.001