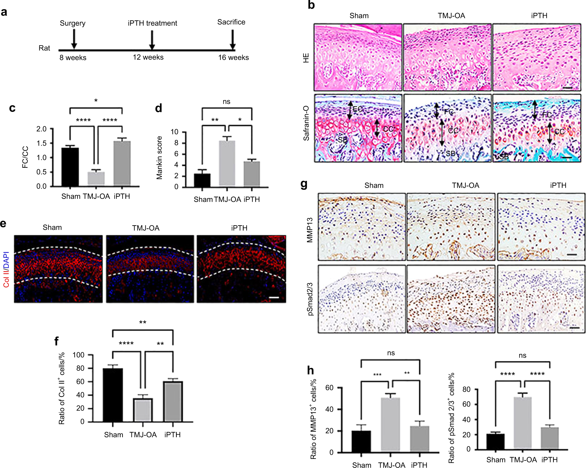
Fig. 2

iPTH administration improved TMJ-OA condylar cartilage degradation. a The timing of iPTH treatment. b Sagittal sections were stained with H&E (top) and glycosaminoglycan (red) safranin O/Fast Green (bottom). Scale bars: 20 μm. c FC/CC and (d) Mankin scores in sham and TMJ-OA model rats. *P < 0.05, ***P < 0.005. e The levels of collagen II in condylar cartilage were analysed by IF staining. Scale bars:10 μm. f The ratios of Col II+ cells were analysed. g The expression of MMP13 and pSmad2/3 in condylar cartilage was shown by IHC staining. Scale bars: 20 μm. h The ratios of MMP13+ cells and pSmad 2/3+ cells were analysed. *P < 0.05, **P < 0.01, ***P < 0.005, ****P < 0.001. n = 10 per group