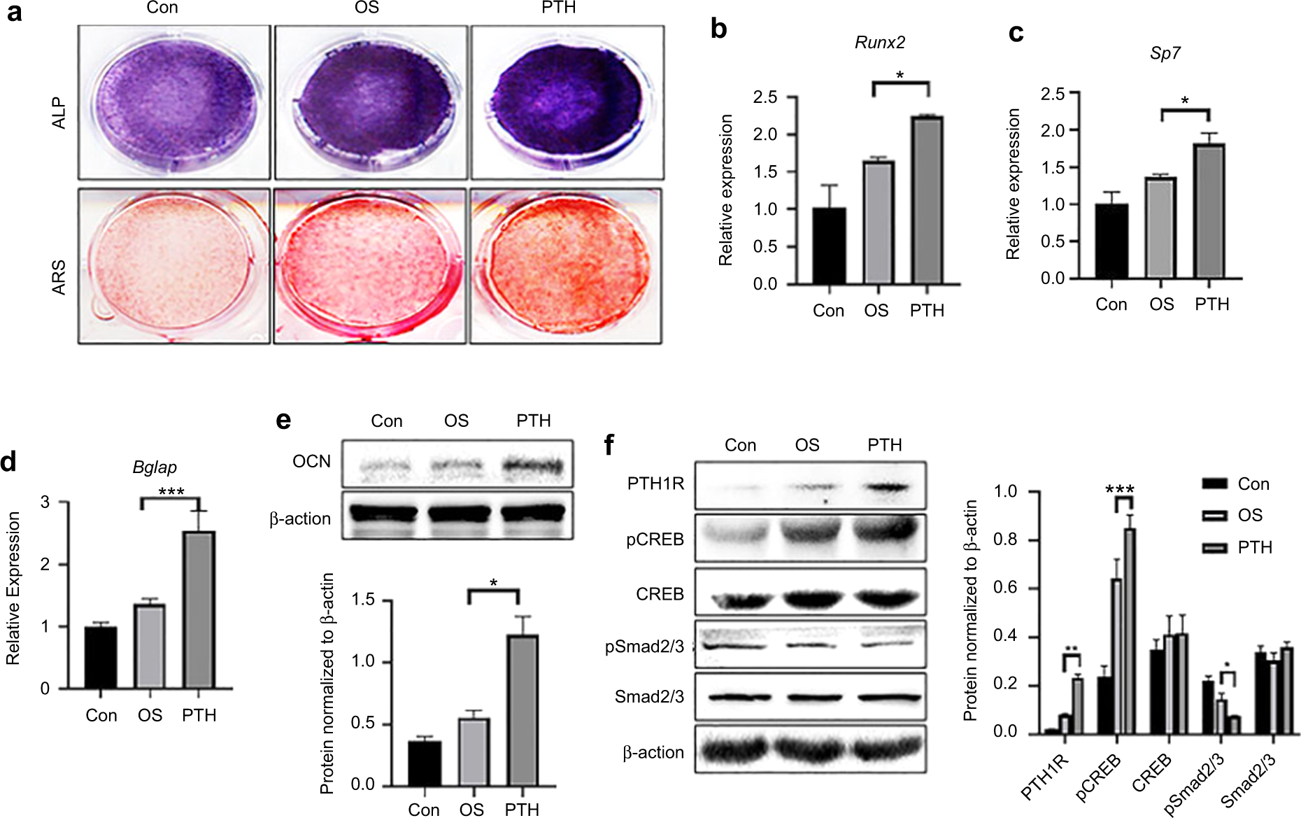
Fig. 5

PTH promoted the osteoblastic differentiation of SMSCs. a Osteogenic induction cells (7 d) were stained by Alkaline phosphatase (ALP) staining and Alizarin Red S staining (ARS) at 14 d, which revealed the radically increased osteogenesis of SMSCs upon PTH treatment. b–d Real-time RT–PCR analysis shows osteogenic-related gene expression (Sp7, Runx2, Bglap) at 7 d. *P < 0.05, ***P < 0.005. e Osteogenic-related protein (OCN) expression at 7 d with PTH treatment. f Western blot analysed downstream factors of the PTH-PTH1R and TGFβ pathways in SMSCs after PTH treatment for 7 d of osteogenesis. *P < 0.05, **P < 0.01, ***P < 0.005. n = 3