Fig. 1
From: Metformin can mitigate skeletal dysplasia caused by Pck2 deficiency

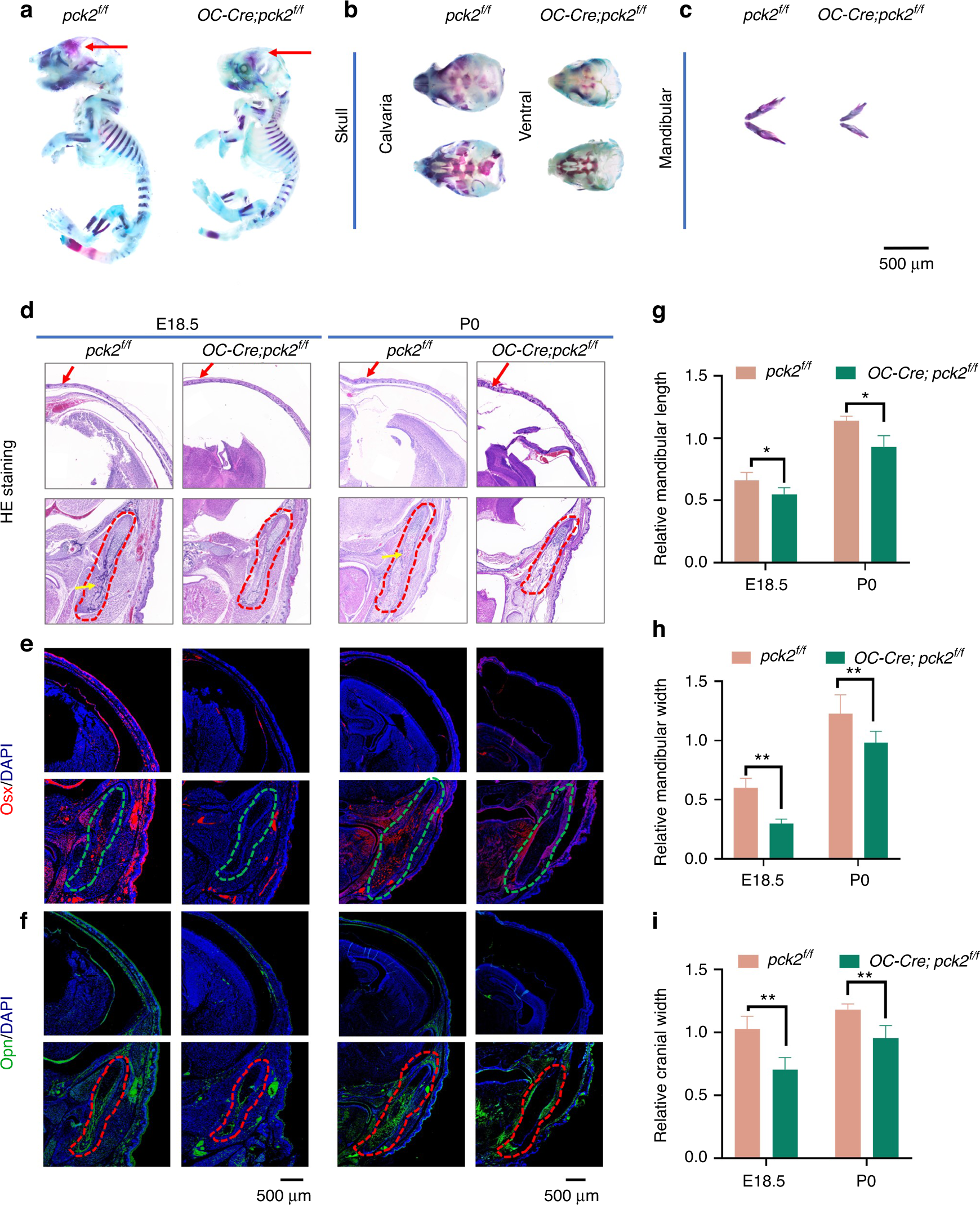
Pck2 is indispensable for craniofacial skeletal development. a–c Whole-mount Alizarin red and Alcian blue staining of Pck2 KO and littermate control mice at E18.5, including skulls (b) and mandibles (c). Arrows (skull in a) indicate that the KO mice displayed less bone formation compared with the control mice. Scale bars: 500 μm. n = 3. d–f Images of HE staining (d), Osx IF staining (e), Opn IF staining (f) of the head sections from E18.5 embryos or P0 pups with indicated genotypes. Cranial bone width was indicated with arrows in d. Scale bars: 500 μm. n = 3. g–i Quantitative analysis of relative mandibular length (n = 3), relative mandibular width (n = 3), and relative cranial width (n = 3). **P < 0.01; *P < 0.05