Fig. 6
From: Metformin can mitigate skeletal dysplasia caused by Pck2 deficiency

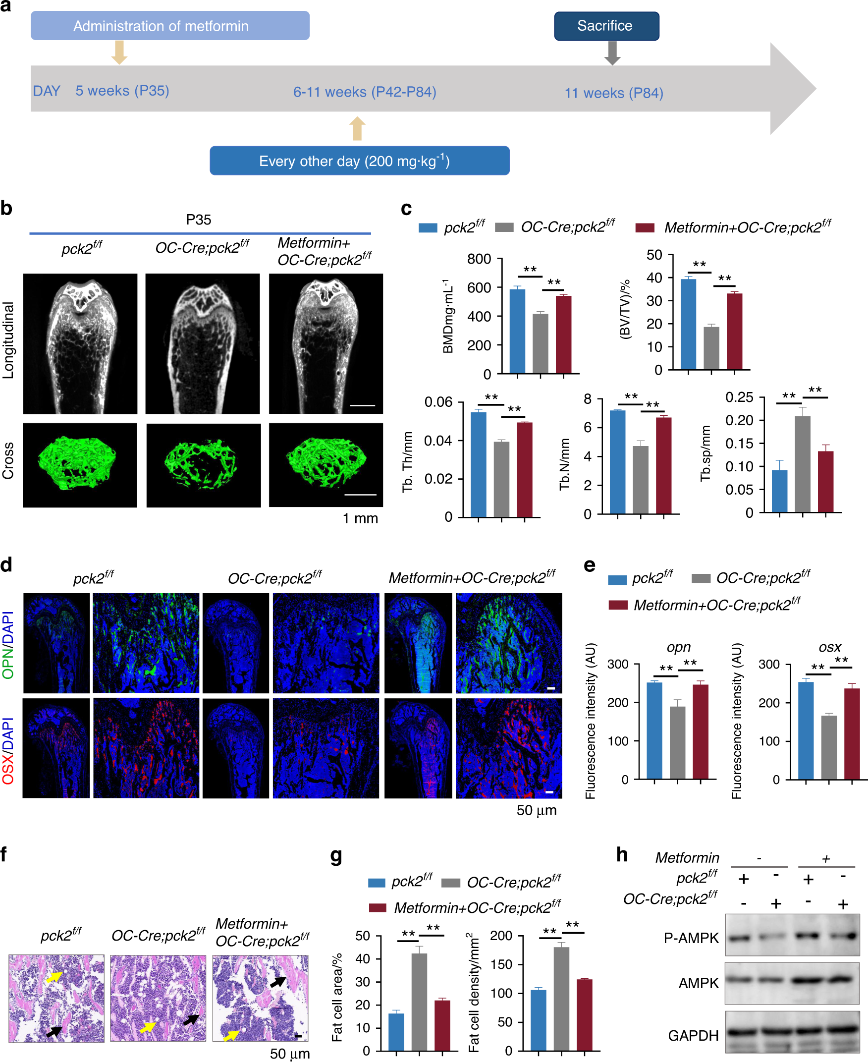
Metformin mitigated the bone loss of the OC-Cre; Pck2f/f mice. a Scheme of metformin administration plan. b Representative femur micro-CT images from P35 mice of indicated genotypes. Scale bars, 1 mm. n ≥ 3. c Quantification of micro-CT parameters in femur bones from P35 mice of indicated genotypes. **P < 0.01. n ≥ 3. d Representative IF staining images of Opn and Osx in the femur sections of P35 with indicated genotypes. Scale bars 50 μm. n ≥ 3. e Quantitative analysis of IF staining of Opn and Osx in the femur sections of P35 with indicated genotypes. **P < 0.01. n ≥ 3. f Representative adipocyte images of the distal femur marrow in OC-Cre; Pck2f/f mice and Pck2f/f mice at P35. Black arrows suggest trabecular bones, and yellow arrows mean marrow adipose tissues. Scale bar 50 μm, n = 3. g Quantification of adipocytes, including number and adipocyte area per tissue area in the femur distal marrow, which were analyzed with the ImageJ software. **P < 0.01, n = 3. h Western blotting analyses of p-AMPK and AMPK in the tissue lysates from the bone of P0 pups with indicated genotypes/treatments. The experiment was repeated twice (n = 2)