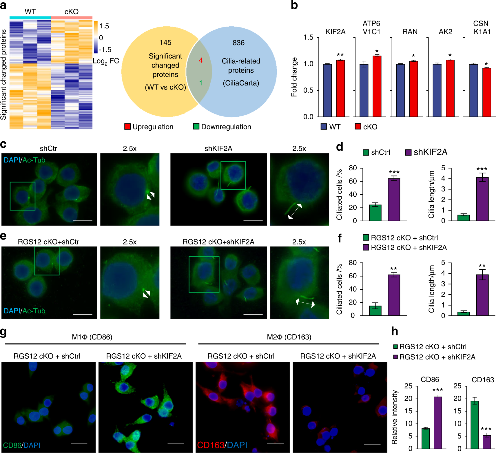
Fig. 5

Deletion of RGS12 in macrophages represses ciliogenesis and M1 macrophage polarization by KIF2A. a Heatmap depicting the significantly changed proteins in RGS12 cKO macrophages. Venn diagram indicated the number of significantly changed proteins and ciliary proteins (CiliaCarta). b The significantly changed cilia proteins as indicated in a. *P < 0.05, **P < 0.01, n = 3. c, d The TAMs from WT mice were transfected with shCtrl or shKIF2A for 48 h. The ciliated cell number and cilia length were determined by immunofluorescence. Scale bar, 10 µm. ***P < 0.01, n = 5. e, f The TAMs from RGS12 cKO mice were transfected with shCtrl or shKIF2A for 48 h. The ciliated cell number and cilia length were determined by immunofluorescence. Data are expressed as mean ± SEM (**P < 0.01, n = 5). Scale bar, 10 µm. g, h Immunofluorescence to detect M1 (CD86) and M2 (CD163) macrophages in shCtrl and shKIF2A groups g. Scale bar, 20 μm. Statistical data showed the knockdown of KIF2A promotes M1 macrophages but inhibits M2 macrophage polarization h. ***P < 0.001, n = 5