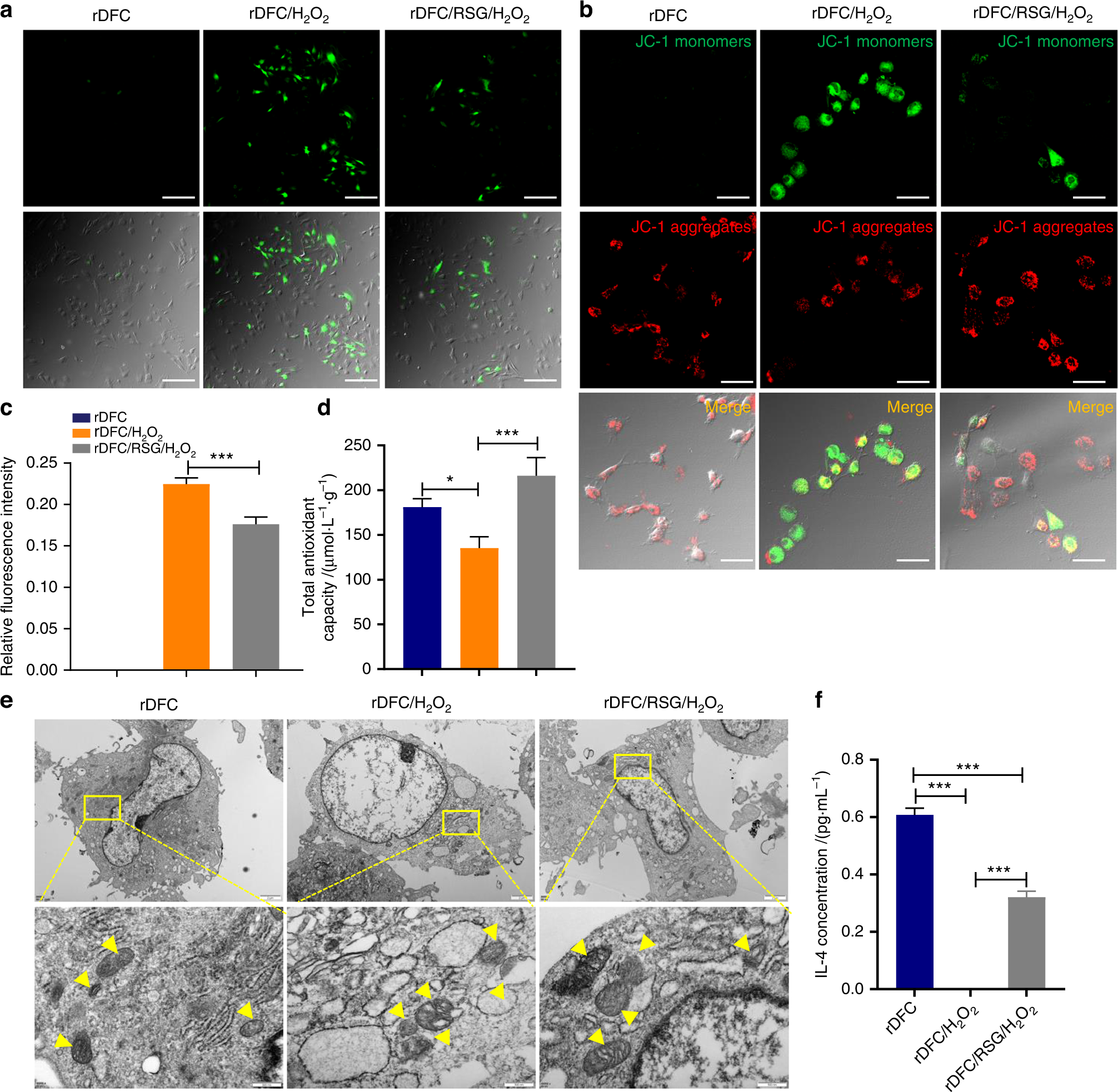
Fig. 3

RSG alleviated the intracellular oxidative stress status in vitro. a Intracellular oxidative stress detected by DCFH-DA. Scale bar = 100 μm. b Intracellular oxidative stress detected by JC-1. Scale bar = 50 μm. c relative fluorescence intensity in (a). ***P < 0.001. d Total antioxidant capacity of rDFC stimulated with different chemical regents. *P < 0.05; ***P < 0.001; Not significant statistical analyses are not presented. e Ultrastructure of mitochondria observed by TEM. Yellow arrow: mitochondria. f IL-4 concentration in the cell supernatant detected by ELISA test. ***P < 0.001