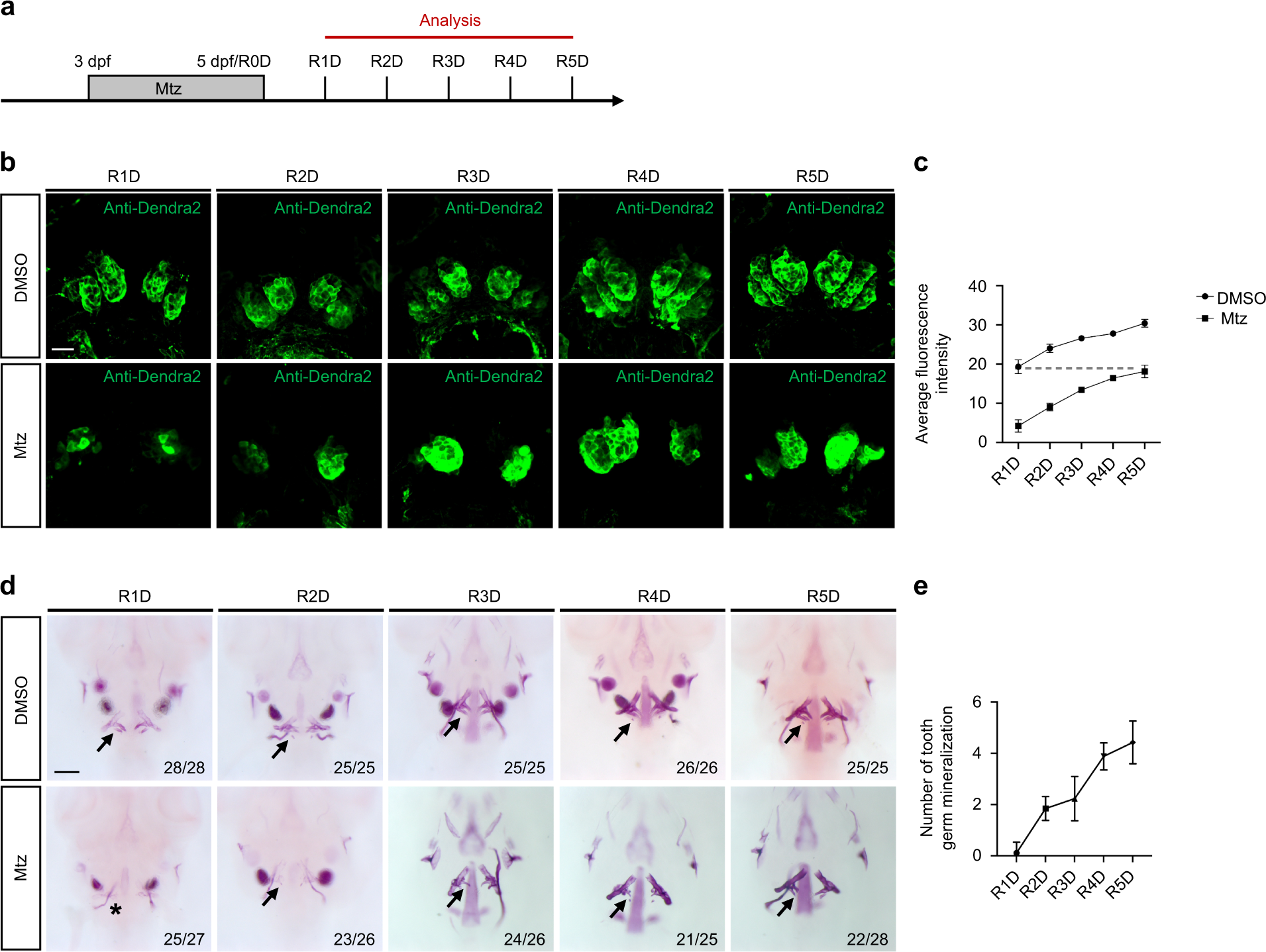
Fig. 2

Tg(dlx2b:Dendra2-NTR) could be repaired effectively after severe injury of the tooth germ. a Embryos from R1D to R5D were analyzed after Mtz treatment. b Antibody staining of Dendra2 was performed on R1–5D embryos to show the tooth germ (green) repair process. c The average fluorescence intensity of each group (b) was analyzed (n = 3). d Alizarin Red staining was performed on R1–5D embryos. The black arrow points to the mineralized pharyngeal teeth, and the black “*” represents no apparent mineralization. e The number of mineralized pharyngeal teeth in each period in the Mtz-treated group was analyzed. The number in the lower right corner is the number of positive/total number of experiments. Scale bar for d = 100 μm; scale bar for b = 20 μm