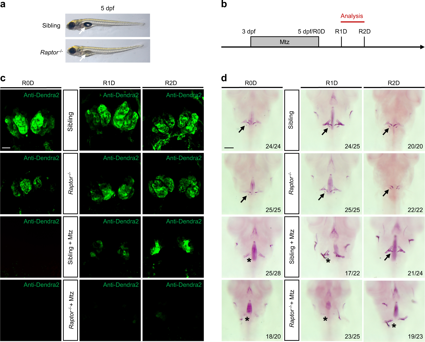
Fig. 5

Severely injured tooth germ of raptor mutant could not be repaired. a The phenotype of wild-type fish and raptor−/− embryos on day 5 after fertilization. The white arrow points to the swim bladder. b Mtz was used from 3 to 5 dpf. Embryos were analyzed from R0D to R2D. c Antibody staining was performed on R0–2D embryos. Green fluorescence shows the tooth germ. d Alizarin Red staining was performed on R0–2D embryos. The black arrow points to the mineralized pharyngeal teeth, and the black “*” represents no apparent mineralization. Scale bar for d = 100 μm; scale bar for c = 20 μm